对于互联网圈来说,这是一个黑色四月。
4月4日,快手、火山小视频被责令整改;
4月9日,今日头条、网易、凤凰、天天快报4款新闻资讯类app被下架;
4月10日,今日头条旗下“内涵段子”永久关停;
4月10日,爱奇艺下架《奇葩大会2》;
4月11日,微信、QQ暂停短视频APP外链直接播放功能,涉及APP包括微视、快手、抖音、西瓜视频等;
4月11日,抖音继上线“反沉迷系统”之后,又暂停使用直播和评论功能;
4月11日,今日头条又关闭应用内的语录、段子、趣图、美图和美女 5 个频道……
互联网“整治”风波频现,尤其在“短视频”领域的监管力度加大,让原本就唱衰短视频的一群人断言:这次“风口”真的变“封口”了!
互联网短视频的影响力有多大?
以今年最火的APP——抖音短视频为例:上线一年半,月活用户过亿,春节期间日活一度突破6000万。其背后拥有的千万级流量更是让它成为超强的带货平台。一条15秒视频,百万播放量,0成本,吸粉带转化业绩。也正因此,吸引了众多品牌商入驻。
“双微一抖”(微信、微博、抖音),也成为2018年营销的标配!
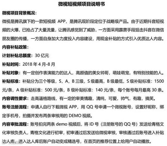
所以,即使在短视频行业“冰火两重天”的情况下,腾讯却再次入局短视频,拿出30亿补贴微视(微视是腾讯旗下短视频APP,2013年上线,2017年关闭应用,但2个月后重新上线),以吸引更多内容原创者加入,堵截抖音。
腾讯微视与抖音的战局,算是拉开了序幕。
对企业来说,一切生意的本质都是流量。传统商业发展初期,商家租用地段好、楼层好的门店,实质却还是看中这个商场的人流量。演变到互联网商业发展时,就变成圈占线上流量和抢占线下流量入口!
互联网行业有这样一个公式:用户=流量=金钱。有流量才有用户,有用户才有生意,有生意才能赚钱。但其实无论是在互联网行业还是在实体商家中,他们目标都一样:发掘目标用户,进一步发展为关注用户,最终成为黏性用户。然后用有效的方式来让自身与消费者连接,完成流量变现!
他们都希望牢牢抓住互联网世界中的某一个甚至是几个核心用户入口,并拥有足够强大的变现路径。
按照这个逻辑,腾讯围剿抖音就很好理解了。
一方面,短视频是当下最火的领域,它能吸引大量用户涌入,自带流量。站在企业角度讲,短视频就是现在的“互联网风口”,抢占风口、入局短视频,也很正常,况且腾讯早年就尝过短视频的“甜头”。
另一方面,抖音的出现有可能“威胁”到腾讯现在的流量入口。
对于腾讯而言,微信就是它的流量入口。微信拥有的上百万个微信公众号,以及每天近百万的内容产出,都是腾讯获取用户和流量的超级入口。但抖音的走红,吸引了大批用户,拥有千万级流量,也成为一个大流量入口。
同样都是流量入口,但对于内容原创者来说,如果发一条15秒的视频就能吸粉和变现,那为什么还要加班熬夜的码几千字去发文章!况且现在微信图文的打开率这么低,连阅读率都保证不了,更别提转化率了。所以,一旦上面情况发生,微信的内容原创者“出逃”,紧接着就是大量微信用户被带走。
再加上,抖音最近还在尝试做电商。直接链接到淘宝,完成跳转和购买。至此,抖音在流量变现的路径上又多了一条。而腾讯在电商这条路上却一直走不顺畅。
你觉得:在微信微视和抖音之间的争夺战中,谁会胜出?(请投票)
今日推荐
▲ 长按识别二维码,进入购书页面
点击左下角“阅读原文”入手
THE END
推荐阅读
继知乎“有问题”酒店之后,这家酒店又勾搭上网易云音乐开了一家“睡音乐”主题酒店!
点击“阅读原文”立刻购书

