大数跨境

国家知识产权局关于修改《专利审查指南》的决定(局令第84号)

国家知识产权局关于修改《专利审查指南》的决定(局令第84号) 新慧恒诚知产科技+
2025-11-17
3
导读:自2026年1月1日起施行《国家知识产权局关于修改〈专利审查指南〉的决定》

关于修改 《专利

审查指南》的决定




自2026年1月1日起施行



《国家知识产权局关于修改〈专利审查指南〉的决定》已经2025年9月18日第5次局务会议审议通过,现予公布,自2026年1月1日起施行。




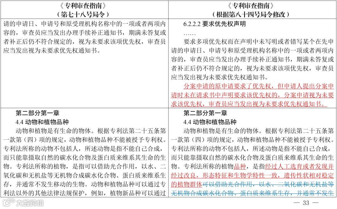
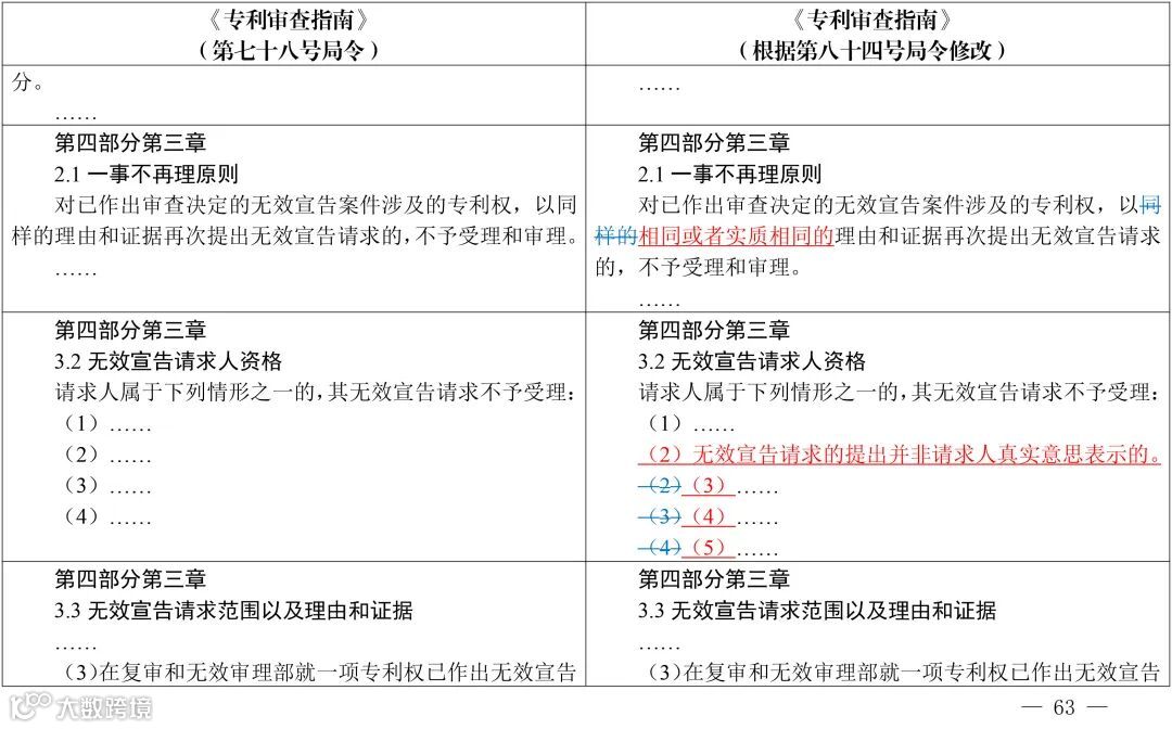
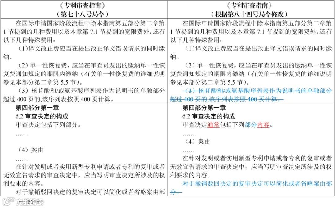
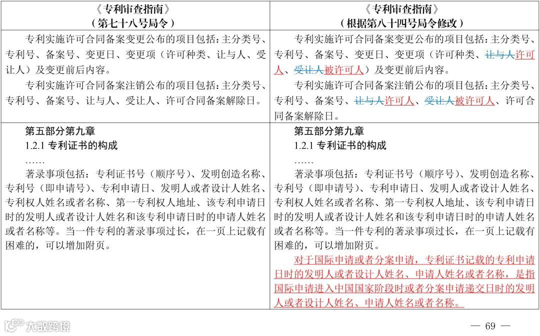
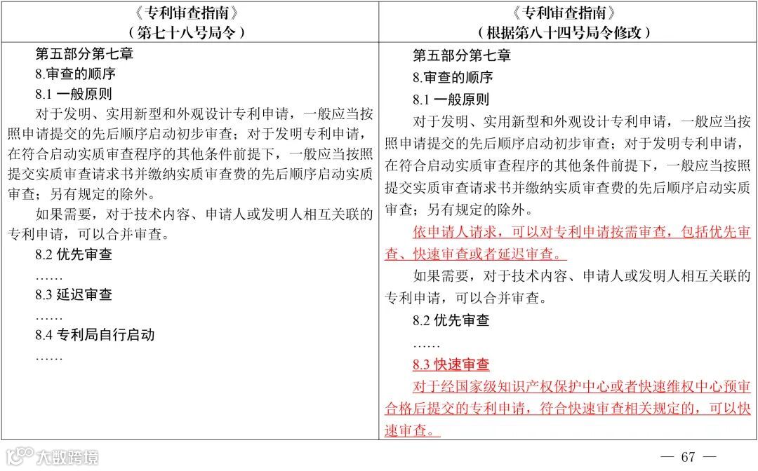
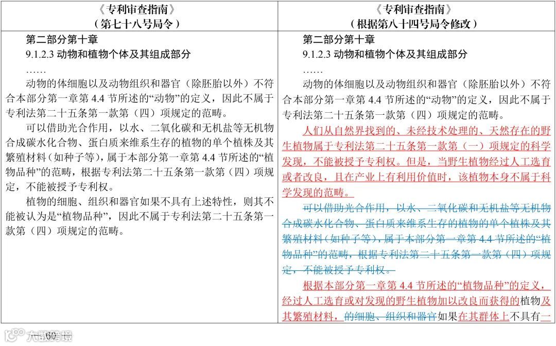
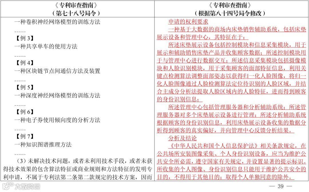
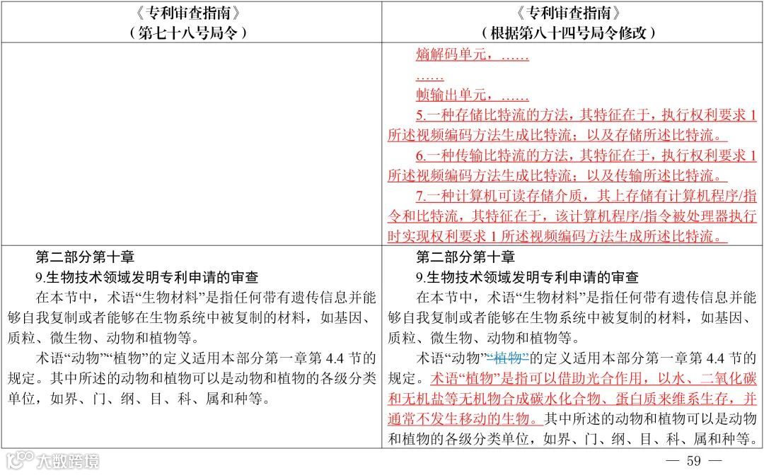
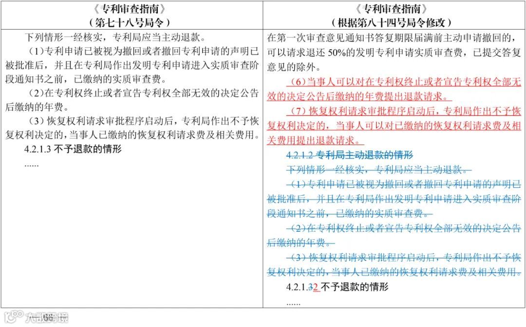
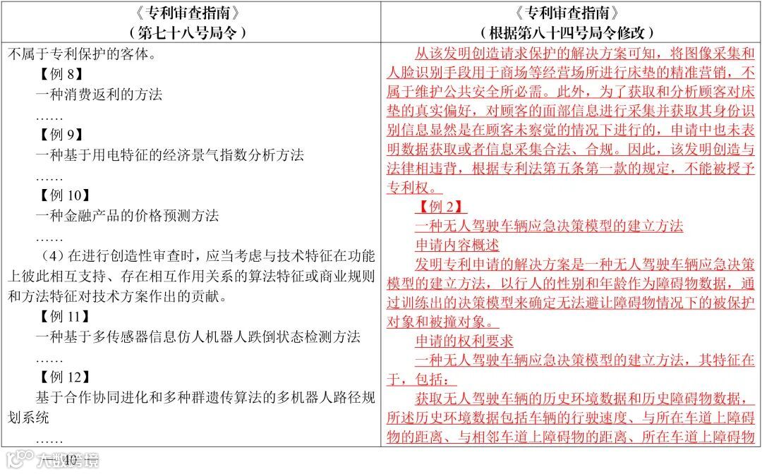
修改对照表:







国家知识产权局关于修改〈专利审查指南〉的决定.pdf


——THE END——


【声明】内容源于网络
0
0
新慧恒诚知产科技+
南京新慧恒诚知识产权代理有限公司是经国家知识产权局、国家商标总局核准的具有专业资质的知识产权代理服务机构,为企业提供专利、商标、版权科技项目咨询、知识产权法律咨询等相关服务。我们将用心为企业提供技术解决方案及知识产权运作建议,携手共赢。
内容 113
粉丝 0
新慧恒诚知产科技+ 南京新慧恒诚知识产权代理有限公司是经国家知识产权局、国家商标总局核准的具有专业资质的知识产权代理服务机构,为企业提供专利、商标、版权科技项目咨询、知识产权法律咨询等相关服务。我们将用心为企业提供技术解决方案及知识产权运作建议,携手共赢。
总阅读154
粉丝0
内容113