文献解读
结直肠癌类器官-间质生物样本库可用于个体化治疗响应的亚型特异性评估
结直肠癌(Colorectal cancer,CRC)是全球男性中第三大常见恶性肿瘤,女性中第二常见癌症。一半以上的CRC发生在较发达的地区,高收入国家的发病率和死亡率最高,然而低收入和中等收入国家的病例数量一直在上升,在我国恶性肿瘤的发病率中CRC位居第二。2023年3月1日,美国CRC发病率和死亡率最新统计数据《Colorectal cancer statistics, 2023》发布在CA: A Cancer Journal for Clinicians杂志上。报告全面分析了CRC最新的发病、死亡和患者生存的情况及变化趋势,尽管CRC的总体发病率和死亡率在持续下降,但CRC的疾病负担正迅速转向更年轻的患者且有更多向晚期转移的趋势。CRC分期越晚,患者五年生存率越低,由于缺乏有效的治疗方案,被诊断为CRC4期的患者5年生存率只有11%,目前迫切需要新的、更有效的癌症筛查和治疗策略。
CRC不是单一的疾病,而是结肠内出现的异质性恶性肿瘤,其取决于肿瘤细胞及其周围基质之间复杂的相互作用,并在很大程度上依赖于肿瘤微环境(Tumor microenvironment,TME)中肿瘤和周围细胞的可塑性。全球公认的分类系统将结直肠癌和分层患者的共识分子亚型(Consensus molecular subtype,CMS)定义为四个亚组(CMS1-4)。其中,CMS4预后最差,与肿瘤转移和化疗耐药有关。
患者来源的肿瘤类器官(PDOs)已成为重要的CRC临床前研究模型,目前,已建立了有效的类器官培养方案,可从人类结肠的正常组织和肿瘤组织中高效地衍生类器官。多项研究表明,活体类器官生物样本库可以准确地重现CRC患者之间和患者自身的肿瘤异质性。最近,也有联合临床试验显示CRC类器官对患者个体化治疗反应具有很高的预测价值,在个性化测试方面显示出了巨大的潜力。然而,PDTOs不能充分再现各种分子亚型的细胞环境。考虑到基质细胞的重要性,特别是对于CMS4亚组肿瘤的预后,PDTOs单独培养很可能在预测临床反应方面受到限制。
近期,德国Georg-Speyer-Haus肿瘤生物学与实验治疗研究所、歌德大学法兰克福癌症研究所、德国癌症研究中心等多家研究机构合作,建立了可以更好地反映分子亚型依赖性,提高药物检测水平的结直肠癌类器官-间质生物样本库。相关研究成果 2023 年 7 月在线发表于《Cancer Discovery》(IF=28.2)杂志上,题为“Colorectal cancer organoid-stroma biobank allows subtype-specific assessment of individualized therapy responses”(结直肠癌类器官-间质生物样本库可用于个体化治疗响应的亚型特异性评估)。
该研究建立了30名患者PDOs与肿瘤成纤维细胞(CAFs)匹配CRC类器官基质生物样本库。特异性表型分析表明,异种移植或与CAFs共培养可提高转录组的保真度,并指示亚型特异性基质基因的表达。此外,共培养的功能分析揭示了CMS4患者对吉非替尼和SN-38的特异性治疗耐药以及预后表达特征。化学基因组文库筛选确定了基质耐药的患者和治疗依赖机制,包括共同靶点MET。该项研究结果表明,CRC表型在癌症上皮中以一种可塑性的、强依赖于环境的方式加密。因此,CAFs对于体外真实的重现分子亚型和治疗反应是必不可少的。
主要研究结果
1
建立了CRC类器官-间质生物样本库
为了反映CRC的临床异质性,研究者们构建了来源于不同部位和病程的30例由肿瘤PDOs与CAFs构成的CRC类器官-间质生物样本库。类器官形态呈现多样性,而成纤维细胞在黏附培养中形态较为统一。采用RNA测序分析了从肿瘤和对应的癌旁组织中建立的成纤维细胞,显示CAFs的炎症和收缩特征以及正常成纤维细胞的细胞生长和翻译特征上调,表明CAFs典型特征在体外可以维持。
同时,使用组织微阵列(TMA)对原始肿瘤组织在分子和组织学水平上进行了分析;并采用全外显子组测序(WES)与对应的正常基因组DNA进行比较,鉴定了肿瘤和类器官的体细胞变异。一致性分析显示肿瘤与类器官有63%±19%的重叠,而缺乏正常基质的类器官的检测灵敏度更高。通过对比已知驱动突变、拷贝数变异(CNV)等测试结果,证实建立的CRC类器官-间质生物样本库的临床和遗传学特征。
CRC类器官-间质生物样本库的临床和遗传学特征
2
PDOs在基质环境中重现其原始分子亚型
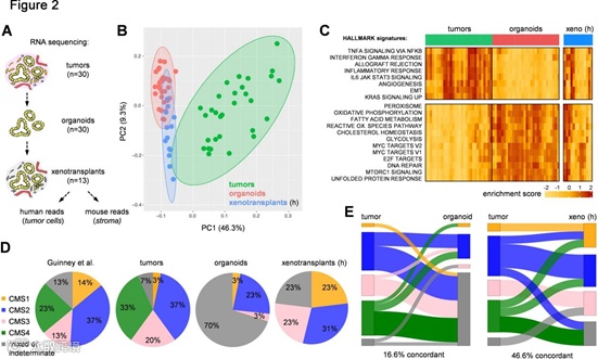
研究者对原始肿瘤组织、PDOs和异种移植肿瘤进行了RNA测序,以评估肿瘤特异性基因在体外如何保持稳定表达。PCA分析显示CRC组织和对应的类器官之间有明显的聚类,总体上更加同质化。基因组变异分析显示,与原发肿瘤样本相比,类器官基质和炎症特征下调,增殖和代谢基因上调。为了模拟基质的影响,类器官被系统地移植到NSG小鼠体内。通过RNA测序对13个模型的肿瘤进行分析,然后对mRNA reads进行物种反卷积,以区分肿瘤(人)和基质(小鼠)的基因表达。在肿瘤间室中,异种移植增加了与临床组织的整体相似性,并部分恢复了PDOs中差异调控的基因特征。虽然使用CRC固有亚型(CRIS)进行分类应该对基质基因表达不太敏感,但与原始肿瘤分型高度的一致性仅在移植后才观察到。因此可见,PDOs在标准培养条件下会失去其原始亚型,但在基质环境下可以部分恢复。而本研究中分析的5例CMS4肿瘤没有恢复,其原因很可能是 由于在人类reads中缺乏成纤维细胞转录本。
微环境对转录组亚型的展现至关重要
3
癌细胞肿瘤微环境依赖性编程
为了探索癌细胞是否可以指导亚型特异性基质反应,研究者分别将来自CMS4和CMS2,具有高、低CAF含量的特征的类器官异种移植后,进行小鼠mRNA reads分析。CMS4-衍生肿瘤中成纤维细胞/肌肉相关基因的表达增加,CMS2-衍生肿瘤中炎症相关基因表达增加;移植的PDOs诱导了亚型特异性基质反应。对肿瘤组织进行组织微阵列(TMA)和免疫荧光染色分析,发现在CMS2肿瘤中肿瘤细胞百分比更高,从而导致肿瘤-间质比例显著升高;且与原始肿瘤相比,人E-Cadherin(肿瘤细胞)和小鼠Vimentin组织学模式相似。
4
CRC亚型测定的体外模型
基于上述研究结果,研究者推测类器官与CAF共培养有助于了解亚型的确定,特别是对于CMS。源自2例CMS2和2例CMS4肿瘤的荧光素酶/ GFP转基因类器官被构建,用于考察与自体、异体CAFs共培养的差异。在不同类器官体系之间观察到的特征差异在很大程度上与CAFs来源无关。基于transwell共培养后的转录响应分析发现,自体和异种共培养具有相似的整体转录效应。CAFs的存在即会引起极大的细胞和转录变化,这种变化很大程度上是由肿瘤细胞的反应性决定的。研究提示,PDOs条件培养基仅部分重现了连续共培养的效果,这表明细胞-细胞直接接触和/或相互信号传导影响培养效果。
研究进一步考察了CAFs共培养对PDOs表型的影响,比较研究发现在PDOs常规培养条件下,原发肿瘤组织具备的微环境诱导的基因表达(CMS4)和增殖相关特征(CMS2)基本丢失,而在生长因子减少和CAFs共同培养后,亚型特异性基因表达的逐步恢复,并且CMS4对共培养具有选择性响应。
综上所述,CRC个体化特征的体现强烈依赖于培养环境,并且富含生长因子的培养基会干扰亚型特异性的表达。研究结果也提示对于非免疫相关表型,在无法获得自体CAFs的情况下,可以使用异源CAFs或正常成纤维细胞。
5
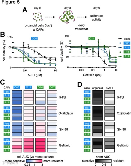
依赖于CAFs的化疗亚型特异性响应
鉴于CAFs共培养增加了体外PDOs的转录组保真度,研究者们开发了基于PDOs-CAFs共培养的药物测试平台,为治疗提供改进的临床前模型。优化接种细胞数后,共同包埋于Matrigel中的荧光素酶转基因类器官与CAFs接种到96孔板,常规培养基培养,药物处理时更换为低生长因子培养基,以促进肿瘤与基质的相互作用。利用该模型,测定了化疗药物5-FU、奥沙利铂、SN-38和吉非替尼的剂量-效应,CAFs显著影响了PDOs对药物的反应,可使其更耐药或更敏感;并且这种对治疗的响应是PDOs特异性的,而不是由CAFs来源的分子亚型决定的。与类器官相比,CAFs通常表现出较低的药物敏感性,进而基本可以排除药物通过对CAFs存活的间接影响进而导致共培养体系中类器官药物敏感性差异的可能。5-FU、奥沙利铂和SN-38的剂量效应均不同程度的受到CAFs存在的影响,CAFs存在导致吉非替尼普遍耐药。而在PDOs和CAFs的单独培养中,未观察到亚型特异性药物敏感性。与原始CMS的比较,CAFs共培养导致CMS2 PDOS的药物敏感性增强,而CMS4 PDOs对治疗药物的抗性更强。上述研究结果强调了在真实地反映治疗亚型特异性响应时共培养的必要性。
CAF对药物响应的影响依赖于肿瘤细胞
6
化学基因组学筛选确定基质耐药的患者和药物特异性机制
为了探索CAFs的调节基质,本研究进行了药理学文库筛选,该文库包含186个活性化合物和106个阴性对照化合物。研究者对两例(O14和O23)PDOs-CAFs共培养体系进行了分析,显示其对吉非替尼和SN-38的抗性异常增加。通过筛选,MET抑制剂(BAY-474)被确定为吉非替尼的最佳增敏剂。耐药共培养的剂量调整证实,与MET抑制剂BAY-474联合应用会显著增加吉非替尼的敏感性,并且BAY-474直接作用于肿瘤细胞,而非CAFs。总之,本研究强调CAFs通过一般机制导致治疗的耐药性,但也存在患者和治疗依赖的方式。因此,类器官基质模型提供了一种很有前途的、开发个性化治疗策略的转化工具。
7
共培养体系的药物转录组特征促使结直肠癌预后分级
最后,研究者对原始肿瘤组织、PDOs和CAFs共培养PDOs的转录组特征与药物反应的相关性进行了分析,以评估类器官-基质模型中不同的药物响应是否与结直肠癌患者预后相关。单一药物的敏感性特征与风险比(HR)的改变无关,而基于CAF药物影响的敏感基因表达识别患者无复发生存率(RFS)显著提高,表明与单独培养PDOs相比,PDOs-基质模型的药物测试展示出预后分级潜力。此外,基质药物特征可以进一步对临床患者的预后结果进行分级,高表达的敏感性和耐药特征分别表明CMS4患者的预后显著增加或恶化,而其他亚型的差异较小。相较于传统基于表达的分级方法,本研究结果提示,在共培养条件下的功能特征可以提供额外的预后价值。
原文索引:
[1] Farin HF, Mosa MH, Ndreshkjana B, et al. Colorectal cancer organoid-stroma biobank allows subtype-specific assessment of individualized therapy responses. Cancer Discovery, July 25 2023. https://doi.org/10.1158/2159-8290.CD-23-0050
HonrayMed类器官技术平台
浙江弘瑞医疗科技有限公司是一家以肿瘤类器官技术为核心的创新型医疗科技企业,被评选为台州市2020年“500精英”高端人才创业团队。公司总建筑面积为4000多平方米,含500平方米符合P2级要求的临床医学检验所、3500平方符合二类医疗器械要求的C级洁净生产区域。
弘瑞医疗致力于肿瘤类器官在个体化精准医疗、新药/新化合物筛选、药物安全性测试、生物样本库建设及疾病机制研究领域的应用,自主研发了国内首个具有全套核心自主知识产权的“自动化肿瘤类器官药敏筛选体系”平台,可以提供肿瘤类器官技术(患者来源的类器官构建、培养、传代、冻存、鉴定)、体外药敏检测、相关仪器与试剂产品,以及个性化定制服务的“一站式”解决方案。
联系弘瑞医疗
联系电话:0576-88891168
邮箱:info@honraymed.com
地址:浙江省台州市椒江区海门街道西太和路155号方远电商创业园A幢3-5楼

