文献解读
人类胚胎胰腺干细胞体外长期扩增可产生三种胰腺细胞谱系
研究背景
胰腺具有外分泌和内分泌两种功能,外分泌胰腺的腺泡细胞分泌消化酶,内分泌细胞分泌激素。小鼠模型为胰腺发育提供了重要见解,包括鉴定多能祖细胞。尽管已尝试从小鼠胚胎和成年小鼠中培养这些祖细胞,但长期扩增尚未成功。人类胰腺研究主要依赖形态学方法和转录组研究,而人类多能干细胞(hPSC)分化方案为生成β细胞提供了见解,但多能祖细胞状态通常通过小鼠标记基因间接推断。
类器官技术允许在体外模拟器官发育,可从诱导多能干细胞(iPSC)或组织驻留干细胞(TSC)生成。大多数模型系统专注于产生胰岛素(INS)的β细胞,通常从iPSC开始或通过转分化其他细胞谱系生成。最近研究描述了从iPSC创建整个胰腺类器官的步骤,这些类器官包含祖细胞和中胚层元素,并能扩展超过三代。然而,PSC来源的胰腺祖细胞主要限于内分泌谱系,主要用于生成β细胞。
此前,研究已从成年小鼠和人原代胰腺TSCs中建立了类器官,但这些类器官在体外主要分化为导管谱系,缺乏腺泡和内分泌细胞。类似地,小鼠胰岛类器官也仅限于内分泌谱系。从胎儿人类胰腺组织生成类器官的尝试效果有限,这些类器官无法长期培养,缺乏腺泡细胞,且生成内分泌细胞的能力有限。此外,人类三能干细胞/祖细胞的存在尚未确定。
来自“类器官之父”Hans Clevers团队在期刊《Cell》(IF=45.5)上发表题为“Long-term in vitro expansion of a human fetal pancreas stem cell that generates all three pancreatic cell lineages”(人类胚胎胰腺干细胞体外长期扩增可产生三种胰腺细胞系)的研究,揭示了人胎儿胰腺类器官长期体外扩增的能力,并能够分化成所有三种胰腺细胞谱系。
研究摘要
哺乳动物胰腺由三个上皮区室组成:外分泌胰腺的腺泡和导管,以及内分泌的胰岛。小鼠研究表明这三个区室均来源于短暂存在的共同胰腺祖细胞。研究者报道了从妊娠8-17周胎儿胰腺样本中建立的18个人类胎儿胰腺类器官(hfPO)系。其中4个源自15-16周样本的细胞系,在优化培养条件下可实现指数级扩增超过2年,并能生成腺泡、导管和内分泌谱系细胞。单细胞RNA测序发现,胎儿胰腺和hfPOs中罕见的LGR5+细胞是发育层级的根源。这些LGR5+细胞与成体胃肠道干细胞共享多个标志物。单细胞来源的LGR5+类器官细胞在体外实验中重现了这种三向分化潜能。研究者鉴定出一种人类胎儿三能性干/祖细胞,该细胞能够在体外长期扩增并生成胰腺所有三种细胞谱系(图1)。
图1 图形摘要
研究结果
1
hfPO的长期培养
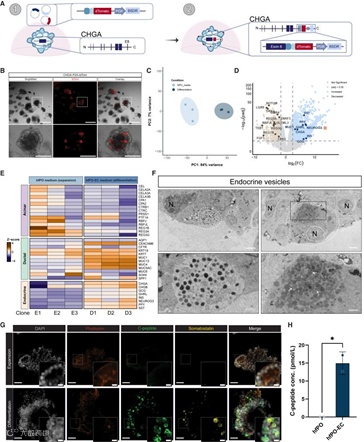
研究者对妊娠早期和中期人类胎胰腺组织(经知情同意)进行处理并嵌入基膜提取物(BME)基质中。培养3天后,大多数培养条件下出现了小的囊性结构。10-14天后,只在一种培养基(胎儿胰腺类器官(hfPO)培养基)中观察到深色、出芽的葡萄状结构的出现。从跨越妊娠周(GW)8-17的20个独立组织样本中建立了一个包含18个hfPO系的小型生物库。出芽类器官仅出现在14-16GWs样品的培养物中。“最老”的出芽系已经连续培养了3年。类器官系的组织学分析表明,出芽类器官比囊性类器官更接近于概括胎胰腺组织结构。研究者仅在出芽类器官中观察到罕见的嗜铬粒蛋白-A(CHGA,内分泌细胞标志物)阳性细胞(图2)。
图2 hfPO的建立
2
出芽类器官表达腺泡祖细胞标志物
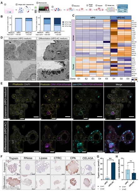
研究者从同一细胞系(hfPO1、hfPO2、hfPO5)中分离出出芽和囊性hfPOs,以及来自纯囊性细胞系(hfPO7、hfPO8)的hfPOs,在相同的培养基(hfPO扩增)中培养,通过大规模mRNA测序(mRNA-seq)进行分析。转录组结果表明,囊性和出芽的hfPOs分别聚集。差异基因表达分析显示,腺泡标志物(羧肽酶 A1 [CPA1]、RBPJL 和 PTF1A)的表达在出芽的hfPOs中更为突出,而导管标志物(角蛋白7 [KRT7]、粘蛋白1 [MUC1]和CEACAM6)的表达比囊性hfPO低。研究者还在出芽的hfPOs中观察到内分泌标志物(NEUROG3、CHGA 和 CHGB)的表达。此外,来自年轻(8GW)和老年(17GW)胎儿组织样本的hfPOs均未表达腺泡或内分泌祖细胞基因。此外,在原始haPO培养基中培养的15至16GW样品的hfPOs不表达腺泡或内分泌祖细胞基因。因此,haPO培养基支持导管分化,而hfPO培养基支持表达所有三种胰腺细胞谱系的标志物,但仅在15-16GWs衍生的类器官系中是独特的(图3)。
图3 出芽hfPO与囊性hfPO的区别
3
hfPOs产生腺泡谱系的细胞
研究者应用CRISPaint技术,用荧光蛋白tdTomato对腺泡基因CPA1和PTF1A进行C末端标记,并通过P2A自切肽标记。这也便于随后分离和分析表达这些腺泡基因的细胞。将hfPO暴露于去除生长因子的分化培养基(hfPO-AC)7天后,使用荧光显微镜和荧光激活细胞分选(FACS)分析观察到基因表达水平以及CPA1+和 PTF1A+细胞数量的增加。大量mRNA-seq进一步证实了这一点,结果揭示了与腺泡细胞相关的基因的上调以及发现消化酶(如CTRB/C、CEL和CEL2A/3A)的表达。成熟的腺泡细胞的特征是存在深色酶原颗粒,其是消化酶释放前储存的位置。为了确定hfPOs的分化是否导致此类颗粒的形成,研究者进行了透射电子显微镜(TEM)。结果显示存在分泌囊泡,这是成熟的进一步标志。此外,研究者还使用全切片免疫荧光来观察CPA1+和PTF1A+细胞并确认蛋白表达。研究者还观察到消化酶如胰蛋白酶、RNase、脂肪酶、胰凝乳蛋白酶(CTRC)和胰凝乳蛋白酶样弹性蛋白酶3A(CELA3A)在蛋白质水平上的表达增加以及表达消化酶的细胞数量增加。通过ELISA和酶活性测定评估胰蛋白酶和脂肪酶的分泌情况,注意到分化时胰蛋白酶显著增加。虽然脂肪酶在扩增(hfPO培养基)和分化(hfPO-AC)培养基下均分泌,但酶活性在两种条件下没有显著变化(图4)。
图4 hfPOs向腺泡谱系分化
4
hfPOs产生内分泌谱系的细胞
为了在分化后识别和分离内分泌细胞,研究者首先生成了内分泌报告基因hfPO细胞系。在选择和扩增克隆CHGA-hfPO报告类器官后,研究者在扩增培养基中观察到罕见的dTomato+细胞。在hfPO-EC培养基中培养7-10天后,数量增加了5-10倍。通过大规模mRNA-seq分析,在扩增培养基与分化培养基中培养的hfPOs分别聚集。还观察到CHGA的表达增加以及胰腺激素GCG、INS、SST、GHRL和PPY的mRNA 出现。此外,TEM显示存在内分泌细胞特征的囊泡。免疫荧光显示存在多激素和单激素细胞。内分泌谱系的主转录因子NEUROG3 的表达进一步支持早期内分泌细胞的持续新生。hfPO产生内分泌细胞的效力在培养中持续存在,因为RT-qPCR显示hfPOs在体外扩增2年后仍可产生INS的细胞。最后,ELISA检测显示hfPOs能够在分化时产生和分泌c肽。总之,这支持hfPOs能够产生更多分化的内分泌细胞(图5)。
图5 hfPO可以向内分泌谱系分化
5
hfPO细胞再现人类胎胰腺组织的关键特征
研究者把在hfPO或hfPO-EC培养基中生长的hfPOs的转录组与已发表的相似阶段的人类胎胰腺组织数据集进行了比较。在质量控制之后,将三个数据集合并为包含11,755个细胞的最终数据集,其中hfPO约占20%。维度降维显示hfPOs和胎儿组织细胞之间高度重叠。Xu数据集包含覆盖广泛GW的样本,正如预期的那样,hfPO与来自胚胎组织样本的时间点(14和16GW)有最佳的重叠。无监督层次聚类分析确定了四个主要集群。其中三个簇对应于三个主要的胰腺细胞谱系,而第四个簇表达祖细胞标志物,如SOX9和PROM1。来自每个数据集的细胞对所有簇都有贡献,其中hfPO细胞对祖细胞簇的贡献相对较高。小鼠胰腺多能祖细胞标志基因(如HNF1b、GP2、GATA4/6、PDX1、SOX9)在hfPO细胞的干/祖细胞簇群和两个胚胎胰腺数据集中表达。转录因子GATA4/6也表现出预期的表达模式:最初以低水平共表达,GATA4在腺泡区室表达增加,而GATA6定位于导管和内分泌区室。比较hfPOs与成人和胚胎胰腺组织的细胞谱系组成显示,hfPOs的不同细胞谱系的比例更接近胎胰腺组织(图6)。
图6 hfPOs在单细胞转录组水平上概括人类胎儿组织
免疫组织化学结果显示hfPOs与胚胎和成人胰腺组织存在结构和标志基因表达差异。胚胎组织和hfPO的免疫荧光显示腺泡细胞和导管细胞的存在,其中腺泡细胞主要出现在出芽结构中。hfPO生成的腺泡细胞在基因表达和表达水平上更接近妊娠早期胚胎胰腺组织,而妊娠中期后期的胚胎组织更接近成人组织。人类阳离子胰蛋白酶原(PRSS1)在hfPOs中的表达高于妊娠早期和孕中期早期的胚胎组织,且在转录和蛋白水平上与hfPOs有显著差异。hfPO还能产生多种消化酶,其导管细胞与妊娠早期组织相似,并能产生MUC1。hfPO衍生的β细胞能够产生INS,成人组织中的INS表达水平高于胚胎组织和hfPOs。总之,hfPOs在转录组谱和消化酶、粘液和激素产生方面表型复制胚胎状态(图7)。
图7 hfPOs概括了人类胎儿胰腺组织
6
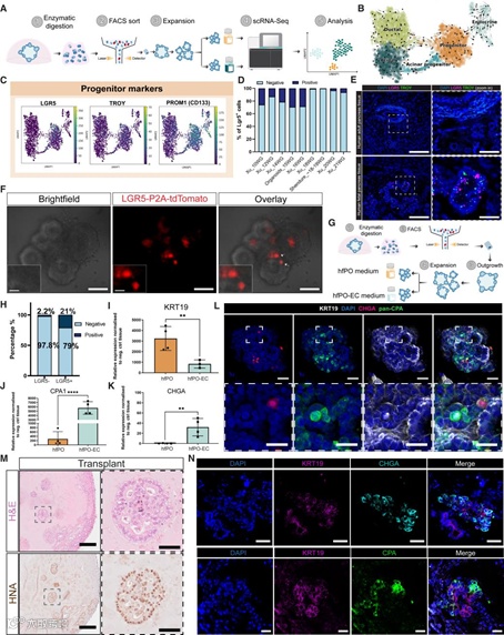
LGR5标记人类三能干细胞
研究者从单细胞中生成了克隆类器官。这些克隆类器官扩增并暴露于特定培养基10天,然后进行scRNA-seq。经分析,这些类器官细胞主要分为5个细胞簇,分别代表祖细胞、腺泡祖细胞、腺泡细胞、导管和内分泌细胞。对其进行进一步分析,簇顶部的细胞表达两种经典上皮干细胞标志物,即富含亮氨酸重复序列的G蛋白偶联受体5(LGR5)和TNF受体超家族成员19(TROY),这些标志物最早是在肠道干细胞中发现的。胰腺器官发生过程中,多能性前体/干细胞在器官生长最为迅速的早期阶段最为丰富,LGR5的表达也遵循了这一时间表达规律。与之前的研究一致,LGR5和TROY在健康成人组织中不表达。通过原位杂交和报告基因技术,研究者证实了LGR5+和TROY+细胞的存在,并评估了它们的类器官形成能力和干细胞特性。LGR5+细胞显示出更高的类器官形成能力,表明它们具有干细胞特性。进一步的实验显示,不同的培养基可以促进类器官向内分泌/腺泡或腺泡和导管细胞分化。移植实验表明类器官在免疫缺陷小鼠中生长,在体内具有三谱系分化能力。这些结果证实了单个LGR5+干细胞能够产生包含所有三种胰腺细胞谱系的类器官,为胰腺发育和疾病研究提供了重要的体外模型(图8)。
图8 LGR5标记三能人胰腺祖细胞
研究亮点
1、从妊娠期8至17周建立的人类胎儿胰腺类器官(hfPOs)可长期扩增;
2、hfPOs重现了人类胎儿胰腺上皮的复杂性;
3、hfPOs在分化过程中可生成功能性的腺泡细胞和内分泌细胞谱系;
4、LGR5 标记三能干细胞,即所有外分泌和内分泌谱系的前体细胞。
研究局限性
hfPOs提供了一个平台来研究人类胎儿胰腺的健康和疾病,因此需要人类胎儿组织。人类胎儿组织实验的法律和伦理规范因地区而异。研究者表明LGR5+细胞是人类三能胰腺祖细胞,但它们与其他祖细胞群的确切关系以及此类细胞群的可塑性程度值得进一步研究。成熟方案的改进对于产生外分泌/腺泡细胞和内分泌细胞以匹配人类成人组织的细胞至关重要。
原文索引
Andersson-Rolf A, Groot K, Korving J, Begthel H, Hanegraaf MAJ, VanInsberghe M, Salmén F, van den Brink S, Lopez-Iglesias C, Peters PJ, Krueger D, Beumer J, Geurts MH, Alemany A, Gehart H, Carlotti F, de Koning EJP, Chuva de Sousa Lopes SM, van Oudenaarden A, van Es JH, Clevers H. Long-term in vitro expansion of a human fetal pancreas stem cell that generates all three pancreatic cell lineages. Cell. 2024 Dec 26;187(26):7394-7413.e22. doi: 10.1016/j.cell.2024.10.044. Epub 2024 Dec 2. PMID: 39626658.
HonrayMed—类器官/类器官芯片技术平台
浙江弘瑞医疗科技有限公司是一家以肿瘤类器官技术为核心的创新型医疗科技企业,被评选为台州市2020年“500精英”高端人才创业团队。公司总建筑面积为4000多平方米,含500平方米符合P2级要求的临床医学检验所、3500平方符合二类医疗器械要求的C级洁净生产区域。
弘瑞医疗致力于肿瘤类器官在个体化精准医疗、新药/新化合物筛选、药物安全性测试、生物样本库建设及疾病机制研究领域的应用,自主研发了国内首个具有全套核心自主知识产权的“自动化肿瘤类器官药敏筛选体系”平台,可以提供肿瘤类器官技术(患者来源的类器官构建、培养、传代、冻存、鉴定)、体外药敏检测、相关仪器与试剂产品,以及个性化定制服务的“一站式”解决方案。
联系弘瑞医疗
联系电话:0576-88891168
邮箱:info@honraymed.com
地址:浙江省台州市椒江区海门街道西太和路155号方远电商创业园A幢3-4楼

