文献解读
患者衍生类器官在晚期结直肠癌患者功能精准医疗中的应用
结直肠癌(CRC)约占所有癌症的10%,是癌症死亡的第二大常见原因,2020年全球新发CRC约190万例,死亡约90万例。由于CRC发病初期较为隐匿且难以与其他疾病辨别,因此约20%的患者初诊时已发展为转移性结直肠癌(mCRC)。此外,随病程发展,约50%的局限性CRC患者肿瘤会发生转移,从而进展为mCRC。在过去的几十年,随着5-氟尿嘧啶、奥沙利铂、伊立替康、表皮生长因子受体抑制剂和抗肿瘤药物联合化疗方案的批准,mCRC患者的治疗仅略有改善。虽然大多数患者可以从这些治疗中受益,但由于耐药性的出现,使患者几乎没有治疗选择,疾病控制的及时性仍然受限制。此外,患者对已批准的标准CRC化疗的反应差异也体现了患者间肿瘤的异质性。癌症的这一特点要求为每个特定的患者调整治疗策略。
分子个性化治疗(Molecular Personalized Medicine,MPM)试图通过采用基于蛋白质、RNA和基因组的方法检测肿瘤特异性特征来克服患者之间的肿瘤异质性。然而,泛实体瘤临床试验已证实仅有10-15%患者MPM获益。此外,MPM在预测化疗反应方面效果更为有限,因化疗的有效性与单个分子改变无关。功能精准医疗(Functional Precision Medicine,FPM)正是在这样的背景下应运而生,然而,由于缺乏足够的技术来快速、准确地在体外扩增肿瘤细胞,将FPM应用于实体肿瘤患者一直受到挑战。细胞系是较差的癌症替代物,而患者来源的异种移植模型对于治疗策略来说过于昂贵和耗时。最近的研究表明,被认为是开发体外肿瘤“替身最佳技术”的患者衍生类器官(Patient Derived Organoids,PDOs)有望为实体癌的FPM带来希望。但是通过PDOs药物测试来确定有效的治疗方法是否能提高临床患者的存活率,目前尚不清楚。为了在临床试验中验证这一假设,PDOs技术在常规临床实践中实施面临三个主要挑战:(1)可用于构建PDOs的肿瘤材料有限;(2)需测试大量的抗癌药物;(3)在患者疾病治疗需求时间内获得结果。
近日,来自巴黎萨克雷大学、古斯塔夫鲁西研究所等机构的研究者合作开展了一项基于PDOs的CRC患者FPM可行性研究,包括从活检肿瘤组织建立PDOs的方法、基于25种药物panel的测试(Chemogram),以及与临床实践限制相兼容的评分策略。相关研究成果刊登在Journal of Experimental & Clinical Cancer Research杂志上,题为“Implementing patient derived organoids in functional precision medicine for patients with advanced colorectal cancer”(患者衍生类器官在晚期结直肠癌患者功能精准医疗中的应用)。
该研究表明,基于PDOs的药物测试可以在常规临床实践的框架内实现。Chemogram可以为临床医生定制患者的治疗提供一种决策工具。因此,基于PDOs的功能精准肿瘤学现在应该在介入性试验中进行测试,评估其对没有可激活基因组改变或对标准护理治疗产生耐药性的患者的临床效果。
主要研究结果
1
在临床环境中建立PDOs
研究者拟及时筛选25种已批准的抗癌药物,首先要建立一种利用少量肿瘤组织快速构建PDOs的方法。研究纳入了25例患者,大多数患者肿瘤发生转移,并至少接受过一种治疗方案。肿瘤组织样本分别通过手术和活检获取,新鲜组织需要在1h内收集并立即处理。图1为研究设计及PDOs的衍生情况。核心针活检样本需要收集多个,两个用于衍生类器官,其余用于组织学评估和肿瘤细胞分数评估。利用手术收集的大肿瘤标本优化PDOs的构建和扩增。最终,手术标本构建PDOs的成功率为63%,针刺活检标本为61.5%。根据患者的情况,从核心针活检之日起至造影结束整个过程的时间在4至10周之间,中位时间为6周。
图1 研究设计及PDOs的衍生情况
2
PDOs的组织学和分子鉴定
研究者评估了PDOs的组织学和分子谱。PDOs的组织学分级、分化模式和组织结构钧与来源患者肿瘤一致。全外显子组测序(WES)结果显示,研究队列中所有PDOs的拷贝数改变(CAN)与已发表在MSS CRC中的预期获得和缺失谱以及MSI肿瘤的基因组稳定性特征之间存在强大的相关性。总之,该研究证明PDOs是其来源肿瘤的忠实化身,表现出了与CRC主要改变一致的突变谱,尽管可能由于招募偏倚(如肝转移富集)而存在微小的差异。
3
确定药物的检测浓度
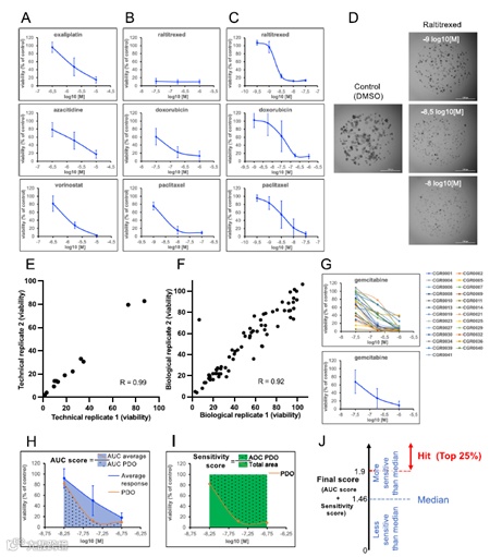
研究者根据治疗药物的作用机制,设计了一个包含25种FDA批准药物的库,包括15种化疗药,6种激酶制剂和2种表观遗传药物。PDOs给药处理方法:PDOs消化后衍生的单细胞包埋于BME中,以750个细胞/孔的密度接种于96孔板中;48h后加入3种浓度的药物,作用5天;第8天采用ATP生物发光法测定药物作用PDOs的活力。该研究根据两个标准确定药物的作用浓度:(1)浓度必须与患者观察到的生理或亚生理药物浓度一致;(2)所选浓度必须涵盖每种药物的平均IC50。与平均值相比,给定PDO的剂量反应曲线越低,该PDO对药物越敏感。与队列相比,该方法确定了每个特定PDO对特定药物的反应。
图2 Chemogram校准
4
确定体外应答
该研究还提出了一种评分系统(两步评分法)来对每个PDO药物敏感性进行排序。首先,通过确定每种药物的平均和特异性反应曲线下面积(AUC),计算了一个比率,即AUC得分(AUC score=AUC average/AUC PDO),以评估特定PDO与PDO集合的响应程度;第二步进行敏感性评分,表示PDO对三种药物浓度的直接反应。最后将AUC得分和敏感性得分相加,得到最终的药物敏感性分数。根据计算结果,本研究将得分>1.9作为药物对特定类器官敏感的阈值。
5
CRC PDO集合药物响应谱分析
基于上述药物浓度和评分系统,分析了整个PDO队列的药物反应。PDOs对25种药物的反应异质性程度是可变的。在不同的PDOs中,一些药物的反应差异明显,而另一些则要小得多。进一步对具有相似作用机制的药物与反应之间的相关性进行分析,发现3种微管靶向药物(紫杉醇、多西他赛和长春瑞滨)之间以及靶向治疗EGFR(拉帕替尼和吉非替尼)或铂盐(卡铂和奥沙利铂)之间具有强相关性。原发肿瘤构建的PDOs比来自转移瘤PDOs的敏感药物命中次数更高。研究者还将活检前患者治疗情况作为参数分析了药物反应,敏感药物的命中数和治疗次数之间呈负相关关系。
图3 整个PDOs集合的药物反应谱
6
临床一致性
这项研究中,研究者跟踪了13名患者的临床治疗情况,其中3名患者在辅助治疗后从未复发,但无法断定他们是否对药物有反应,或是否从肿瘤消融术中获益。2名患者接受了不包括在测试药物panel中的药物治疗(如免疫治疗),其余8名患者接受了测试药物panel中的药物治疗。因此,研究比较了这些患者和他们各自PDOs对同一药物的反应。根据体外敏感性得分和治疗的临床效果(部分缓解、疾病稳定或疾病进展)对PDOs和对应患者进行排序,发现在预测患者对药物的反应方面,敏感性、特异性、阳性预测值和阴性预测值分别均为75%。
图4 PDOs与匹配患者的临床一致性
结论
本研究建立了一种利用核心针活检样本建立PDOs的检测方法,生成高质量的药物敏感性数据,以确定晚期CRC患者的治疗方案。研究结果证明PDOs的构建和扩增过程适合深入、快速的药理学分析,并能够与患者治疗管理兼容。因此,PDOs可以用于精准医疗,可以增加确有疗效治疗方案的选择机会。此外,研究还确定了明确的参数,以提高离体药物试验的标准化和通量,这也可能改善FPM的实施情况。
原文索引:
[1] Cartry J, Bedja S, Boilève A, et al. Implementing patient derived organoids in functional precision medicine for patients with advanced colorectal cancer[J]. J Exp Clin Cancer Res, 2023, 42:281. https://doi.org/10.1186/s13046-023-02853-4
HonrayMed-类器官/类器官芯片技术平台
浙江弘瑞医疗科技有限公司是一家以肿瘤类器官技术为核心的创新型医疗科技企业,被评选为台州市2020年“500精英”高端人才创业团队。公司总建筑面积为4000多平方米,含500平方米符合P2级要求的临床医学检验所、3500平方符合二类医疗器械要求的C级洁净生产区域。
弘瑞医疗致力于肿瘤类器官在个体化精准医疗、新药/新化合物筛选、药物安全性测试、生物样本库建设及疾病机制研究领域的应用,自主研发了国内首个具有全套核心自主知识产权的“自动化肿瘤类器官药敏筛选体系”平台,可以提供肿瘤类器官技术(患者来源的类器官构建、培养、传代、冻存、鉴定)、体外药敏检测、相关仪器与试剂产品,以及个性化定制服务的“一站式”解决方案。
联系弘瑞医疗
联系电话:0576-88891168
邮箱:info@honraymed.com
地址:浙江省台州市椒江区海门街道西太和路155号方远电商创业园A幢3-5楼

