文献解读
作为肝类器官生成来源人化学衍生的肝祖细胞(hCdHs):在再生医学、疾病建模和毒理学测试中的应用
近十年来,类器官培养技术取得了令人瞩目的进展。类器官系统能够概括体内组织的生理、生化和生物力学环境,因此与二维(two dimensional,2D)细胞培养相比,更适合用来研究体内器官发育和人类病理。由于具有无限的自我更新和分化潜力,类器官可以作为再生细胞治疗的功能成熟细胞的替代来源。肝类器官的最新应用是创建生物库,作为毒理学测试的筛选平台,并在临床前研究中评估针对各种肝脏疾病的药物疗效。肝类器官(Liver organoids,LOs)已可由多种多能干细胞(pluripotent stem cells,PSCs)建立,包括胚胎干细胞(embryonic stem cells,ESCs)和诱导多能干细胞(induced pluripotent stem cells,iPSCs),以及从胚胎或成体组织中分离的组织驻留干细胞/祖细胞。
尽管类器官技术有望用于医疗应用,但仍存在一些亟待解决的问题,如微环境的建模和成熟度的提高、结果的标准化和质量控制,以及探索适于高效率和大规模构建的新型细胞来源,同时减少LOs的生成时间和高成本。
最近,来自韩国汉阳大学医学院、汉阳大学再生医学干细胞研究所等机构的研究者建立了一种将健康供体肝脏中的原代人肝细胞(human hepatocytes,hPHs)直接转化为双潜能祖细胞(bipotent progenitor cells,hCdHs)的方法,该方法产生的hCdHs满足祖细胞/干细胞模型的所有标准。在此基础上,研究者对该培养体系进行了拓展,以产生hcdh衍生的肝类器官,用于各种生物医学应用。相关研究成果刊登在Biomaterials(IF=14)杂志上,标题为“Human chemically-derived hepatic progenitors (hCdHs) as a source of liver organoid generation: Application in regenerative medicine, disease modeling, and toxicology testing”(作为肝类器官生成的来源人化学衍生的肝祖细胞(hCdHs):在再生医学、疾病建模和毒理学测试中的应用)。这种方法提供了一种强大实用的新工具,可高效地长期生成具有改进特性的患者来源肝类器官,为从肝脏疾病建模到药物测试和细胞治疗应用的各种研究目标提供了解决途径。
主要研究结果
1
hCdHs可以作为肝类器官的细胞来源
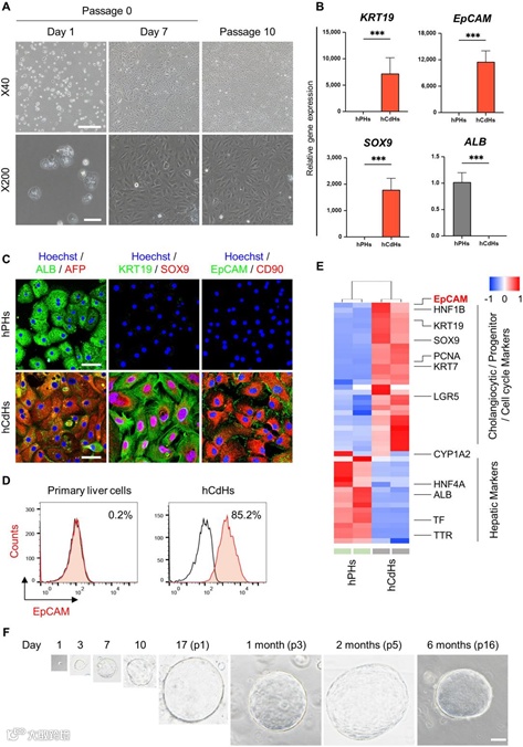
研究者共从21个供肝样本中分离hPHs,并在含有A83-01和CHIR99021两种小分子的重编程培养基中与EGF和HGF联合培养。这种处理触发了小上皮细胞的强劲扩张,在第一周结束时形成致密的单层(图1A),并显示出关键的肝祖细胞标记基因和蛋白质(包括KRT19、EpCAM和SOX9)的稳定上调(图1B、C),而白蛋白的表达显著降低。当重编程培养基切换到谱系特异性分化培养基(DM)时,hCdHs获得了肝细胞和胆管细胞的表型特征。流式细胞分析显示85.2%的hCdHs群体表达EpCAM,而人原代肝细胞表达EpCAM的比例为0.2%,这表明EpCAM的重编程效率很高(图1D)。层次聚类分析比较hCdHs和hPHs的整体基因表达谱,证实了hCdHs中肝祖标记基因(EpCAM、LGR5、SOX9、KRT7和KRT19)的强烈诱导,而成熟肝细胞标记基因的表达缺失(图1E)。这与EpCAM+细胞在肝类器官形成中的高效一致。研究者成功地从19个hCdH衍生祖细胞系中建立了hCdHOs,并可长期培养(超过6个月)。
图1 hCdHs类器官模型的建立
2
hCdHs衍生肝类器官的表征
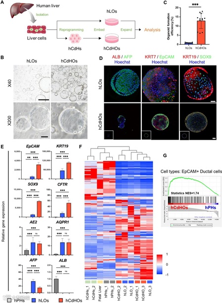
为了确定化学来源的肝祖细胞培养类器官的优势,研究者随后生成并直接比较了来自同一人供体肝组织的hCdHOs和hLOs培养物(n=19)(图2A)。当在Matrigel中生长时,hCdHs和肝驻留细胞都形成了形态上无法区分的囊性结构(图2B)。然而,与肝驻留细胞相比,hCdHs的类器官生成效率高出15倍(分别为12.9±4.21%和0.85±0.19%,p< 0.001)(图2C),这一差异可能归因于hCdHs群体中EpCAM的高表达频率(图1D)。通过分析hCdHOs和hLOs的倍增时间(分别为30.8±1.8 vs 39.3±0.8,p < 0.01)判断,hCdHOs生成的优越疗效与更高的增殖潜力相一致。此外,hCdHOs比hLOs表达更高水平的经典肝祖标志物,如EpCAM、KRT19和SOX9,以及胆管细胞标志物CFTR,并显示相似水平的胆管细胞标志物AE2和AQPR1(图2D、E)。接下来使用RNAseq分析对全局基因表达进行比较,结果显示hCdHs和hLOs共享一个核心转录谱,而hCdHs与hCdHOs和hLOs仍然不同,并且与胎儿肝脏聚集更紧密(图2F)。尽管hCdHOs和hLOs在转录组学上具有相似性,但基因集富集分析(GSEA)显示,hCdHOs中与EpCAM表达相关的基因集显著正富集(图2G)。另一方面,hCdHO在类器官生成效率和EpCAM表达方面优于hLOs。总之,研究数据表明hCdHOs和hiPSOs具有相当的生成效率(95%)和生化特性。
图2 hCdH衍生类器官的表征
3
hCdHOs的体外肝分化潜能
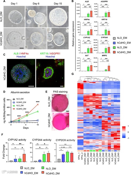
为了进一步表征hCdHOs,研究者将其与hLOs的肝分化能力进行了比较。收集所有3-10代的类器官,并在含有BMP7的扩增培养基(EM)中培养。5天后,将培养基改为由高级DMEM/F-12添加B27、N2、EGF、HGF、A83-01、DAPT、地塞米松、BMP7和FGF19组成的肝分化培养基(DM),持续15天。在实验结束时,肝分化培养基(hepatic differentiation media,DM)中培养的hCdHOs(hCdHO_DM)形态更加致密,总体上比其中培养的hLOs_小(分别为325.7±31.07μm vs 474.6±12.07 μm, p < 0.01)(图3A)。双免疫荧光和RT-qPCR分析证实,在两种类器官培养中,关键肝细胞标记物的强烈诱导导致了肝细胞分化,如ALB、HNF4α和ASGPR1,都有很强的诱导作用。另一个上调的标志物是KRT18基因,该基因编码肝脏中表达的主要细胞骨架蛋白,以及与药物代谢(CYP1A2、CYP3A4)、急性期反应(AAT)和胆酸转运(MRP2)相关的基因(图3B、C)。相比之下,在分化培养基中生长的hiPSOs显示出几种肝细胞特异性基因(ALB, ASGPR1, HNF4α和CYP3A4)的类似诱导。然而,与hCdHOs不同的是,hiPSOs表达的KRT18(一种分化上皮细胞的关键结构蛋白)和MRP2(一种参与胆道运输的耐药蛋白)的表达水平降低,而AAT(一种与应激反应和胆道运输相关的丝氨酸蛋白酶抑制剂家族成员)的表达水平显著升高。为了更好地评估分化状态,研究者对EM和DM培养基中生长的hCdHOs和hLOs进行了mRNA测序,并与作为参考数据集的hPHs进行了比较(图3G)。无监督分层聚类分析将所有样本分为3大类(图3G)。在相同条件下培养的hCdHOs和hLOs显示出重叠的转录谱并聚集在一起。正如预期,在DM中生长的类器官的转录组比hCdHO_EM更接近参考数据集。分化后,与肝细胞分化、细胞色素p450、葡萄糖、胆固醇和外源代谢相关的多种生物学过程上调。
图3 hCdHOs体外肝分化潜能的研究
4
hCdHOs的体内治疗潜能
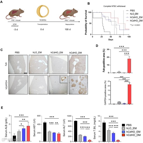
为了测试hCdH衍生的类器官在体内作为功能性肝细胞移植的能力,研究者使用Fah−/−Rag2−/−Il2rg−/−(FRG)突变小鼠作为治疗性再增殖模型。从3个供体肝组织中建立hLOs和hCdHOs, 并在NTBC(2-(2-nitro-4-trifluoro-methylbenzyol)-1,3-cyclohexanedione)停药诱导急性肝损伤后三天经脾移植(图4A)。存活率比较显示,注射磷酸盐缓冲盐水(PBS)的对照组FRG小鼠在第7周死亡(图4B)。注射hLOs细胞悬浮液的小鼠寿命更长,但没有存活超过9周。相反,用hCdHO衍生细胞移植的小鼠存活时间更长,最长可达约14周。接受hCdHO_DM细胞移植的FRG小鼠即使在第60天至第85天之间完全去除NTBC的情况下也显示出最佳的存活率。为了分析移植细胞的再生能力,研究者用抗Fah和抗人特异性-hGAPDH抗体对肝脏切片进行染色。在注射hCdHO_DM细胞的小鼠中,Fah-和hGAPDH阳性区域在移植后100天明显更加丰富,占据了高达20%的肝实质,而移植hLO细胞的小鼠则不到3%(图4C和D)。值得注意的是,hCdHO_DM细胞移植在7周后显著改善了肝功能,通过增加血清ALB的产生和减少肝损伤酶的分泌,如天冬氨酸转氨酶(AST)、丙氨酸转氨酶(ALT)和总胆红素(T.BIL)来判断(图4E)。这些结果表明,hCdHO_DM在体内移植试验中的表现优于hLOs,可能为再生医学提供更好的候选移植物。
图4 hCdHOs对FRG小鼠肝脏再生的影响
5
hCdHO_DM作为肝毒性筛选工具
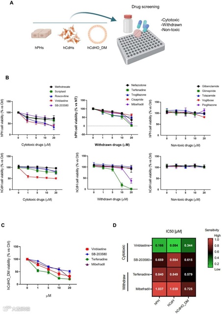
研究者评估了在DM中生长的hCdH衍生类器官(hCdHO_DM)是否可以作为药物敏感性测试的体外筛选平台(图5A)。最初的筛选是在hPHs和hCdH中进行的,使用了几种众所周知的细胞毒性化合物,包括最近因严重肝脏副作用而退出市场的药物,以及选定的无毒药物(图5B)。hCdHO_DM对药物治疗相对较高的敏感性可以为选择安全的药物浓度和避免毒性提供优势。对所有三种检测细胞类型的IC50值之间的差异进行比较表明,与hPHs和hCdHs相比,用特非那定和咪拉地尔处理的hCdHO_DM中的IC50较低,这表明药物敏感性较高(图5D)。据之前的报道,使用原代肝细胞测试时,特非那定和米贝替拉等药物显示出更大的耐药性,而使用hCdHO_DM进行药物敏感性评估有助于避免在选择最佳剂量时出现错误。因此,hCdHO_DM可为毒理学研究提供一种新的模型,其与hPHs敏感度相当,甚至更高。
图5 hCdHO_DM作为药物筛选工具
6
hCdHOs可作为研究酒精相关性肝病的模型
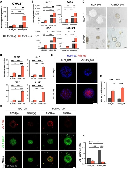
最后,本研究探讨了hCdHOs作为另一种体外系统来模拟酒精相关性肝病(ARLD)的可能性。为了证明hCdHOs可以比2D培养的细胞更有效地建立ARLD的病理生理模型,首先比较了CYP2E1的诱导,这是酒精诱导肝损伤的一个关键特征,负责将乙醇转化为其有毒代谢物乙醛和醋酸酯。hCdHO_DM在肝细胞分化培养基中生长15天,在100 mM EtOH的存在下,CYP2E1表达的上调率比EtOH处理的2D hCdH_DM高49倍(图6A)。这与伴随的脂肪生成相关酶(ACC1、FASN和SCD)的强烈诱导以及酒精诱导的脂质代谢异常和脂肪变性发展所必需的关键转录因子SREBP1的过度激活相一致,表明hCdHO_DM在肝脏疾病建模中具有很高的潜力(图6B)。接下来,又比较了来自同一供体组织的hLOs和hCdHOs类器官对乙醇处理的反应。与未经处理的对照组相比,乙醇暴露减少了两种3D系统中的类器官大小,而不影响形状或形态(图6C)。然而,乙醇处理的hCdHO_DM诱导炎症标志物明显高于hLO_DM(图6D)。同时,乙醇处理导致hCdHO_DM的脂质积累强于hLO_DM(图6E、F),免疫荧光染色结果显示hCdHO_DM患者的线粒体膜电位(MMT)比hLO_DM患者高(分别为6.8倍和1.8倍,p < 0.001)(图6G、H)。综上所述,hCdHO_DM比hLO_DM更能概括ARLD的病理特征。为了更深入地研究乙醇诱导的病理变化,对各组样本进行了RNA测序。暴露于乙醇的hCdHO_DM与未处理的hCdHO_DM对照之间的mRNA表达模式出现了明显不同。上述结果证明暴露于乙醇中的hcdh衍生的类器官再现了酒精性肝损伤的病理特征,适用于ARLD的体外建模。
图6 hCdHOs作为酒精性肝病研究模型
结论
人化学衍生的肝祖细胞是一种有价值的、可持续的类器官构建来源。从各种健康和患病肝脏快速、高效地生成肝类器官的能力使这种新的类器官模型特别适合基础和转化研究。
原文索引:
[1] Soraya Salas-Silva, Yohan Kim, Tae Hun Kim, et al. Human chemically-derived hepatic progenitors (hCdHs) as a source of liver organoid generation: Application in regenerative medicine, disease modeling, and toxicology testing[J]. Biomaterials, 2023, 303: 122360.
https://doi.org/10.1016/j.biomaterials.2023.122360
HonrayMed—类器官/类器官芯片技术平台
浙江弘瑞医疗科技有限公司是一家以肿瘤类器官技术为核心的创新型医疗科技企业,被评选为台州市2020年“500精英”高端人才创业团队。公司总建筑面积为4000多平方米,含500平方米符合P2级要求的临床医学检验所、3500平方符合二类医疗器械要求的C级洁净生产区域。
弘瑞医疗致力于肿瘤类器官在个体化精准医疗、新药/新化合物筛选、药物安全性测试、生物样本库建设及疾病机制研究领域的应用,自主研发了国内首个具有全套核心自主知识产权的“自动化肿瘤类器官药敏筛选体系”平台,可以提供肿瘤类器官技术(患者来源的类器官构建、培养、传代、冻存、鉴定)、体外药敏检测、相关仪器与试剂产品,以及个性化定制服务的“一站式”解决方案。
联系弘瑞医疗
联系电话:0576-88891168
邮箱:info@honraymed.com
地址:浙江省台州市椒江区海门街道西太和路155号方远电商创业园A幢3-5楼

