文献解读
用于药物肾毒评估的ATP/ADP生物传感器类器官
研究背景
药物肾毒性导致患者急性肾损伤(acute kidney injury, AKI)的发作或加重。药物性肾损伤占所有药物毒性的7%,肾脏被认为是易受药物和毒物影响的器官。药物引起的肾毒性是主要的医疗保健问题之一,可导致AKI并加剧慢性肾脏病(chronic kidney disease, CKD)。AKI的队列研究报告称,在接受药物治疗的成年人群中,药物引起的肾毒性发生率约为10%-33%。在ICU环境中,药物引起的AKI的发生率在1%-23%之间。药物引起的肾毒性也是药物发现的主要障碍。虽然在临床前试验中只有7%的新候选药物中检测到肾毒性,但在临床试验中,超过30%的新药因不良反应而被终止。这些数据表明,在药物开发过程中,目前可用的临床前工具很难预测肾毒性,并且需要新的毒性测定来解决临床试验失败和药物开发成本高昂的问题。
在这项研究中,研究人员评估了肾脏类器官在检测由不同药物引起的近端小管和足细胞的肾毒性方面的能力。此外,研究人员还使用肾脏类器官中ATP和ADP的生物传感器生成了报告系统,从而实现了实时毒性监测。
研究摘要
药物肾毒性是住院患者常见的医疗保健问题,也是药物开发过程中的主要限制。源自人多能干细胞(human pluripotent stem cells, hPSCs)的多段肾脏类器官可以补充传统的细胞培养和动物实验,用于肾毒性评估。在这里,研究人员评估肾脏类器官在体外研究药物毒性的能力。肾脏类器官表达肾脏药物转运蛋白OAT1、OAT3和OCT2,而人近端肾小管细胞系显示不存在OAT1和OAT3。替诺福韦(Tenofovir)和马兜铃酸(aristolochic acid, AA)诱导类器官近端肾小管损伤而不会损害足细胞,该损伤可通过OAT抑制剂丙磺舒(probenecid)得到改善。同样,顺铂会导致近端肾小管损伤,该损伤可以通过OCT抑制剂西咪替丁(cimetidine)缓解,表明类器官近端小管中存在功能性有机阴离子转运蛋白(organic anion transporters, OAT)和有机阳离子转运蛋白(organic cation transporters, OCT)。在没有肾小管损伤的情况下,嘌呤霉素氨基核苷(Puromycin aminonucleoside, PAN)诱导肾类器官肾小球足细胞的节段特异性损伤。研究人员利用ATP/ADP生物传感器生成了报告器型类器官,这在未来可能适用于高通量筛选。总之,肾脏类器官是多细胞环境中毒性评估的有用工具,可能有助于药物开发过程中的肾毒性评估。
研究结果
hPSC 衍生的肾脏类器官在近端小管中表达有机阴离子/阳离子转运蛋白
研究人员利用hPSCs分化成肾脏类器官,在分化过程中,在2个不同的阶段进行检测,以尽量减少实验的批次变化。在第8天评估分化细胞SIX2(肾单位祖细胞的标志物)的表达,并通过PODXL(足细胞)、莲花四肾素凝集素(LTL,近端肾小管)和CDH1(远端肾单位)的免疫染色确认随后的肾单位形成(图1)。
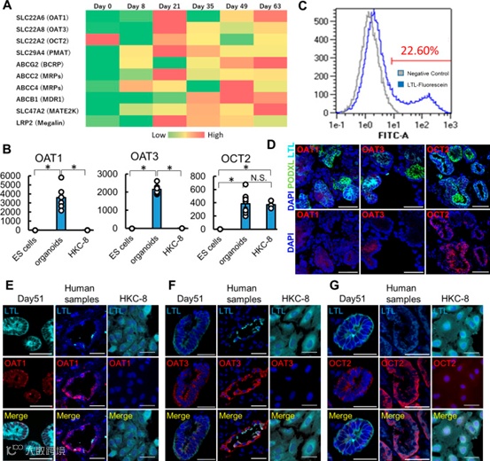
为了评估主要药物转运蛋白的表达,研究人员在肾类器官中进行了RNA-seq和qPCR分析。RNA-seq显示类器官中OAT1/3、OCT2和PMAT的表达(图2A)。qPCR显示,OAT1/3在人肾脏类器官中的表达显着高于人近端肾小管细胞系HKC-8(图2B)。尽管类器官和HKC-8之间的OCT2表达水平相当,但通过流式细胞术评估,LTL+近端小管在类器官中仅占22.60%(图2C),表明类器官中OCT2的mRNA水平比HKC-8高4-5倍。
为了确认这些关键药物转运蛋白的蛋白质表达,研究人员在类器官、人正常肾脏样本和HKC-8中进行了免疫染色。与PODXL+足细胞相比,LTL+近端小管的上皮细胞膜上显示OAT1,OAT3和OCT2蛋白的表达(图2D)。人肾脏样本验证了LTL+近端小管中OAT1、OAT3和OCT2的免疫染色和表达,而HKC-8显示出OCT2表达较弱,缺乏OAT1和OAT3(图2E-G)。这些结果共同表明,类器官近端小管比传统细胞系HKC-8表现出更多的生理转运蛋白表达。
图1 肾毒性实验用hPSCs生成肾类器官的代表性步骤
图2 肾脏类器官中肾脏药物转运蛋白的表达
以及与人肾脏和 HKC-8 细胞的比较
OAT 介导的类器官近端小管药物摄取和损伤
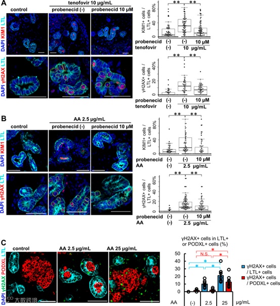
为了评估肾脏类器官是否概括了近端肾小管中OAT介导的药物摄取和损伤,研究人员使用替诺福韦和AA处理肾脏类器官,肾脏类器官表现出肾小管损伤,如KIM1蛋白表达和LTL+近端小管中γH2AX标记的DNA损伤所反映(图3A)。为了评估替诺福韦诱导的损伤是否是由OAT介导的,我们在替诺福韦给药期间同时使用丙磺舒共同处理类器官,结果表明类器官小管表达的功能性OAT可以介导替诺福韦的细胞摄取(图3A)。
接下来,研究人员用 AA 处理肾脏类器官24小时(图3B)。LTL+近端小管AA处理24小时后,KIM1和γH2AX均显着增加。如替诺福韦样品所示,丙磺舒从AA诱导的损伤中拯救了类器官小管。LTL和PODXL的共免疫染色揭示了不同浓度的AA下损伤反应的片段特异性的差异(图3C)。LTL+近端小管对2.5和25μg/mL浓度均有反应,都出现了DNA损伤。相反,在2.5μg/mL时,PODXL+足细胞中的γH2AX没有增加,但在25μg/mL 时,PODXL+足细胞中能观察到明显的DNA损伤。这些结果表明,肾类器官小管能概括OAT介导的药物摄取和节段特异性损伤反应。
图3 OAT1/3介导的肾毒物治疗下肾脏类器官的小管特异性损伤
OCT2介导的类器官近端小管损伤
为了评估肾脏类器官是否概括了近端肾小管中OCT2介导的药物摄取和损伤,研究人员使用顺铂处理肾脏类器官,肾脏类器官表现出肾小管损伤。为了评估顺铂诱导的损伤是否是由OCT2介导的,我们在顺铂给药期间同时使用西咪替丁共同处理类器官,结果表明类器官小管表达的功能性OCT2可以介导顺铂的细胞摄取(图4A)。研究人员发现在5μM顺铂处理的PODXL+足细胞中未观察到DNA损伤,但50μM的高浓度顺铂会导致广泛的毒性,从而诱导足细胞中的DNA损伤(图4B)。最后,我们比较了顺铂在5μM、20μM和50μM浓度下对人近端小管细胞系HKC-8的毒性反应(图4C)。DNA损伤呈剂量依赖性增加,与OCT2在HKC-8中的阳性表达一致(图2B)。然而,即使在50μM顺铂的最高浓度下,在HKC-8细胞中也未观察到KIM1的表达,这突出了肾类器官作为体外毒性实验的改进模型的差异。
图4 顺铂治疗对肾类器官和近端肾小管细胞系的损伤反应
用于足细胞毒性评估的肾脏类器官
足细胞是药物毒性评估的另一种重要细胞类型。PAN是一种已知会导致足细胞损伤的氨基核苷类抗生素,广泛用于动物肾病综合征的实验模型。研究人员用PAN处理类器官,并通过光学显微镜分析肾小球的形态,同时与溶剂对照组以及肾小管毒物对照组(替诺福韦、AA和顺铂)进行比较(图5A-D)。通过PAS染色发现,虽然包括肾小管毒物在内的对照样品在肾小球足细胞中没有显示出任何明显的形态学变化,但在PAN处理的类器官中观察到足细胞结构的破坏(图5D)。透射电子显微镜(Transmission electron microscopy, TEM)显示,与未经处理的对照相比,PAN样品中的足突样结构显着减少(图5E,F)。研究人员进一步对nephrin(一种膜蛋白)进行了免疫染色,与未经处理的对照相比,nephrin在PAN处理组中显着减少(图5G)。研究人员发现,PAN处理上调了类器官足细胞中裂解半胱天冬酶3(cleaved caspase 3, cCASP3)的表达,这是细胞凋亡的指示(图5H)。同时,PAN处理的类器官的近端小管并未发现KIM1表达,反映了节段特异性足细胞损伤(图5I)。这些结果表明,肾脏类器官可以模拟肾小球毒性反应,并用于药物的足细胞毒性评估。
图5 PAN对肾类器官肾小球特异性损伤的影响
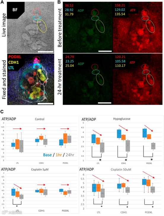
带生物传感器(perceval HR)的ATP报告类器官的生成
在药物开发过程中,高通量筛选常用于治疗疗效评估。肾脏类器官可用于肾毒性评估的高通量筛选,但缺乏报告系统将难以提高通量。因此,研究人员生成了一个报告基因类器官模型,以使用Perceval HR(一种基因编码的 ATP/ADP 荧光生物标志物)来评估药物毒性。研究人员通过慢病毒转导产生了表达Perceval HR的稳定hPSC细胞系,并将它们分化为3D肾脏类器官(图6A)。通过活荧光显微镜获取ATP和ADP信号,并根据ATP和ADP的信号强度计算可视化ATP/ADP比率(图6B)。肾单位样结构中的ATP/ADP比率似乎高于周围基质细胞,这与上皮细胞中的高ATP产生一致(图6A)。
为了验证类器官中的Perceval HR系统,我们在降糖培养下测试了生物传感器类器官。我们使用了400至500nm 范围内的各种激发波长,并使用酶标仪在源自亲本 和Perceval HR系的肾类器官中检测了信号强度(图6C)。Perceval HR类器官在490和430nm处激发的信号强度明显高于对照组。然后,分别计算了在490和430nm处激发的ATP和ADP的信号强度比。虽然对照组在信号强度比中没有显示出任何变化,但Perceval HR类器官在低血糖培养下将ATP/ADP比率从正常培养基中的1.41降低到0.67(图6D)。接下来,我们测试了一种有毒物质,即叠氮化钠(sodium azide, NaN3),这是一种用于化学缺氧实验的细胞色素氧化酶抑制剂。NaN3处理一分钟后,肾单位结构中ATP/ADP比率迅速降低,随后在45分钟内自发恢复(图6E)。最后,我们检查了这些Perceval HR类器官是否可冻存,这对未来的实验具有实用性。将类器官冷冻在补充有10%DMSO的分化培养基中并储存在-80°C下。 几周后,类器官解冻,其ATP/ADP比率与冷冻前相似(图6F)。
图6 报告类器官采用实时生物传感器Perceval HR
检测ATP/ADP比率
perceval HR 类器官的肾毒性评估
为了评估ATP / ADP比率是否可以用作肾毒性测定的读数,我们用AA或顺铂处理Perceval HR类器官,并通过2D类器官延时成像系统监测ATP和ADP信号。与对照组相比,AA和顺铂在2天内随着时间的推移降低了ATP/ADP比率(图7A)。类似地,在通常用于高通量筛选的384孔板中生成的3D肾类器官中,肾毒物也会使ATP/ADP比率的降低(图7B)。
图7 实时生物传感器Perceval HR
报告类器官检测ATP/ADP比率
为了验证是否可以通过Perceval HR类器官评估节段特异性损伤,研究人员进行了染色(图8A)。然后在延时图像中量化PODXL+,LTL+和CDH1+细胞病变中的ATP和ADP信号强度(图8B)。在24小时成像期间,对照样品中所有3种细胞类型的ATP/ADP比率保持不变,而低血糖培养24小时后显着降低了所有细胞类型的ATP/ADP比率。顺铂仅降低了LTL+肾小管中的ATP/ADP比率,但没有降低CDH1+或PODXL+细胞中的ATP/ADP比率。相反,高浓度顺铂显着降低了所有细胞类型中的ATP/ADP比率(图8C)。这些结果与通过免疫染色对KIM1和γH2AX进行的肾毒性评估一致,表明ATP/ADP生物传感器可用于肾类器官的片段特异性毒性评估。
图8 Perceval HR类器官对节段特异性损伤的评价
研究亮点
1.使用生物传感器Perceval HR在类器官中检测ATP和ADP的产生,可以高通量提供直接的实时读数。
2.在冻融循环之后,类器官中的ATP/ADP表达也很稳定,高通量筛选之前可以制备和储存大量的类器官。
研究局限性
本研究的一个局限性是,除了转录组学之外,没有评估药物排泄功能。
原文索引:
Koichiro Susa, Kenichi Kobayashi, et al.ATP/ADP biosensor organoids for drug nephrotoxicity assessment.Front Cell Dev Biol.2023 Mar 2:11:1138504.
HonrayMed—类器官/类器官芯片技术平台
浙江弘瑞医疗科技有限公司是一家以肿瘤类器官技术为核心的创新型医疗科技企业,被评选为台州市2020年“500精英”高端人才创业团队。公司总建筑面积为4000多平方米,含500平方米符合P2级要求的临床医学检验所、3500平方符合二类医疗器械要求的C级洁净生产区域。
弘瑞医疗致力于肿瘤类器官在个体化精准医疗、新药/新化合物筛选、药物安全性测试、生物样本库建设及疾病机制研究领域的应用,自主研发了国内首个具有全套核心自主知识产权的“自动化肿瘤类器官药敏筛选体系”平台,可以提供肿瘤类器官技术(患者来源的类器官构建、培养、传代、冻存、鉴定)、体外药敏检测、相关仪器与试剂产品,以及个性化定制服务的“一站式”解决方案。
联系弘瑞医疗
联系电话:0576-88891168
邮箱:hrkefu@honraymed.com
地址:浙江省台州市椒江区海门街道西太和路155号方远电商创业园A幢3-4楼

