新固废法于2020年9月1日正式实施,推动固废全产业链发展。第十三届全国人民代表大会常务委员会第十七次会议于2020年4月29日修订通过《中华人民共和国固体废物污染环境防治法》(简称新固废法)。
我国固废法于1996年4月1日正式实施,2004年进行了第一次修订,引入生产者责任制,2013年、2015年、2016年先后进行了三次修正,本次是固废法时隔15年的第二次修订。
本次修订版内容由原先的六章91条增加至九章126条,2020年修订版在2016年版的基础上,细化工业固废废物、生活垃圾、危险废物的相关规定,新增建筑垃圾、农业固体废物及保障措施的相关内容。新固废法对固体废物产生、收集、贮存、运输、利用、处置全过程提出更高的防治要求,将进一步带动固废行业的稳健可持续发展。

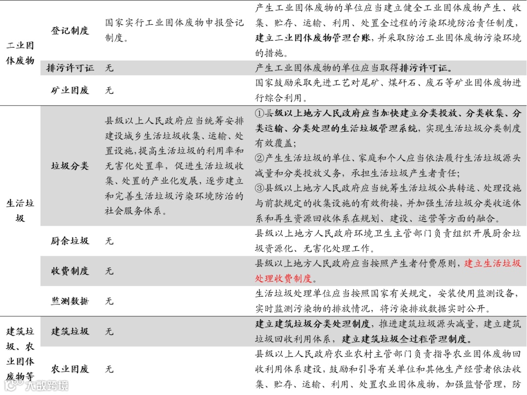
从具体内容上来看,相较于2016年修正版,新固废法新增垃圾分类、污泥、建筑垃圾、医疗废物、塑料制品等相关内容。
垃圾分类方面:推行生活垃圾分类制度,建立差别化生活垃圾处理收费制度。将垃圾分类写入新固废法中,明确责任主体和收费制度,解决政策端和费用端两大限制问题,为垃圾分类的顺利开展提供保障。
具体来看,1)新固废法提出国家推行生活垃圾分类制度,要求县级以上地方人民政府应当加快建立分类投放、分类收集、分类运输、分类处理的生活垃圾管理系统,实现生活垃圾分类制度有效覆盖;
2)县级以上地方人民政府应当按照产生者付费原则,建立生活垃圾处理收费制度,县级以上地方人民政府制定生活垃圾处理收费标准,应当根据本地实际,结合生活垃圾分类情况,体现分类计价、计量收费等差别化管理。
污泥处理方面:关注污泥处理,促进污水污泥处理系统协同发展。污水处理过程中常有“重水轻泥”等问题,污泥处理技术较弱,新固废法将污泥处理管理列入监管范围,明确污泥处理标准,从而促进污泥稳定化、减量化和无害化处理。
具体来看,1)城镇污水处理设施维护运营单位或者污泥处理单位应当安全处理污泥,保证处理后的污泥符合国家有关标准,对污泥的流向、用途、用量等进行跟踪、记录,并报告城镇排水主管部门、生态环境主管部门。县级以上人民政府城镇排水主管部门应当将污泥处理设施纳入城镇排水与污水处理规划,推动同步建设污泥处理设施与污水处理设施,鼓励协同处理,污水处理费征收标准和补偿范围应当覆盖污泥处理成本和污水处理设施正常运营成本。
2)禁止擅自倾倒、堆放、丢弃、遗撒城镇污水处理设施产生的污泥和处理后的污泥。
建筑垃圾方面:建立建筑垃圾分类处理和全过程管理制度。新固废法将建筑垃圾单独提出,有利于其实现独立管理,促进我国促进我国建筑垃圾分类处理、回收利用、全过程管理的制度和体系的建立。
具体来看,1)县级以上地方人民政府应当加强建筑垃圾污染环境的防治,建立建筑垃圾分类处理制度;
2)县级以上地方人民政府环境卫生主管部门负责建筑垃圾污染环境防治工作,建立建筑垃圾全过程管理制度,规范建筑垃圾产生、收集、贮存、运输、利用、处置行为,推进综合利用,加强建筑垃圾处置设施、场所建设,保障处置安全,防止污染环境。
医疗废物方面:新增医疗废物管理机制,加强医废集中处置能力。疫情引发公众对于医疗废物处理处置的关注,也暴露出医废处理处置能力上的缺口,新固废法新增医疗废物管理的相关规定,从法律层面补足短板,促进未来管理的规范化和处置能力的进一步提升。
具体来看,1)明确医疗废物按照国家危险废物名录管理:“县级以上地方人民政府应当加强医疗废物集中处置能力建设”;
2)明确监管职责:“县级以上人民政府卫生健康、生态环境等主管部门应当在各自职责范围内加强对医疗废物收集、贮存、运输、处置的监督管理,防止危害公众健康、污染环境”;
3)突出主体责任:“医疗卫生机构应当依法分类收集本单位产生的医疗废物,交由医疗废物集中处置单位处置。医疗废物集中处置单位应当及时收集、运输和处置医疗废物;医疗卫生机构和医疗废物集中处置单位,应当采取有效措施,防止医疗废物流失、泄漏、渗漏、扩散。”;
4)完善应急保障机制:“重大传染病疫情等突发事件发生时,县级以上人民政府应当统筹协调医疗废物等危险废物收集、贮存、运输、处置等工作,保障所需的车辆、场地、处置设施和防护物资。”。
危险废物方面:实施危废分级分类管理,鼓励区域合作集中处置。新固废法首次提出危废实施分级分类管理,对于部分危废的部分环节实行豁免管理,为危废分级提供法律依据,在规范化管理的前提下进一步提升危险废物处理处置效率,此外,区域合作处置措施的推进也将进一步解决危废处置产能错配等结构性问题。
具体来看,1)新增分级管理:“国务院生态环境主管部门根据危险废物的危害特性和产生数量,科学评估其环境风险,实施分级分类管理,建立信息化监管体系,并通过信息化手段管理、共享危险废物转移数据和信息”;
2)鼓励区域合作:“相邻省、自治区、直辖市之间可以开展区域合作,统筹建设区域性危险废物集中处置设施、场所”。
塑料制品方面:拒绝过度包装,禁止限制一次性塑料制品。针对近年来较为严重的过度包装和一次性塑料制品使用问题,新固废法明确禁止不可降解一次性塑料制品,鼓励推广可降解替代产品,叠加近期各省市出台的限塑令,可进一步加强塑料污染治理,限制不可降解塑料的使用量。
具体来看,1)国家依法禁止、限制生产、销售和使用不可降解塑料袋等一次性塑料制品;
2)国家鼓励和引导减少使用、积极回收塑料袋等一次性塑料制品,推广应用可循环、易回收、可降解的替代产品。



新固废法严惩重罚,大幅提高违法成本。新固废法除细化完善固体废物的相关管理制度外,还严格落实法律责任,增加罚款种类、加大处罚力度、提高处罚额度。
具体来看,1)对于相关违法行为,新固废法加重处罚措施,提高罚款额度,最高可罚款500万元,且多项违法行为的罚款额度是原固废法的十倍;
2)新固废法增加按日连续处罚规定,对于违法受罚单位和其他生产经营者,被发现其继续实施该违法行为的,实行按日连续处罚;
3)新固废法实行“双罚制”,对于特定的违法行为,除对企业本身进行行政处罚外,同时对企业的相关负责人进行处罚。

来源:华宝财富魔方

