
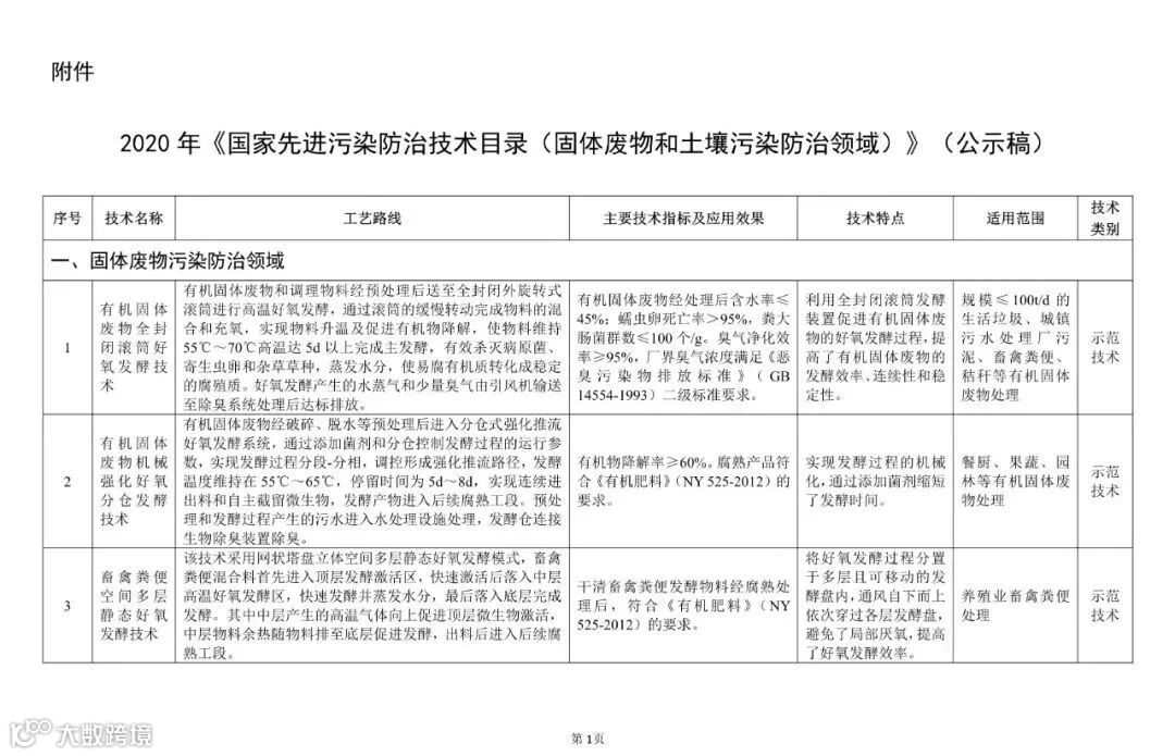
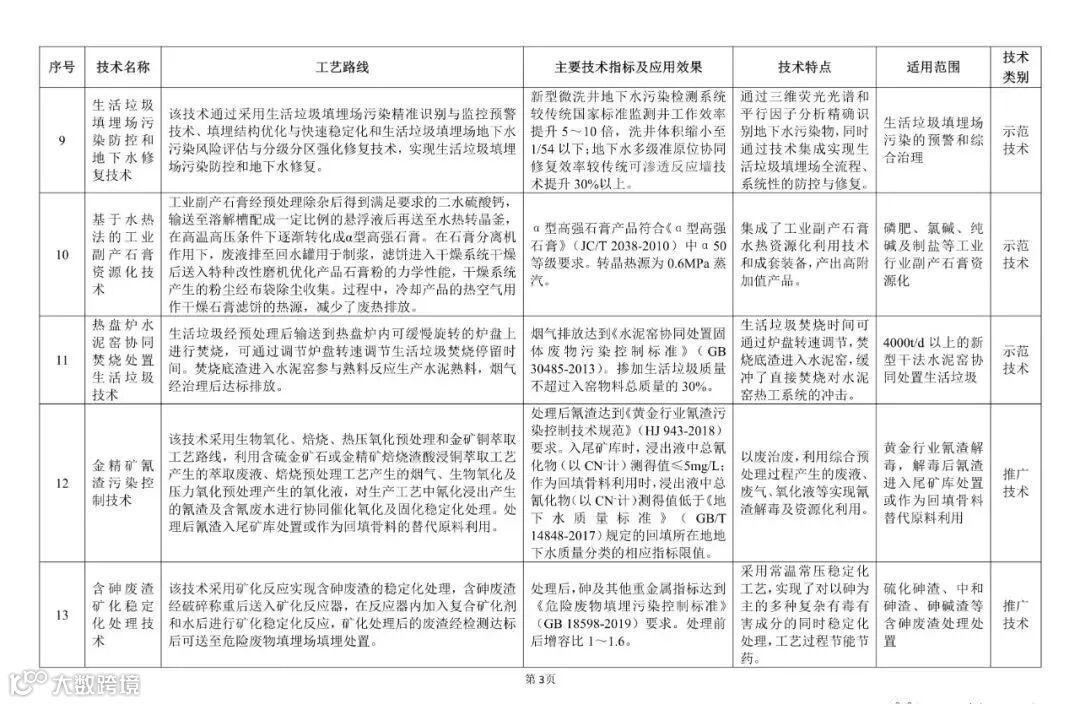
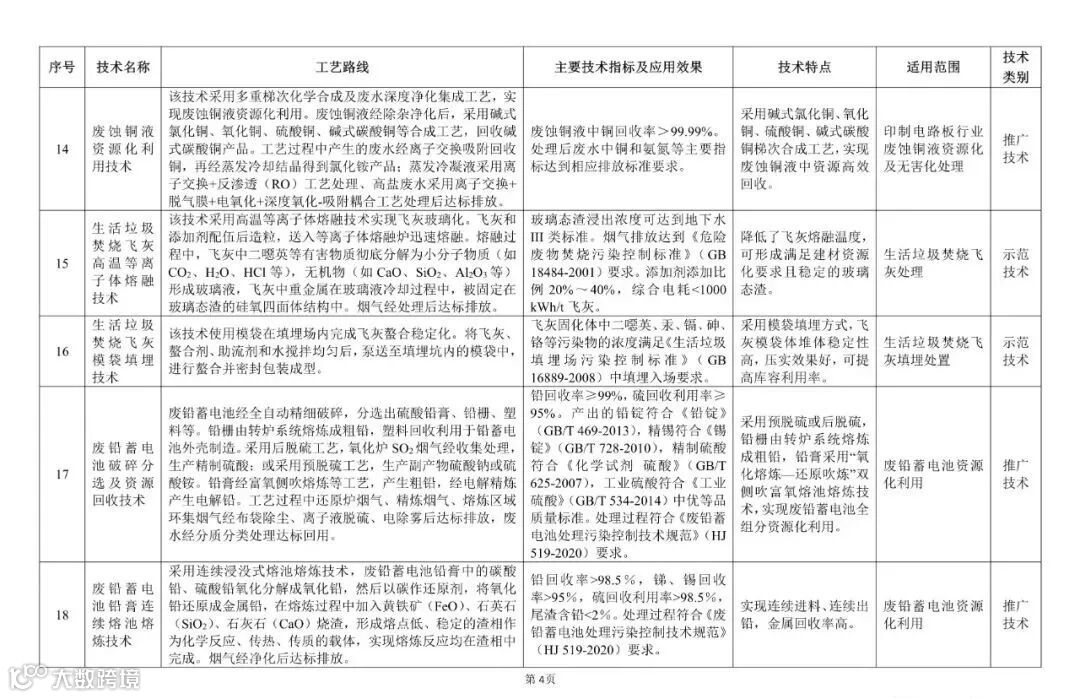
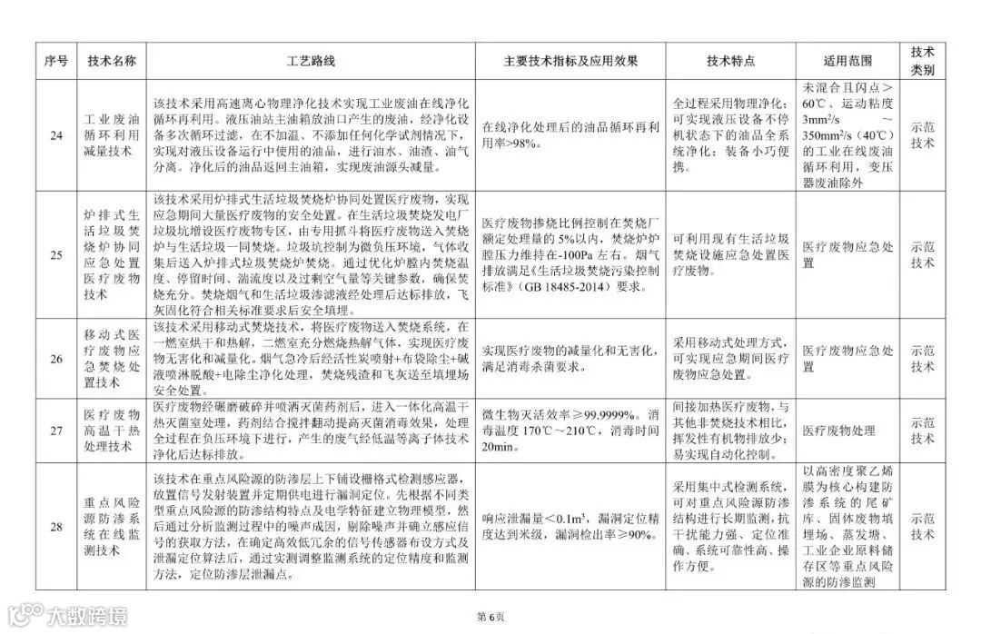
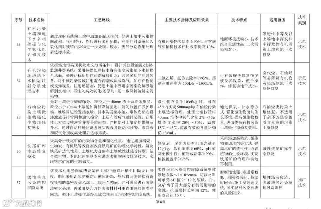
为贯彻《中华人民共和国环境保护法》《中华人民共和国固体废物污染环境防治法》《中华人民共和国土壤防治法》,落实2020年全国生态环境保护工作会议精神,充分发挥先进技术在污染防治攻坚战和疫情防控阻击战中的作用,按照工作计划,我部征集并筛选了一批固体废物和土壤污染防治领域的先进技术,编制形成《2020年国家先进污染防治技术目录(固体废物和土壤污染防治领域)》(公示稿)。现进行公示,公示期为2020年12月9日至12月15日,若有异议,请将意见反馈我部。









来源 | 无忧固废
江苏海澜环科
为贯彻《中华人民共和国环境保护法》《中华人民共和国固体废物污染环境防治法》《中华人民共和国土壤防治法》,落实2020年全国生态环境保护工作会议精神,充分发挥先进技术在污染防治攻坚战和疫情防控阻击战中的作用,按照工作计划,我部征集并筛选了一批固体废物和土壤污染防治领域的先进技术,编制形成《2020年国家先进污染防治技术目录(固体废物和土壤污染防治领域)》(公示稿)。现进行公示,公示期为2020年12月9日至12月15日,若有异议,请将意见反馈我部。









来源 | 无忧固废