搜索
首页
大数快讯
大数活动
服务超市
文章专题
出海平台
流量密码
出海蓝图
产业赛道
物流仓储
跨境支付
选品策略
实操手册
报告
跨企查
百科
导航
知识体系
工具箱
更多
找货源
跨境招聘
DeepSeek
首页
>
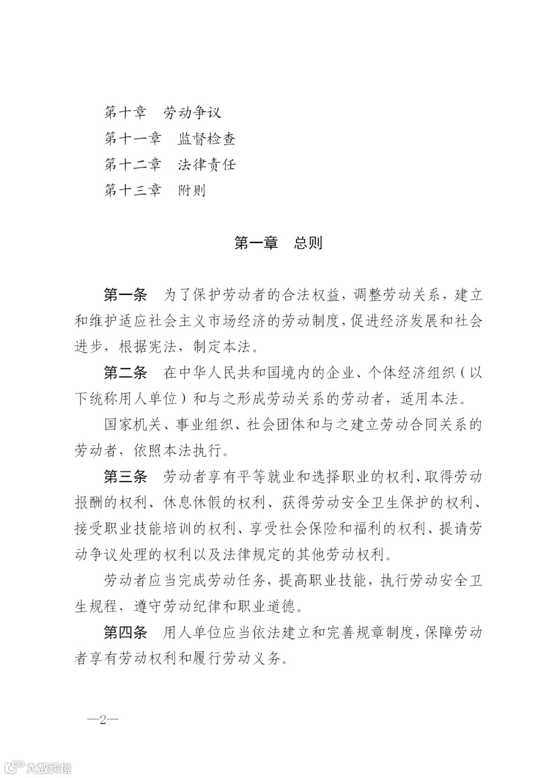
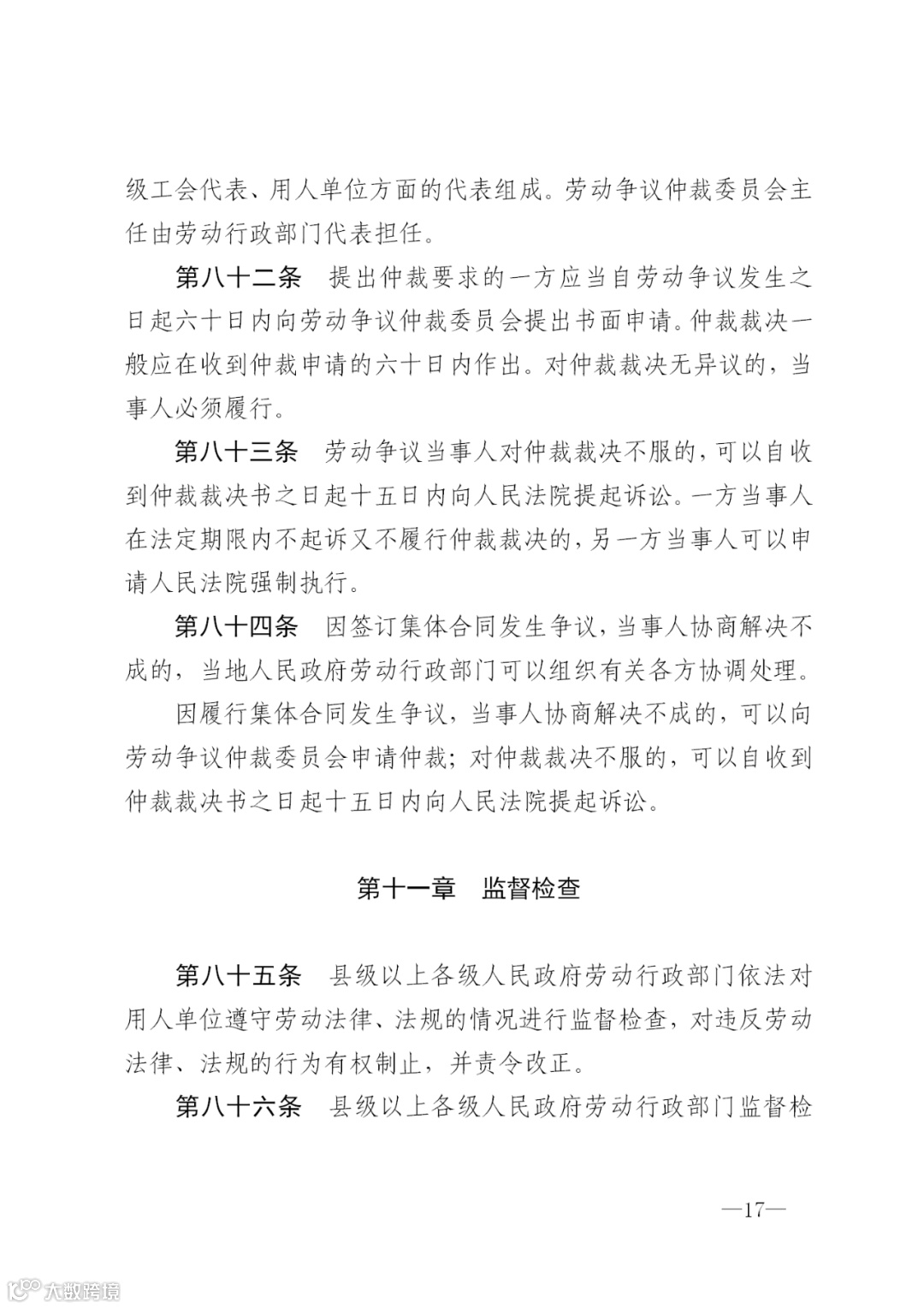
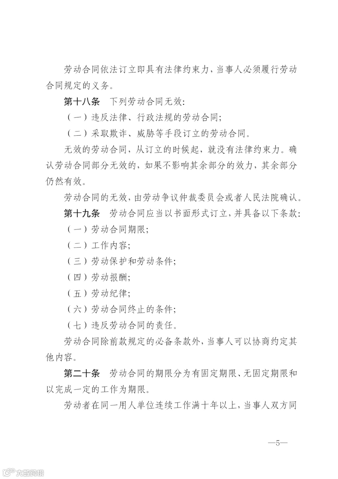
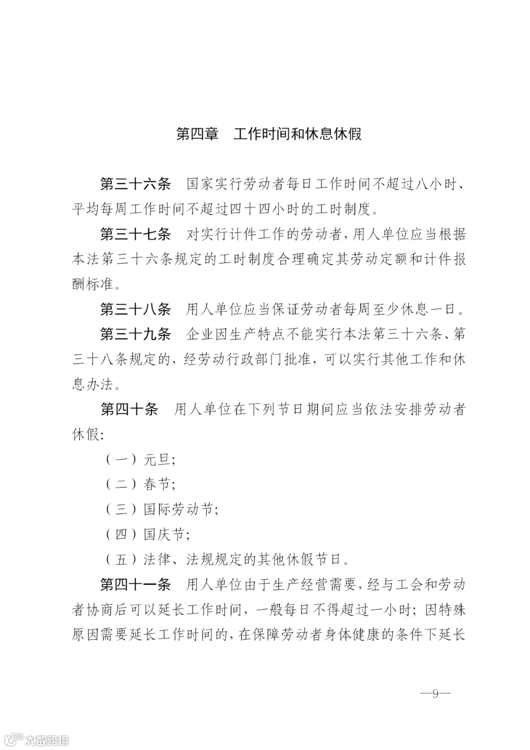
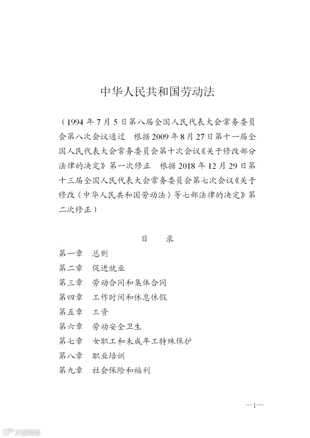
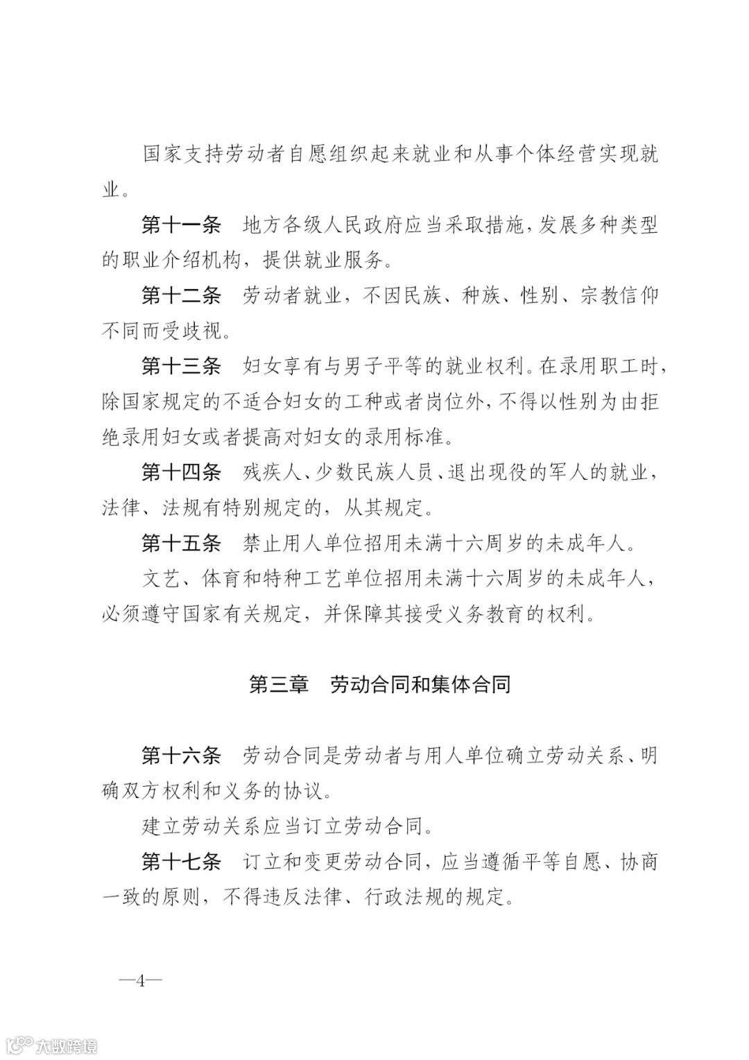
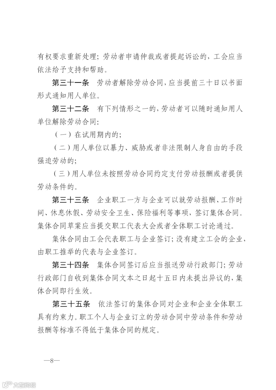
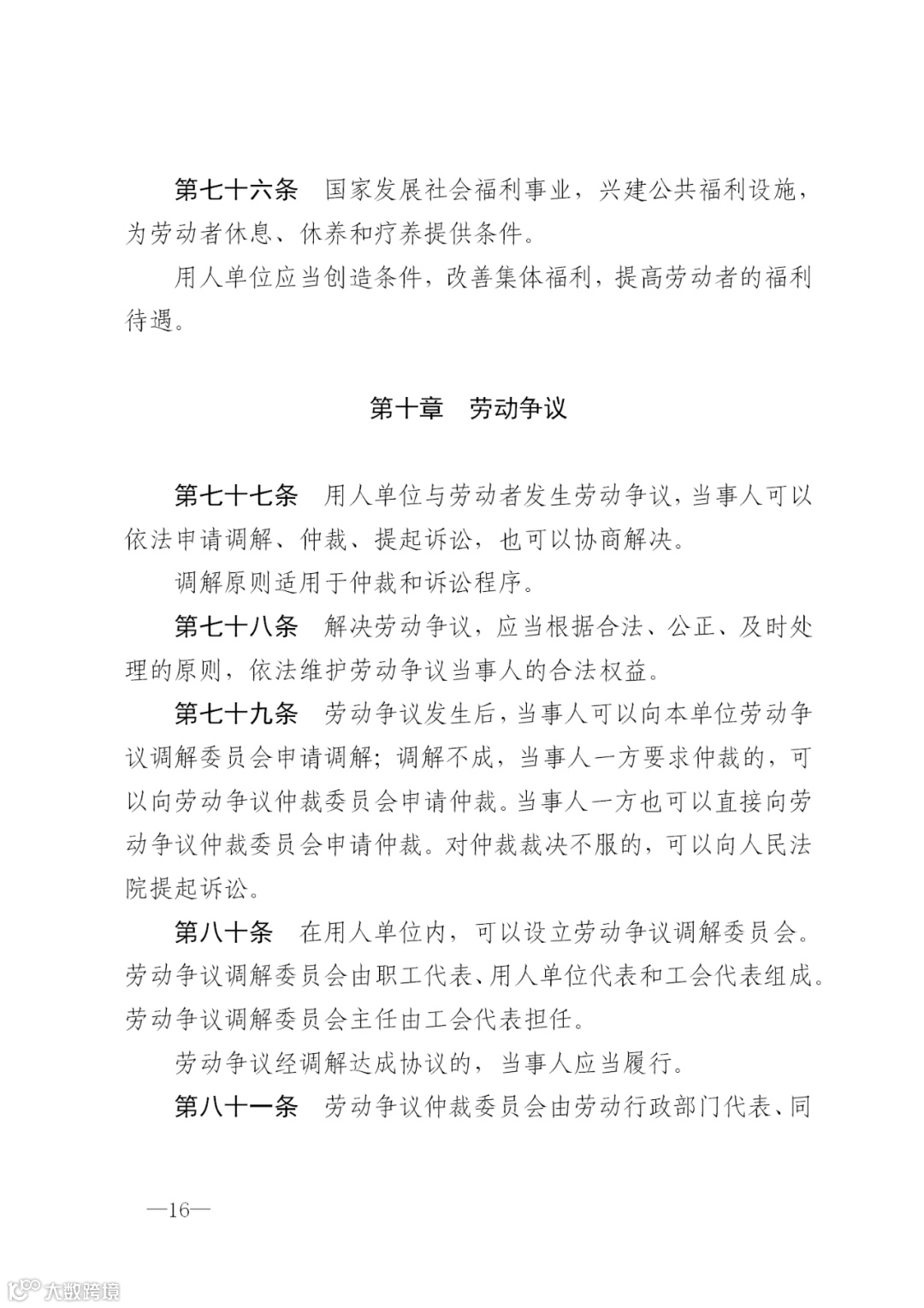
【法律法规学习】中华人民共和国劳动法
>
【法律法规学习】中华人民共和国劳动法
贵州省工投
2023-12-22
1
导读:来源:国家法律法规数据库微编:党群工作部
来源:国家法律法规数据库
微编:党群工作部
【声明】内容源于网络
0
0
贵州省工投
贵州省工业投资发展有限公司是由省管大一型国有企业贵州省黔晟国有资产经营有限责任公司发起设立的国有控股公司。以“债权投资,项目投资,股权投资,投资咨询,企业管理咨询,供应链管理”等为主营业务,致力于推动企业改革发展、结构调整、转型升级。
内容
863
粉丝
0
关注
在线咨询
贵州省工投
贵州省工业投资发展有限公司是由省管大一型国有企业贵州省黔晟国有资产经营有限责任公司发起设立的国有控股公司。以“债权投资,项目投资,股权投资,投资咨询,企业管理咨询,供应链管理”等为主营业务,致力于推动企业改革发展、结构调整、转型升级。
总阅读
1
粉丝
0
内容
863