搜索
首页
大数快讯
大数活动
服务超市
文章专题
出海平台
流量密码
出海蓝图
产业赛道
物流仓储
跨境支付
选品策略
实操手册
报告
跨企查
百科
导航
知识体系
工具箱
更多
找货源
跨境招聘
DeepSeek
首页
>
海澜环科入选|2019年中国垃圾焚烧发电厂项目一览(附供应商名录)
>
海澜环科入选|2019年中国垃圾焚烧发电厂项目一览(附供应商名录)
江苏海澜环科
2019-08-14
4
导读:2019年中国100个拟在建大型生活垃圾焚烧发电厂项目一览:2019年全国约600个大中小型生活垃圾焚烧发电
2019年中国
100个
拟在建大型生活垃圾焚烧发电厂项目一览:
2019年全国约
600个
大中小型生活垃圾焚烧发电厂项目拟在建,是垃圾焚烧发电项目最多的一年,单个项目投资约
2亿~20亿
,有关项目详见项目资料汇编,附2019垃圾焚烧发电厂项目供应商名录。
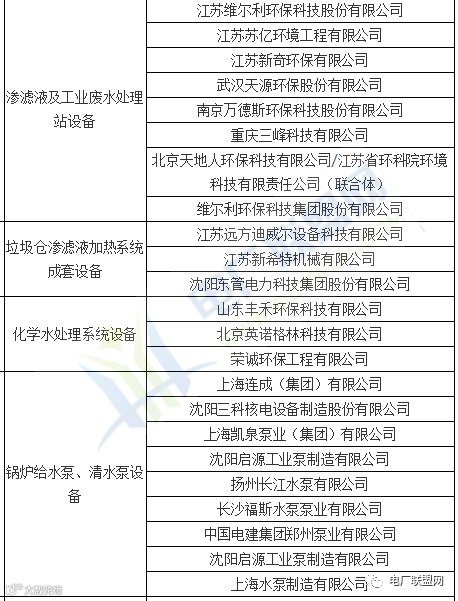
其中
,
江苏海澜正和环境科技有限公司
是
“烟气净化系统成套设备”
推荐供应商(共8家)、
“SNCR脱硝系统设备”
推荐供应商(共5家)、
“飞灰稳定化系统设备”
推荐供应商(共6家)!海澜环科愿
为垃圾焚烧发电绿色环保发展尽绵薄之力!
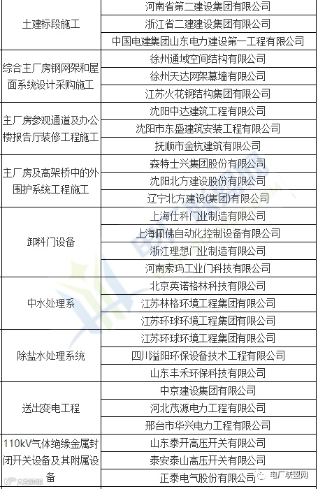
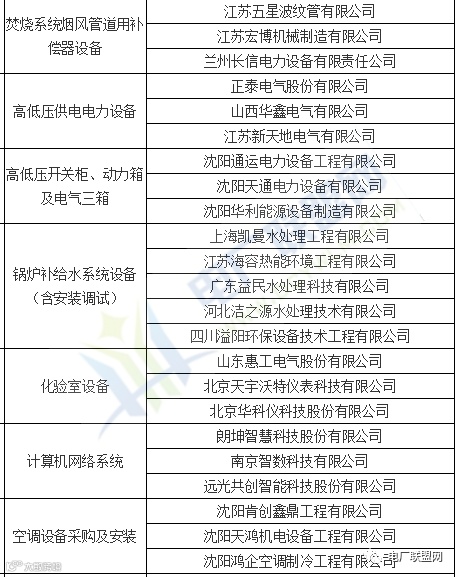
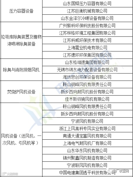
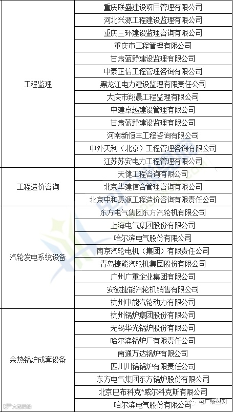
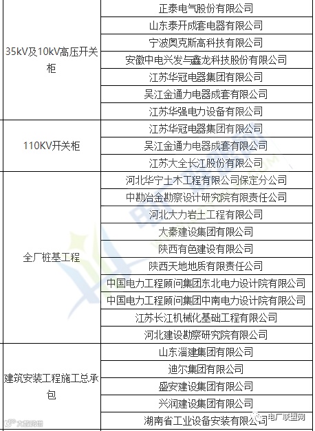
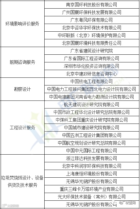
2019中国垃圾焚烧发电项目供应商名录
来源:电厂联盟网
【声明】内容源于网络
0
0
江苏海澜环科
江苏海澜正和环境科技有限公司专业致力于脱硫脱硝、除尘等领域的环保施工总承包服务;公司秉承多年的项目成功经验,竭诚为各位用户提供专业化的解决方案。
内容
83
粉丝
0
关注
在线咨询
江苏海澜环科
江苏海澜正和环境科技有限公司专业致力于脱硫脱硝、除尘等领域的环保施工总承包服务;公司秉承多年的项目成功经验,竭诚为各位用户提供专业化的解决方案。
总阅读
208
粉丝
0
内容
83