
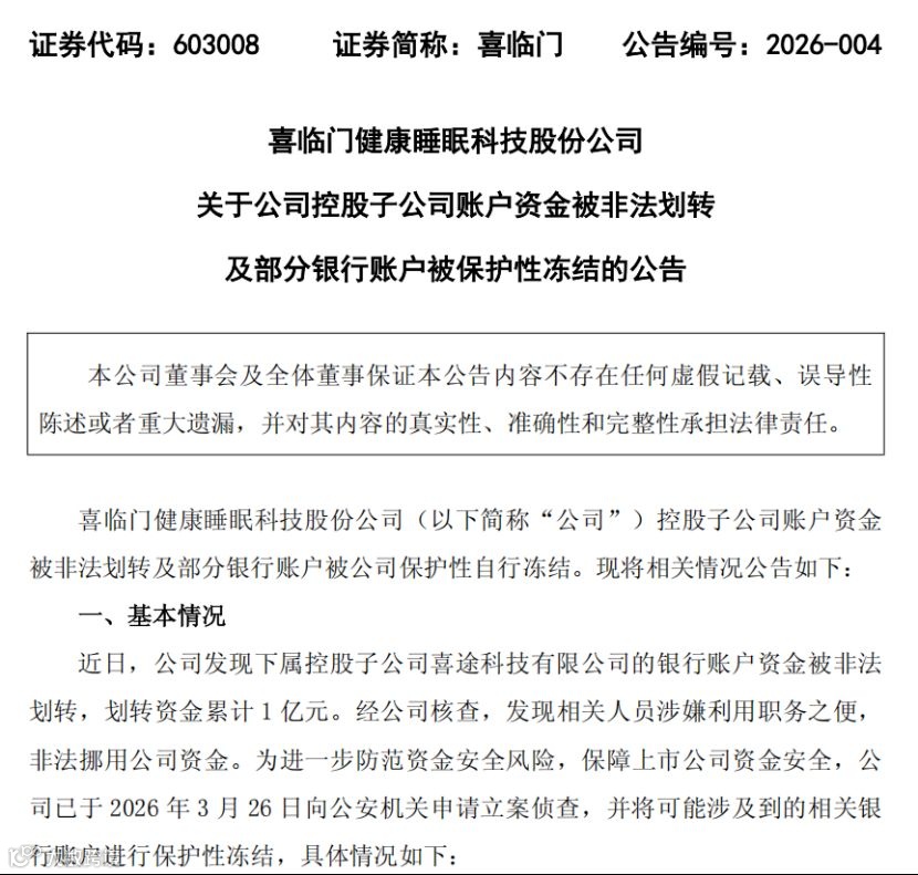
2026年3月27日,跨境大卖、中国床垫第一股喜临门(SH603008)一纸公告,震惊市场:其下属控股子公司喜途科技有限公司的银行账户资金遭遇非法划转,金额高达1亿元人民币,公司已向公安机关申请立案侦查,紧急将旗下涉及约9亿元的多个银行账户进行了保护性冻结,立刻引来了监管层的火速介入。 这家以5000多家线下专卖店闻名的家居龙头,通过亚马逊、Wayfair、沃尔玛以及TikTok Shop等主流平台,直接面向海外消费者销售床垫、软床等产品,跨境电商业务收入在2025年1-9月实现2.2亿元。
👉👉小飞象今天带你拆解,上市公司的这场家贼风波,背后还藏了哪些我们跨境电商卖家要引起高度关注的资金黑洞!!
一、内控全面失守:1亿元如何“蒸发”?
大家看到这个消息,肯定很好奇,1亿元那么大一笔金额,是怎么做到、在上市公司眼皮子底下,被非法转走? 公告明确指出“相关人员涉嫌利用职务之便,非法挪用公司资金”, 小飞象分析,可能存在下面四种手法:
关键岗位人员作案:
可能一人掌握了所有网银U盾,让“经办、复核、审批”的牵制机制形同虚设。甚至可能存在业务、财务、审批人多岗位串通作案,或突破了授权额度限制。
审核流于形式:
犯罪者很可能伪造了从合同、公章到入库单、发票的全套单据,而内部审核只“见单即付”,无人对交易实质进行核实。
拆分交易麻痹系统:
1亿元很可能被拆分为数十笔“合同进度款”,在数月内陆续转出,单笔金额刻意设计在审批权限阈值之下,悄无声息地完成了巨额资金的转移。
伪造或绕过审批流程:
通过伪造合同、虚假交易背景、虚构供应商等文件,使非法划转在形式上合规,或直接绕过必要的审批流程进行操作。
👉👉小飞象总结一句,这真是一场典型的“人防、技防、制防”系统性崩塌,上市公司虽然有内控制度、有各类高端人才,但又怎样,内控失灵、1亿元随时飞走!!
二、看不见的“鬼”:跨境电商资金七大黑洞
一个更尖锐的问题浮现了:连喜临门这样年营收数十亿的上市公司,都防不住的内部漏洞,那些在海外单打独斗、团队可能不过十数人的中小卖家,你们的资金防线,真的安全吗? 答案可能令人不寒而栗。
小飞象带你看看,究竟还有哪些黑洞,可能正在吞噬咱们跨境电商辛苦搬砖的回款!!
黑洞一:租用公司和店铺,风控难度极高
2021年,跨境大卖某拓科技发现,其委托境外人员谢丹在美国注册公司开的沃尔玛店铺,突然278.6万美元(约1775万人民币)销售回款不翼而飞,原来是谢丹擅自变更店铺收款账户、转入了自己的腰包。大卖被迫远赴美国打官司,FBI介入调查。
跨境电商卖家为了抢全球市场的流量,现在到处开海外本土公司、本土店,有很多贪图便宜,向服务商,租用“年抛本土店”、共用一套资料“只租用其中一个平台的店铺”,极有可能就是你一边卖货、喜滋滋冲销量,一边出现“案情重演”,被海外这家公司的实控人卖了、还在帮人数钱。
👉👉小飞象提示:海外代理/服务商,是你业务延伸的“手”,还是刺向你的“刀”,往往只在一念之间。
黑洞二:屏幕后的“黑客”,改个账户就能让你归零
如果你的店铺突然无法登录,或发现收款账户被篡改,噩梦就开始了。
2025年1月,新加坡母婴品牌KeaBabies的亚马逊澳洲站后台被黑,黑客更改收款账户,5万澳元在结算日不翼而飞,整个店铺随后被封,月损失预估超690万美元。 更可怕的是,美国品牌Groove Life的亚马逊账户在启用双重验证的情况下,仍被攻破,37.5万美元货款被转入瑞士账户。
黑客通过钓鱼邮件、撞库或购买泄露的账号信息,能像回家一样进入你的后台。他们只需做一件事:修改你的收款设置,然后静静等待平台结算日。
👉👉 小飞象提示:在黑客眼中,你的卖家后台就是一个“数字金库”,而密码可能是最脆弱的那把锁。
黑洞三:离职的“兄弟”,反手就清空你的库存
外部风险可怕,内部的“鬼”更防不胜防。
2025年,西安一家电商公司的亚马逊店铺遭遇离奇损失:热销商品被改为一折倾销,公司损失超600万元。调查结果令人心惊:作案者竟是公司离职员工。他利用在职时掌握的信息,轻松篡改了账号和收款卡。
权限管理不善,让每一个离职员工都可能成为定时炸弹。 他可能记得你的注册邮箱、密保答案,甚至知道你用哪个家人的生日做密码。
👉👉 小飞象建议:员工离职清单里,必须包括“收回所有数字权限”,并立即更改核心密码,进行权限审计。
黑洞四:逼真的“邮件”,让财务心甘情愿打款
这是一种更精巧、更专业的犯罪——商业邮件诈骗(BEC)。
2026年,上市公司东方雨虹的美国子公司遭遇此类诈骗。黑客长期潜伏于其企业邮箱,摸清业务规律后,在关键付款节点,冒充合作方发送邮件,要求将171.83万美元(约1211万人民币)货款汇入新的(诈骗分子控制)账户。指令逼真,流程熟悉,财务人员防不胜防。
👉👉 小飞象提示:黑客可能在你的邮箱里潜伏了数月,就为等待最关键的那封付款邮件。你收到的“领导”或“客户”指令,可能来自屏幕后的骗子。
黑洞五:贪图的“捷径”,换来的是冻结与罚单
有些风险,并非来自恶意盗窃,而是源于对规则的漠视。
广州某家居用品独立站卖家,为省手续费、缩短到账时间,使用无牌照的第三方通道收款,该通道因非法经营被查,卖家15万元货款被冻结半年、还被罚款。另有卖家将平台营收结汇后,直接转入个人卡,因“私户收公账”及“拆分交易”规避监管,被外汇管理局列为风险对象,导致公司与个人账户双双被冻。
👉👉小飞象建议:合规不是成本,真的不要为了贪便宜、而猪油蒙心,使用持牌支付机构,确保资金链路清晰,才能守住我们辛苦搬砖赚的那点回款。
黑洞六:火爆全球的“AI神器”,竟是暗藏杀机的数字瘟疫
风靡全球的小龙虾Claw,其核心存在名为“ClawJacked”的致命漏洞,黑客无需任何交互即可远程接管你的电脑。已有超过3万个实例被攻陷。真实惨剧已经很多了:一家公司因配置不当泄露API密钥,瞬间损失超8万美元;有用户因暴露了其远程桌面服务且浏览器保存了支付信息,导致信用卡被盗刷。更可怕的是,其插件平台缺乏审核,恶意插件可轻易植入,疯狂窃取你的店铺密码、客户数据等一切机密;就在近期,美团App因第三方SDK冲突,批量删除了部分用户手机相册中的私人照片与视频。
👉👉小飞象提示:小龙虾Claw绝非工具,而是高危陷阱,卖家老板要警惕,在隔离环境测试,对所有员工的电脑设备做相应的隔离和防护措施,避免擅自安装Claw。
黑洞七:迷信“匿名钱包”,实为“纸上富贵”的致命陷阱
部分独立站卖家、或者买单出口的卖家,还有这几年赚得盆满钵满得货代,把回款、直接就整进去海外加密钱包,认为此举既能“安全”留存海外资金,又能逃避CRS信息交换与税务。 但是,风险极高,私钥一旦丢失,所有“纸上富贵”将瞬间归零,且完全不受法律保护,遇黑吃黑则申诉无门。
有卖家因加密收款路径与涉赌资金混合,导致37万美元货款被冻结数月。更危险的是,该领域盗案频发,仅2025年7月损失就超2.55亿美元,还不讲触碰反洗钱与税务红线的潜在巨额罚款。
👉👉小飞象提示:匿名钱包隐藏收入,很容易只是白忙乎一场,帮别人赚了钱、自己还要背锅!!
喜临门1亿资金的漏洞,是上市公司治理的一面镜子。而KeaBabies们的七个黑洞,则是悬在咱们每一个跨境电商卖家、物流商头上的达摩克利斯之剑。
在这个行业,我们习惯了追逐流量、研究算法、优化供应链,在市场的惊涛骇浪中劈波斩浪,但往往最容易忽视的,却是守护好船舱底部的“压舱石”——那些用无数个熬夜、无数次listing优化、无数个小包裹换回来的利润。
真正的风险,很少来自你知道的方向!!
伪赛维模式有救了!税局可能力推半归集模式?!跨境电商多店铺卖家速看

