1、政策历程图
我国国家政策鼓励和支持智能家居行业发展。2015年,国务院发布《关于积极推进“互联网+”行动的指导意见》,提出要促进人工智能在智能家居领域的推广与应用,我国智能家居行业发展加快;2017年,国务院发布《关于深化“互联网+先进制造业”发展工业互联网的指导意见》,重点面向在智能家居领域融合5G、深度学习、大数据等先进技术,推动行业技术发展;2020年,《国家新一代人工智能标准体系建设指南》出台,智能家居行业产品、服务和应用得到规范;2021年,国务院又出台《“十四五”数字经济发展规划》,引导智能家居产品互联互通,促进家居产品与家居环境智能互动,进一步推动行业发展。

2、国家层面政策汇总及解读
——国家层面智能家居行业政策汇总
近年来,中国智能家居行业相关国家政策层出不穷,政策重点包括推动智能家居技术融合、推动智能家居标准建设、引导智能家居产品互联互通等。具体政策如下:



——国家层面智能家居行业发展目标解读
“十四五”期间,我国继续规范和支持智能家居行业发展,《关于印发“十四五”市场监管现代化规划的通知》、《“十四五”数字经济发展规划的通知》等政策强调要健全缺陷产品召回制度,引导智能家居产品互联互通,推进智能家居产品的普及。

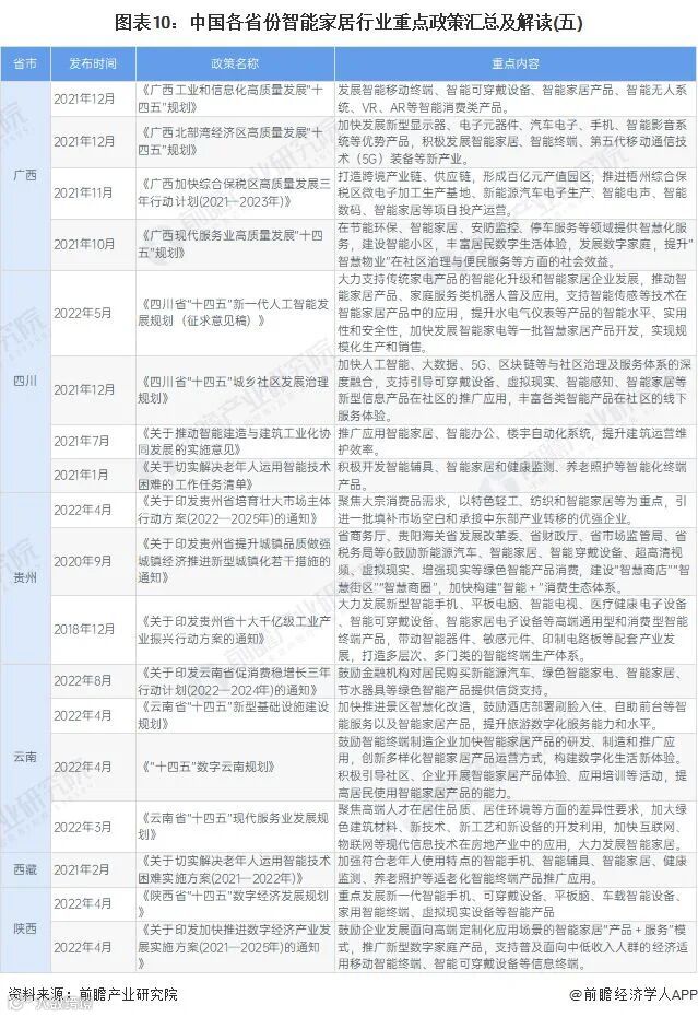
3、各省市层面的重点政策汇总及解读
——31省市智能家居行业政策汇总
在国家政策的引导下,各省市地方政策近年来也均对智能家居行业有所提及:






——31省市智能家居行业发展方向解读
整体来看,31省市在“十四五”期间智能家居行业发展方向主要包括加快研发智能家居产品、推动产品普及及应用、推动产品绿色化发展等。
重点省市智能家居行业发展方向具体如下:

更多本行业研究分析详见前瞻产业研究院《中国智能家居行业市场前景预测与投资战略规划分析报告》,同时前瞻产业研究院还提供产业大数据、产业研究、政策研究、产业链咨询、产业图谱、产业规划、园区规划、产业招商引资、IPO募投可研、IPO业务与技术撰写、IPO工作底稿咨询等解决方案。

扫一扫 观看视频画册
了解更多精彩内容


扫一扫 观看视频画册
了解更多精彩内容

往期精彩推荐 ·
打造家具的“高级感”,还可以这样做
往期精彩推荐 ·

