
如果对2020年上半年做总结,新冠肺炎疫情是绕不开的关键词。随着国内疫情的逐步缓解,家居企业复工复产步伐加速,行业整体恢复元气中。搜狐焦点家居以数据切入剖析家居行业,梳理出以下现状和趋势。
一方面,品牌企业加强与传统经销商的互动,另一方面,又在谋求包括线上在内的多元化渠道拓展;其一,部分落后产能和现金流不好的企业被淘汰,再者,有些企业却高调进行品牌营销和建厂投产。
至于出口,家具出口降幅收窄,而我国瓷砖基本退出美国市场;家居直播如火如荼,种草还是带货,说法不一,效果各异;上半年的业绩预告,同比的数据不理想,但尚未到亏损的地步;缺标准、不兼容、隐私难保障……1820亿的智能家居市场谁来收割?国家大力推动和消费者的低接受度,精装修存在的割裂如何弥补?
从开年遇冷,到2月剧降,再到3月反弹,4月回升,5月上涨,6月微跌…由商务部流通业发展司、中国建筑材料流通协会共同发布的全国建材家居景气指数(BHI),是一波未平一波又起,但总体趋向利好。
与往年1-6月份整体相比,全国规模以上建材家居卖场2020年上半年累计销售额为2752.84亿元,同比下降40.76%。全国规模以上建材家居卖场6月销售额为645.15亿元,环比下降0.32%,同比下降24.84%。

随着国际疫情的持续蔓延及国内疫情零星反弹的压力,有可能对消费者信心和消费需求持续释放造成一定影响,全国建材家居市场恢复至疫前同期水平仍需时日。家居企业需做好长期备战准备,先脚踏实地求生存,后战略转型谋发展。
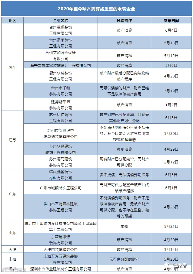
2020开年截至6月9日,据不完全统计,已有19家装饰企业宣告破产清算或重整,其中以江浙最为严重,浙江7家装饰企业破产清算,江苏也有4家。此外,广东4家、山东2家,天津、上海各1家。

上述家装企业大多因“无可供清偿的财产,财产已经不足以清偿破产费用”、“不能清偿到期债务且资不抵债务,截至目前无人对其提出重整或和解申请”等原因进入破产清算程序。
3、半年业绩预告
基本不亏,净利下降成常态

受新型冠状病毒疫情影响,业绩同比下滑是常态,但随着疫情的缓解和企业的复工复产,净利也已经逐步恢复为正。北新建材、浙江永强、蒙娜丽莎和三雄极光表现突出,北新建材预计净利润比上年同期最高增长251.86%。
随着疫情进入后期,二季度明显向好,这得益于各家企业的修炼内功:加大内部管理优化、与商户或经销商共克时艰、寻求电商渠道或直播种草等见效。以志邦家居为例,其二季度实现营业收入同比增长22.22%,净利润同比增长21.44%。
据阿里司法和京东拍卖平台公开信息显示,2020年1-4月,全国共计有81宗陶企资产拍卖公告,涉及广东、江西等地24家陶瓷企业。据不完全统计,第一季度累计成功拍卖24宗,成交率为29.6%,超过七成标的物流拍。
据不完全统计,目前两大平台成交的交易大部分为设备、原材料和成品资产,成交额从38万至6千万不等。其中逾半数都被二次拍卖或以上,更有部分资产历经多次流拍,最终只能以不足首次起拍价的一半拍出。

而广西防城港、浙江海盐县、湖南临澧县、安徽马鞍山、四川阆中等地区都在加码卫浴产业园,业务覆盖卫浴配件、智能家居、装配式建筑、厨卫器具等细分、新兴领域,7个重大项目,总投资近400亿元!
以落地湖北荆门,30亿新家装智能制造产业园项目为例。据荆门市官媒报道,6月5日,荆门东宝区与万华生态集团签订“司空新家装智能制造产业园项目”投资协议。该项目总投资金额30亿元,占地近800亩;项目一期计划投资10亿元,建设年产3.5万套全屋整装家具智能生产线和云仓配配送中心,年产值将达到70亿元,年利税6亿元。
5、家具出口降幅收窄
瓷砖基本退出美国市场
据国家海关总署公布的数据显示,我国家具及其零件2020年6月出口额349.5亿元,较5月增长18.7%。2020年5月我国家具出口294.4亿,较4月增长7.2%;2020年4月家具出口274.5亿,增长12.5%。
1-6月,家具,灯具、照明装置及零件,陶瓷制品和纺织制品4类行业相关产品累计出口额8415.1亿元,较1-5月累计数据增长28.8%。除家具外,纺织品出口额5210.6亿元,同比增32.4%。灯具971.2亿元,同比降3.2%;陶瓷657.2亿元,同比降12.6%;降幅皆有所收窄。

2020年1-5月,我国陶瓷砖进口5358万美元,与2019年同期的6368万美元相比,下滑了15.86%。据《陶瓷世界评论》6月4日报道,2019年中国瓷砖出口量为7.705亿平方米,相较于2018年的8.54亿平方米,下滑9.8%,这是中国瓷砖出口量连续第6年下滑,与2018年(相较于2017年)的5.9%的降幅相比,2019年中国瓷砖出口下降速度进一步加快。
无论是瓷砖还是家具,同比均呈下滑趋势,但家具1-6月逐月增速加快,同比降幅收窄;而根据2019年数据显示,瓷砖出口同比下降速度加快,中国瓷砖基本退出美国市场。
2020上半年,国内家居行业共公布了25起融资事件,13起并购,并且有公牛、奥普、爱丽家居、法狮龙、石头科技、众望布艺、北鼎7家公司成功上市,其中,供应链、智能化赛道的企业融资势头迅猛。
今年上半年公布的行业并购共有13起,其中有对国内优秀项目的收割,也不乏巨头收购海外品牌进行全球化布局,更有地产大佬跨界扫货。

梦百合、曲美、金牌、大自然都有海外收购动作,酷家乐也全资收购了美国在线设计平台Modelo,或要谋求海外上市。
在上半年收购动作中,碧桂园是当之无愧的“扫货王”,五、六两个月频繁出手,入股了帝欧、蒙娜丽莎和惠达三家陶瓷卫浴企业,引发一片热议。
6月16日,天猫618开场仅10秒,家装行业成交额便破亿;京东家具6月18日00:00-23:59,开场10分钟成交额同比增长120%。


疫情期间,减少人与人、人与物之间的接触是降低传染风险的关键,应用远程和语音控制技术的智能家居产品“疫”外走红:用手机就能操控照明和电器的智能开关、无需接触即可打开家门的智能门锁、具备杀菌除螨效果的智能晾衣架等……无接触式的交互方式为消费者带来更安全、便捷的生活体验,也让智能家居的优势更加得到突显。
6月1日,天猫618正式开售,全平台可以连接天猫精灵的智能家居设备,销售额在一分钟内便突破了1亿元。从企业数量看,天眼查专业版数据显示,当前我国有13.3万家经营范围包含“智能通讯、智能家电、智能家居、智能家装”,有限责任公司占比高达87.39%,4月新增相关企业环比增长24%。

在国家发改委明确的新基建七大领域中,5G占据了重要地位,与消费者日常生活息息相关的智能家居则将成为新基建的重要应用场景之一。不难预见,非接触式的产品、系统和服务模式会成为今后生活和生活中的常态,智能家居作为营造室内智慧健康、舒适便捷的技术保障,必将受到行业和市场的关注和追捧。
艾媒咨询发布的《2020中国智能硬件行业发展全景研究报告》显示,2020年中国智能家居市场规模将达1820亿元。但抢滩智能家居蓝海,仍有三大问题亟待解决。其一是物联网安全问题,仍有不少消费者担心使用智能家居之后隐私会被泄露;其二是智能家居行业缺乏统一的标准,检测技术依据空白、市场监管体系尚不规范;最后是智能产品兼容问题,多数智能家居产品仍处于互相独立的生态,消费者在使用产品时会陷入产品不兼容、系统不支持的尴尬局面。
精装房的尴尬仍在于装修质量
奥维云数据显示,2020年1-5月有351家房企有新开盘精装修项目推出,其中231家为新增房企,占比达65.8%,在当前大环境形势下仍保持高速新增比例实属不易。截止到2020年5月份,全国涉及全装修/精装修的各类政策累计超过100次,覆盖28个省市,华东、华中颁布政策最频繁。
截止记者发稿前,由于疫情延迟了四个月的315晚会,终于在7月16日举办,其中,积病已久的精装房问题被曝光,再度引起全民热议。

国家和地方政策的大力推动和消费者的低接受度,这中间的割裂,关键还是取决于产品质量。消费者遇到装修问题,开放商或装修公司能否第一时间处理,政府监管又能否充分落实执行,解决不好将极大的掣肘精装房市场的发展和消费者的认可。



