近日,陕西、海南等地开始陆续开展排污许可证后监管专项执法。截止至7月,陕西、安徽、山西、江苏共有98家陶企需限期整改,其中,江苏数量最多,不达标的陶企多达73家;此外,安徽某一陶企整改问题甚至高达11项。
陕西
6家陶企须整改,集中在5大问题
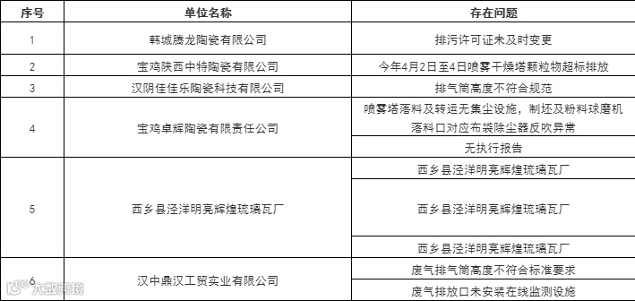
通报指出,陕西省共对33个行业的1251家排污许可重点企业进行监管和执法帮扶。其中,建陶行业共有6家企业被要求限期整改,主要存在对排污许可制度实施重视不够、排污口设置不规范、存在超标超总量排污、污染治理设施不正常运行、执行报告提交不规范等五个方面的突出问题。

安徽
全部最迟11月底完成,某陶企整改问题高达11项
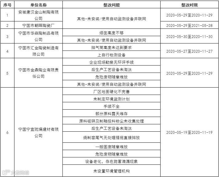
平台公开端信息显示,安徽省宣城市共有6家陶企面临整改,5家须在11月下旬完成。其中,4家陶企均未安装/使用自动监测设备并联网,宁国宁宜琉璃建材有限公司排污不达标项目最多,整改数量多达11项。

山西
13家面临整改,最迟9月30完成
信息显示,山西省共有13家陶企存在整改问题,均要在今年9月30日前完成整改,而除2家陶企因设备原因,其余11家陶企均因“不符合政策/现行环保要求”而面临整改。

江苏
73家陶企须整改,大多在于废气处理问题
自5月30日以来,江苏省连续发布多份排污限期整改通知书,73家陶企须依照整改计划、措施限期内完成整改。其中,大部分陶企主要面临搅拌废气、投料/搅拌粉尘“未采用可行性废气处理措施”的问题,8家陶企因“不能达标排放”等原因被要求整改。(来源:厨卫资讯)



