
国货崛起、新锐突围、智能当道
家居行业的618消费关键词出炉
年中装修旺季无疑是家居行业的一大消费高峰,而618作为此阶段最大的营销节点,则成为了电商平台、卖场、经销商乃至厂家的重点发力点。
在618行业形势一片大好的局势下,消费者都在为哪些因素买单?哪些品牌的产品能够抓住核心,成为消费者们的心头好呢?搜狐焦点家居通过关键词总结解读家居行业的消费趋势。
关键词一是国货崛起。越来越多人喜欢用国潮元素装扮美家,高品质的居家国货精品备受热捧。关键词二是新锐突围。天猫618开售首小时,7个家居品牌销售额超去年,后浪新品牌整体增速超过100%。关键词三是智能当道。智能家居因其无接触式的交互方式正成为生活流行品、消费新趋势,智能音箱、智能门锁、智能灯具、智能马桶等产品正逐渐成为刚需。
全国建材家居卖场1-5月
累计销售额为3840.9亿元
由商务部流通业发展司、中国建筑材料流通协会共同发布的全国建材家居景气指数BHI 5月份全国建材家居景气指数(BHI)为130.03,环比上涨15.51点,同比上涨40.90点。全国规模以上建材家居卖场5月销售额为985.9亿元,环比上涨12.75%,同比上涨52.33%;1-5月累计销售额为3840.9亿元,同比上涨82.23%。
中国建材流通协会行业研究部就本期BHI数据解读:受季节性旺季因素影响,5月建材家居产品消费需求依然旺盛,全国建材家居市场喜迎“红五月”行情,BHI继续向上攀升,且已连续三个月保持上涨态势。
5月家具类商品零售总额133亿元
同比增长12.6%
据国家统计局官网显示,5月份,社会消费品零售总额35945亿元,同比增长12.4%;比2019年5月份增长9.3%,两年平均增速为4.5%。

其中,除汽车以外的消费品零售额32257亿元,增长13.2%。扣除价格因素, 5月份社会消费品零售总额实际增长10.1%,两年平均增长3.0%。从环比看,5月份社会消费品零售总额增长0.81%。
其中,5月份家具类商品零售总额为133亿元,同比增长12.6%;1—5月份社会消费品零售总额中,家具类商品零售总额为618亿元,同比增长35.1%。
广东省市场监督管理局:
66款家具产品不合格!
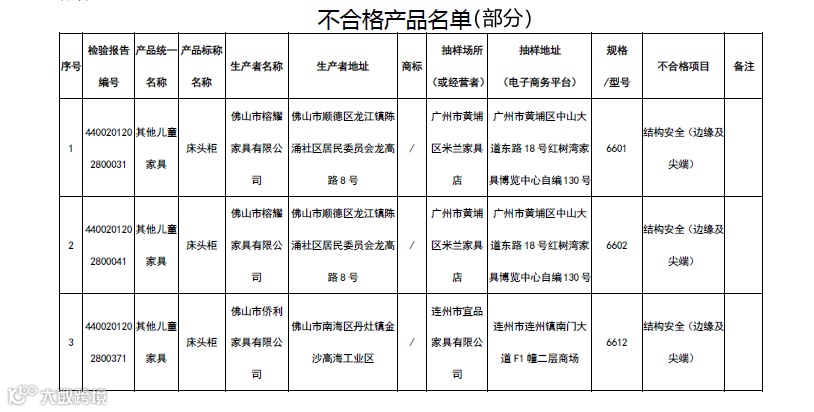
6月16日,广东省市场监督管理局发布关于2020年度广东省家具产品质量监督抽查情况的通告。
广东省市场监督管理局近期依法对本省东莞、佛山、广州、惠州、江门、茂名、深圳、肇庆、中山、汕头等10个地市以及四川、福建、江西、浙江、湖南、山东、广西、河北、江苏等9个省(自治区)共计181家企业生产的客厅/餐厅用木质家具、木质坐具、卧室用木质家具、其他木质家具、其他儿童家具等5类230款家具产品质量开展了监督抽查。
经检验,发现59家企业生产的66款产品不合格,涉及床头柜、餐椅、圆凳等多种产品。不合格项目主要有:“木工要求”“结构安全性”“表面理化性能(漆膜-抗冲击)”“力学性能(柜类强度和耐久性)”“表面理化性能(漆膜-耐液性)”“力学性能(椅凳类强度和耐久性)”“有害物质限量(甲醛释放量)”“结构安全(边缘及尖端)”“柜类强度(推拉件强度试验)”等。
搜狐焦点家居从广东省市场监督管理局获悉,对本次抽查发现不合格产品生产者以及销售者,广东省市场监督管理局将责成相关地市市场监督管理局依照相关法律法规进行整改。
71家陶企被列入
“失信被执行人名单”
6月15日,根据最高人民法院及各地法院发布的失信被执行人信息统计,5月至今全国各地有71家陶瓷企业被列入“失信被执行人”名单,涉及17个省(市)。
此次名单中,广东的失信陶企最多,有17家,其次是江西有12家,四川有10家,江苏、浙江、河南分别有4家,重庆、河北、辽宁都有3家,广西、山西、黑龙江各有2家,山东、安徽、湖北、贵州、宁夏等省均有1家。
此外,名单中失信次数最多的是禹州市西联陶瓷有限公司,失信次数达到48次,而有27家陶企失信次数是1次,占比为38%,接近四成。
据统计,5月至今,被列入“失信被执行人”的陶企大部分原因在于欠款不还等债务纠纷,主要为拖欠银行贷款或个人借贷款、拖欠货款或工资等,有部分涉及罚款、土地租赁费等,其中有10家拖欠货款共计713万元,另有7家对债务承担连带保证或者清偿责任。
欧派家居、尚品宅配、维意定制
1.6万亿整装市场竞争加剧
经过二十多年的发展,全屋定制家居产业,正在由蓝海走向红海状态。全屋定制家居企业如何突破发展的天花板向营收千亿进发?相比于全屋定制家居的千亿级市场容量,整装是万亿级市场蛋糕,可能性更大,因此企业纷纷选择“换道超车”。
尚品宅配、维意定制及孖酷定制同属于维尚集团,在整装市场,三家企业属于同时出拳,都采用的是先直营试水再向经销商推广的路径,今年,三家企业开始面向有实力的经销商推行整装战略。
欧派整装大家居发展迅速,去年接单量有12亿多,300多家整装大家居店分布在全国各地;相比于欧派整装大家居,索菲亚切入整装的时间较晚,去年才全面切入,但在整装的具体做法方面,欧派和索菲亚的方法差不多,就是与当地名列前茅的家装公司进行横向合作。
在整装这一领域,不同的企业选择不同的打法。维尚、孖酷是把整装当(战略)风口,全面在全屋定制家居之外开拓“第二增长曲线”,而欧派和索菲亚是把整装当(流量)入口。同时,维尚、孖酷自己做家装做服务做平台,不仅卖柜子而且卖家装,欧派和索菲亚则是整合资源合纵连横,欧索是通过家装渠道卖柜子,家装的事由合作的家装公司完成。
志邦等品牌纷纷扩充产能
定制家居行业产能过剩了吗?
6月16日,广东清远志邦智能家居生产基地正式签约落地。志邦家居计划投资16亿元,新建华南生产总部。预计项目将在2-3年内完成建设,建成后年产70万套定制家居产品。无独有偶,碧桂园集团旗下现代筑美家居也投资12亿元布局西南基地,引发了行业震动。
众所周知,2020年是定制家居上市公司募投产能集中释放的年份。在这样的背景下,仍然有不少定制家居公司继续扩充产能,就没有产能出现过剩的顾虑吗?

头部或上市定制家居公司的增长主要受到以下因素的影响:整体市场规模的增长、精装房渗透的继续提升、行业集中度的提升。
上市的定制家居公司纷纷扩充产能,一方面可以满足市场规模增加的需要,另一方面也能挤占实力弱小企业的份额。产能是否过剩,也是相对而言,部分企业的产能扩张以后确实没有能在短期有足够订单支撑,但也有少数企业订单增长较快,必须要通过产能扩张来满足,定制家居“制造决定销量”的特点,倒逼厂家必须要自建工厂才能掌控供应链体系。
居然之家对赌协议拟顺延
今年瞄准24亿利润目标
6月14日,居然之家发布公告,称受2020年新型冠状病毒肺炎疫情不可抗力原因的影响,根据中国证监会有关指导意见,公司对此前重大资产重组时约定的业绩承诺进行调整,拟顺延业绩承诺目标一年。
此举意味着,原承诺于2019年、2020年、2021年实现扣除非经常性损益后归属于母公司所有者的净利润分别不低于20.60亿元、24.16亿元、27.19亿元的约定,调整为:家居连锁2019年、2021年和2022年实现的扣非归母净利润分别不低于20.60亿元、24.16亿元、27.19亿元。
从行业来看,在传统家居卖场遭遇打击之下,线下向线上的流量迁移正加速席卷全行业,数字化成为破局之刃。基于此,居然之家制定了卖场数字化、同城站、淘宝直播、小程序、内容矩阵五大核心策略,构建核心流量渠道获客通路,提升了线上获客能力。
最新财报数据显示,居然之家2021年第一季度实现营收33.4亿元,同比增长39.05%;实现净利润6.3亿元,不仅同比2020年增长144.58%,相对2019年的4.4亿元,也同比增长了43.18%,两年复合增长率超20%。
对此,居然之家表示,2021年将加快县级城市连锁发展,进一步提速家居主业连锁步伐,同时构建全域流量平台提升销售业绩。全年计划新开门店不少于70家,预计全年GMV有望突破1000亿元,并且通过居然六大赛道布局家居产业链,有望于年内推出APP,项目内部代号“玳瑁”,打造“本地化家居零售平台”,目标注册用户200万,为完成全年业绩目标、提升用户粘性提供坚实支撑。
索菲亚拟最高斥资1亿元回购股份 用于股权激励
6月15日,索菲亚发布公告称,控股股东及实际控制人江淦钧先生、柯建生先生建议回购股份的资金总额不低于 5,000 万元且不超过10,000 万元,回购股份的种类为公司已发行的人民币普通股(A 股),资金来源为公司自有资金,回购价格不超过每股3元。
搜狐焦点家居获悉,基于对索菲亚未来发展前景的信心和对公司价值的高度认可,为完善索菲亚长效激励机制,充分调动公司管理层及骨干员工的积极性,进一步提高团队凝聚力和公司竞争力,两位控股股东提议公司使用自有资金以集中竞价方式回购公司部分社会公众股份,回购的股份用于公司员工持股计划或股权激励。
老板电器:金创投资、任富佳合计减持股份333.1万股
6月16日晚间,老板电器发布公告称,公司股东金创投资、任富佳合计减持股份333.1万股,股份数量减持过半。
老板电器于2021年4月15日披露《关于公司股东及部分董监高实施减持计划预披露公告》,公司股东杭州金创投资有限公司及部分董监高计划自公告披露之日起15个交易日后的6个月内,拟通过集中竞价或大宗交易的方式进行减持。

老板电器本次减持股份情况一览
其中,金创投资于2021年6月9日-6月16日,以43.57元/股的股价合计减持281.19万股,任富佳于2021年6月16日,以43.10元元/股的股价合计减持51.91万股。
部分素材来源于:国家统计局、广东省市场监督管理局、中国建筑材料流通协会、泛家居圈、定峰汇、陶瓷资讯






