大数跨境

2022开年四家企业人事变动 金牌厨柜、维意定制、菲林格尔、慕容家居在列

2022开年四家企业人事变动 金牌厨柜、维意定制、菲林格尔、慕容家居在列 搜狐焦点家居
2022-01-18
0
导读:2022年才过去10余天,家居企业人事变动消息频发,金牌厨柜、菲林格尔、慕容家居、维意定制4家企业在列。

2022年才过去10余天,家居企业人事变动消息频发,金牌厨柜、菲林格尔、慕容家居、维意定制4家企业在列。


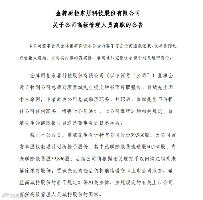
金牌厨柜总裁助理贾斌 因个人原因辞职

1月18日,金牌厨柜(603180.SH)发布公告称,公司高管发生人事变动。具体事项如下:

贾斌离任总裁助理职位,离任时间为2022年1月17日,离任原因为:因个人原因。据了解,贾斌于2021年1月26日起在公司担任该职位。


截止本公告日,贾斌先生合计持有公司股份99966股,为公司首发和股权激励计划所授予股份,其中已解除限售流通股60130股,尚未解除限售股39836股,后续公司将根据相关规定予以回购注销尚未解除限售股份。

据查,金牌厨柜成立于1999年1月,注册资本为1.03亿元,目前,公司大股东为厦门市建潘集团有限公司持股41.48%,主营业务为整体厨柜、定制及智能家居研发、设计、生产、销售。

慕容家居钱俊辞任 公司独立非执行董事

1月17日,慕容家居(01575.HK)发布公告称,于1月14日,钱俊因有意专注于其其他个人事务,故提出辞任公司独立非执行董事、审核委员会主席以及薪酬委员会及提名委员会成员职务。

钱俊的辞任自2022年4月14日或第三名具备适当专业会计资格的独立非执行董事获委任之日(以较早发生者为准)起生效。钱俊已确认,彼与董事会并无意见分歧,亦无任何有关彼辞任的事宜须敦请香港联合交易所有限公司及公司股东垂注。


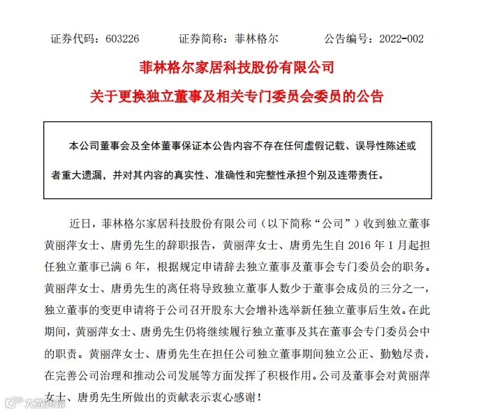
菲林格尔独立董事 黄丽萍、唐勇届满离任

1月12日,菲林格尔(603226.SH)发布公告称,公司第五届董事会独立董事黄丽萍、唐勇自2016年1月起担任公司独立董事已满6年,已于2022年1月届满离任。 


提名李苒洲、李诗鸿为公司第五届董事会独立董事候选人,任期为自公司股东大会审议通过之日起至本届董事会届满为止。李苒洲、李诗鸿经公司股东大会选举通过担任独立董事后,李苒洲将继任黄丽萍、李诗鸿将继任唐勇在第五届董事会专门委员会中的相关职务,任期与独立董事任期一致。

张志芳接棒欧阳熙 任维意定制总经理

2022年1月6日,据维意定制官方公告称,张志芳将接替欧阳熙任维意定制总经理,全面负责维意定制品牌运营工作,直接上级为集团总裁。通知还表示,欧阳熙不再兼任维意定制品牌总经理一职,继续履行集团副总裁职责。


出品|搜狐焦点家居

【声明】内容源于网络
0
0
搜狐焦点家居
内容 1892
粉丝 0
搜狐焦点家居
总阅读739
粉丝0
内容1.9k