据美国市场调研机构NPD的统计,在去年疫情期间,厨房和卫浴行业产品价格上涨几乎对销量没有造成影响。
但这种情况在2022年第一季度出现转变,不断上涨的价格已导致部分企业的产品销量下滑,如2022年2月份卫浴产品平均价格上涨8%,同期产品销量则下滑了2%,反映今年当地厨房和卫浴产品涨价后,消费者的购买意欲呈现减小倾向。
卫浴产品频频涨价,消费者购买欲受影响
据NPD统计数据,2021年美国消费者在厨房和卫浴产品上的支出为114亿美元,与2020年相比增长了12%,其中淋浴房消费额增长30%。虽然卫浴产品持续涨价,但消费者并未因高价格而削减消费需求,2021年美国市场厨房及卫浴销量并未出现下滑。
NPD的统计有企业数据支撑。据各卫浴相关企业年度报告,2021年美国市场销量均录得增长。其中TOTO住设事业在包括美国在内的美洲地区销售额增长了23%,骊住水科技事业在美销售额也增长了13%,等同于美标在美国市场的销售额增幅。欧美企业在美销量也有不俗表现,其中吉博力增长了2.4%,汉斯格雅虽未透露美国市场具体销量,但表示2021年海外业务高增长系得益于中国及美国市场。
多个企业的销售数据表明,2021年美国卫浴产品销售情况良好,与NPD的统计数据吻合。同时,上述企业2021年都有涨价动作,反映涨价对美国市场没有带来影响。不过,NPD最近一次市场调研却发现,这种情况在2022年第一季度出现转变,该机构列举2月份的数据指,当月卫浴产品平均价格上涨8%,同期产品销量也下滑了2%,最后得出涨价开始影响销量的结论。
全球近20家卫企、国内建陶4巨头涨价
事实上踏入2022年,卫浴行业的涨价频率变得更高,包括美国企业在内,全球范围已有近20家卫浴相关企业发起涨价,包括吉博力、摩恩、汉斯格雅、美标、松下、TOTO、KVK等知名企业。
最近宣布涨价的是日本卫企CLEANUP。该公司5月23日发公告称,将于2022年9月5日上调部分整体厨房、整体卫浴、配件以及安装费等价格,涨价幅度约为10%。这已是该企业年内第二次涨价,其第一次涨价将于7月4日实施,涨价幅度约为6%。
CLEANUP多种商品价格9月5日起上涨10%
除了卫浴企业,建陶行业近期也有多家企业宣布涨价。东鹏控股瓷砖事业部6月6日发出调价通知称,今年以来疫情不断反复,各类能源、原材料价格持续大幅上涨,导致公司生产成本持续上升,期间公司尽最大努力消化承担成本压力,但原材料价格上涨势头不减,经公司研究决定,自2022年6月21日起,东鹏瓷砖事业部部分产品价格上调3%-10%不等。
而在东鹏之前,多家建陶企业已发起涨价,包括马可波罗、新明珠集团和宏宇集团旗下的宏陶陶瓷等,涨幅均在5%及以上。行业巨头都扛不住成本上涨压力,更遑论一些生产规模较小、生产效率较低的企业。
原材料涨价导致企业毛利率下滑
正如NPD调研发现美国卫浴市场因涨价而导致需求减退,中国市场会否出现同样现象让人关注。从第一季度营收增幅来看,国内各市卫企业表现不一,其中松霖增长49.30%、建霖增长6.67%、瑞尔特增长22.46%,惠达卫浴和海鸥住工则分别下滑4.20%和2.89%。
不过,各企业生产成本越来越高却是全球企业的共通点,表现为随着营业成本的增加,企业的毛利率呈现下滑趋势。例如惠达卫浴2021年营业成本增加27.45%,毛利率减少3.67%;帝欧家居营业成本增加16.13%,毛利率减少4.51%;松霖营业成本增加29.54%,毛利率减少5.01%;建霖营业成本增加29.88%,毛利率减少4.29%。
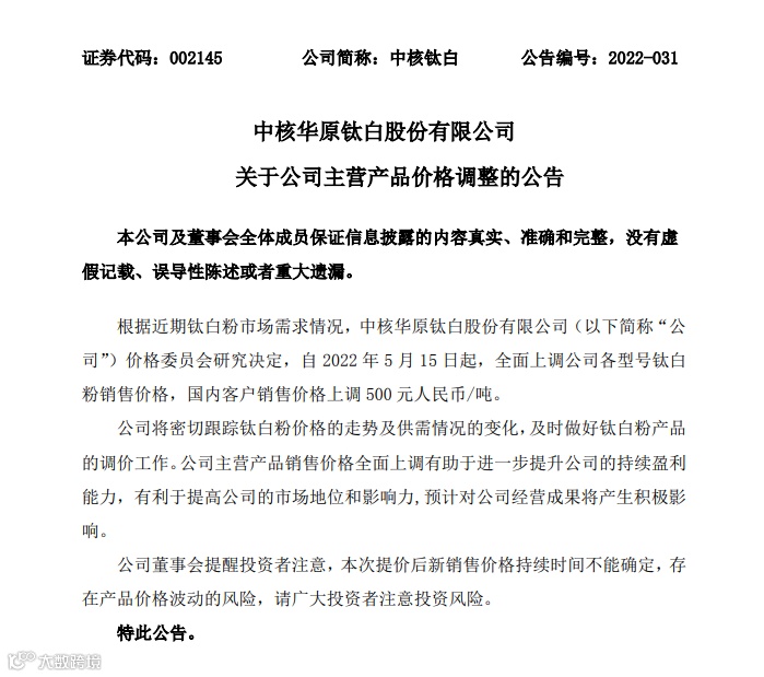
目前,多种原材料价格仍在上行区间,例如陶瓷制品所需的原材料钛白粉,其国内生产巨头中核钛白、龙佰集团就在第二季度起相继发布了涨价公告,事实上自今年以来,钛白粉行业已经三次宣布涨价。另据相关资料显示,目前有50余种化工原材料价格较去年同期有所上涨,部分化工原料价格同比涨幅甚至翻倍。
中核钛白调价函
展望后市,不少企业认为上游原材料价格将延续涨势,企业不得已上调产品价格来维持利润,预计下半年将有更多企业启动涨价。
来源:厨卫头条

