01
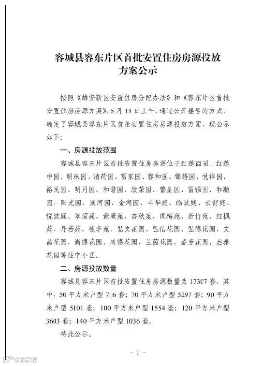
首批安置住房投放方案确定
房源数量为17307套
6月13日上午,通过公开摇号的方式,确定了容城县容东片区首批安置住房房源投放方案。确定房源数量为17307套,其中,50平户型716套;70平5297套;90平5101套;100平1554套;120平3603套;140平1036套。
来源:雄县快讯
02
雄安容东安置房开始摇号
已进入线上程序
根据官方安排,6月16日至17日容东片区安置房将开始进行分房顺序号线上摇号程序,征迁居民登陆微信小程序“雄安新区安置住房分配系统公众端”即可参与摇号。
有媒体指出,容东片区规划人口约17万人,其中本地回迁7万人,导入人口将有10万人左右。也就是说,容东片区多一半人将来自外部人员,这些人除了单位自建房以外,短期间不具备购房资格都需要租房,这将是征迁居民稳定的收入来源之一。
来源:复兴碑
03
注意!容东首批安置房现场摇号时间
推迟到7月5号!
6月19日容城发布最新公告,雄安容东首批安置住房分配现场摇号时间由原定6月21日推迟到7月5日!
据公告显示,摇号推迟的原因是:“由于当前正值汛期,安置住房竣工扫尾工作受到了一定影响,为了保障安置房工程质量,确保回迁群众顺利入住”。有媒体表示,虽然这次回迁时间延期了,但是大家也不要太着急,质量肯定比速度重要!而且周转过渡费发到8月底。
相信这次延期后再回迁不管是安置房工程质量还是周边设施居住环境都会更加的完善,更加方便,我们一起来拭目以待吧!
来源:雄安大小事儿
04
雄安再添新“网红”景区
快来打卡!
“迎新公园的音乐喷泉去看了吗?太漂亮了!”在雄安新区安新县龙化乡拥城村,新修建的音乐喷泉成村民们争先恐后打卡的“网红”。
拥城村迎新公园正门。安新县人居办供图
2021年,拥城村“两委”将村级文化建设作为乡村振兴的重要抓手,对迎新公园景观进行提升改造,先后完成了公园内增设彩色串灯观光通道、南北两侧河道增设音乐喷泉、四周补栽花木等绿植的亮化工程。如今,不论是漫步在木栈道上,还是穿梭于彩虹通道内,亦或是驻足南北两侧的音乐喷泉河畔,随手一拍,都是美景。
迎新公园的音乐喷泉。安新县人居办供图
迎新公园的音乐喷泉。安新县人居办供图迎新公园的音乐喷泉。安新县人居办供图
环境美了,游客来了。如今,迎新公园成了十里八乡群众休闲娱乐、观光赏景的好去处。“现在好多周边县、市的人都来这边直播,我们村也成了网红打卡地。迎新公园不仅扮靓了拥城村,更让咱村民实实在在获利。”村民李建卫说这话时,脸上笑开了花。
05
安置房:实测面积超3%的部分免费
低于户型面积过3%的将补偿
官方渠道发布消息称,原定于6月21日的现场摇号时间,推迟到了7月5日进行。就安置房交付过程中,大家关心的一些问题,官方给出了明确答复:
1.选房的程序是什么?征迁户每家都有好几套房,这几套房一起给吗,还是先给一套住着,其余的陆续交付到征迁户手中?选房时或选房后居民之间能否自愿调换?
答:摇号分配阶段,安置群众通过安置住房分配系统,完成注册登记和身份核验后,通过线上摇号摇取分房顺序号;同时,凭分房顺序号参加县级人民政府组织的现场摇号活动,按面积户型、逐套摇出全部所选房型所在社区、楼号和房号。选房时或选房后居民不可以进行自愿调换。
2.后期入住费用都有哪些?额外购买的20平米可否贷款?
答:安置住房分配完成后,应交款项包括住宅专项维修资金、每套安置住房建筑误差结算金额和自愿购买面积结算金额。
收费标准如下:住宅专项维修资金:多层住宅(七层及七层以下),配备电梯的每平方米建筑面积100元。高层住宅,每平方米建筑面积130元。每套安置住房建筑误差结算金额:参照《商品房销售管理办法》,实际测绘面积超过所选房型面积3%(含)以内按7000元/平米据实结算,超过3%的部分免费。面积少于所选房型面积3%以内(含),7000元/平米补偿安置群众,超出3%的部分按照14000元/平米补偿安置群众。自愿购买面积结算金额:安置群众自愿购买最多不超过20平方米安置住房的价格标准为每平方米7000元。
安置群众办理房款结算时,相关贷款事宜可咨询银行。
在安置住房所在社区物业服务大厅缴纳物业费、水费、电费、供暖、燃气等费用,并根据实际使用需求,以租赁的形式使用车位、储藏室。
3.安置房交付时是否需要缴纳装修费?
答:安置房交付前已经进行了高标准的装修,安置的50平米,不需再额外缴纳装修费。自愿购买的20平米(7000元/平米)已经包含了装修费。
4.不满意安置房内装修/布局能装修吗?
答:根据《物业管理条例》第五十三条,业主需要装饰装修房屋的,应当事先告知物业管理企业。物业管理企业应当将房屋装饰装修中的禁止行为和注意事项告知业主。
5.安置房户型图和相关详细数据什么时候能看到?安置房公摊面积、使用面积分别多少?
答:安置房6种面积户型的相关信息将根据安置住房分配工作实际情况适时展示,安置房测绘相关数据将在分配结果中明确。
6.安置房多长时间可以交易,交易时是不是需要补交土地收益或其他税费?安置房能否继承,继承有没有税费规定?
答:根据《雄安新区集体土地征收补偿安置办法》,安置对象的安置房自办理不动产登记之日起10年内不得交易。
来源:安新在线
06
打造最接地气的服务方式
城外新城助力容东业主安置新家
为了给容东业主提供更专业更极致的服务,城外新城对广大工作人员和展员进行系统化培训,深入了解活动,确保以最佳状态帮助容东业主安置新家,参与盛惠收房节活动。
城外新城组织所有品牌展员,把本次活动细则逐条进行详细讲解。保证活动效果。
值得一提的是,城外新城服务人员还进入安置房摇号现场和外围区域,对容东业主提供安置新家的各项福利和服务。
在分配工作活动现场,工作人员了解容东业主的房屋安置需求,以此为抓手更好的服务广大业主。
据悉,城外新城服务人员提供了盛惠收房节福利大礼包,包括0利套餐任选、免费设计、免费量房、免费出效果图等服务,届时容东业主可通过微信公众号和到店详询更多福利。
不仅如此,城外新城的服务人员还实地探访了容东首批即将交付的小区,了解当地实际情况。
服务人员在小区实地走访,了解安置房项目基本情况。
近日,雄安容东“网红骑士团”火了,这支橙色军团把城外新城的服务传播到雄安各地,深入容东片区,助力容东业主安置新家。
此外,城外新城的“骑士团”还深入容东各村,深入下乡,结合当地百姓实际需求,把城外新城的各项福利和服务带到百姓家中。
服务人员与当地百姓近距离接触,打造了最接地气的服务和推广方式,传递了城外新城的品牌和服务理念。
城外新城服务团队深入容东各村的学校、市集、村口等人流量大的场所,耐心为当地百姓讲解城外新城的各项活动和服务,助力他们安置新家,帮助他们更好参与盛惠收房活动。
推广服务引起现场群众围观,他们饶有兴致地了解城外新城,主动咨询相关问题的群众更是络绎不绝。
来城外新城一站式购物
全品类家具任你选
↓
雄安容东片区安置房
50㎡-140㎡
全部户型,百款套餐
高中低档,各式风格
套餐任选,拎包入住
报名即享免费量房
免费设计、免费出效果图服务
再送洗衣机冰箱大彩电
到店就领精美礼品哟!
更多实惠品牌套餐等你抢购!
报名通道:0312-4078188

