01
一路狂飙or小步迭代
你属于哪种三好生|3·15策划
加大营销模式创新、拓展渠道无限下沉…这是一种企业,属于一路狂飙型的;此外,论规模,或许不是细分行业的前三甲,说品牌影响力,其也做营销事件但相对低调得多,但稳扎稳打中能实现小步迭代,这类属于细水长流型的。一路狂飙Or小步迭代,你属于哪种三好生?
卫浴、瓷砖、厨电、地板、涂料、照明、木门、门窗、软体家具、全屋定制、智能家居、家居舒适系统、家装公司等,您属于哪个细分品类?在产品质量、客户服务、消费者口碑维度上,企业又有何创新举措和经营之道?在3·15国际消费者权益日来临之际,搜狐焦点家居重磅推出“寻找家居三好生”主题策划。

02
相应中消协倡议!红星美凯龙、
海尔智家等推出多项服务优化措施
为提振消费信心,增强内需发展动力,结合2022年消费维权年主题,中国消费者协会联合开展“优化消费体验 共促消费公平”大型公益活动。活动期间,多家企业纷纷响应,围绕产品销售、售后服务、特殊关爱、节能环保、知识普及、标准智能等方面,推出优化消费体验的服务举措。

红星美凯龙:两大服务新举措提升消费信心,优化消费体验;天猫优品:老旧家电上门评估回收,助力环保落地;海尔智家:四项举措解决家电服务痛点,增强用户消费信心;苏宁易购:优化送装、退换货服务,提升售后体验;博西家电:数字化赋能一站式创新服务。
03
从“产品出海”到“产能出海”
软体企业如何抓住外销新增点?
为借助海外市场获取更多的市场增量空间,近年来各头部企业业务“出海”进度不断加速,全球化基因凸显。2022前三季度,成品家具企业的海外业务成为增收主力,各大家居企业海外业务布局也已成规模。

而受国外家居产品消费习惯、市场成熟度等相关因素影响,软体家居的“出海业绩”相较其它家具品类的表现显得更为突出。从最初的商品出口到如今的海外建厂、品牌并购、跨境电商模式,软体家居品牌布局海外业务的方式越来越多元化。
04
六大家居行业巨头出现人事变动
企业的新一轮变革开始?

2023年仅过去两个月,家居行业的人事变动便频繁出现,据不完全统计,涉及变动的家居建材企业包括广田集团、红星美凯龙、居然之家、顾家家居、欧普照明、悦心健康等。所涉及的高层人事变动更是有董事长、总经理、总裁等等。在这个重启的2023年,企业的人事变动所带来新领导的上任以及新团队的组建,能否搅动家居行业的格局或者开启企业的新一轮变革?
05
单品时代已过,体验和服务
成为家居行业品牌营销新赛道
消费者的购物之旅可以称之为体验之旅,从购物前的认知,到购物时的店铺装修、导购态度、商品排列,到购物后的售后内容,都是购物体验的一部分。现如今,随着消费理念不断攀升,单产品时代已过,家居企业正走出以单品思维为主导的销售模式,服务与体验逐渐成为行业的新赛道。

对于当下的消费者来说,产品的功能只是购物的一部分,品牌提供的服务,能够获得的体验,都是消费决策的重要驱动力,多维的体验式的营销或将成为未来家居行业的“赢”销要素。
06
热爱Passion|2023广州设计周
3月3日-6日盛大举办
2023年3月3日,2023广州设计周盛大开幕。本次展会以“热爱Passion”为主题,为期四天,在2022广州设计周在广州保利世贸博览馆、广州国际采购中心和南丰国际会展中心三大展馆同时拉开帷幕。

本届展会展览面积18万平方米,新增5大类别,40余主题策展项目,吸引了来自中国、英国、意大利、西班牙等20多个国家和地区的逾千家设计及品牌企业,涵盖设计、材料、家居、智能、艺术、生活美学和高级定制等领域,预计将展示发布上万件设计新品。
07
每年损失10亿美元!
美国家具制造商呼吁取消对华关税
援引美国媒体2月27日报道,自2018年以来,美国贸易代表署开始对中国进口产品征收最高25%的关税,这对美国企业造成了严重影响。尤其是家具行业,最新报告显示,征收对华关税已导致该行业的直接成本增加了至少10亿美元。

报告显示,这些额外成本主要来自于木材、钢材和其他原材料的关税上涨,以及从中国进口家具的关税和运输成本增加。同时,由于关税增加,许多美国家具制造商被迫降低自己的利润率,以吸收这些额外的成本。这一趋势已经持续了多年,导致许多家具公司面临巨大的财务压力。
08
玛格家居、CBD家居
申请深交所主板上市受理
3月1日证监会官网显示,玛格家居股份有限公司和CBD家居母公司远超智慧向深交所主板提出的IPO申请获受理。

招股书显示,玛格家居此次上市拟募资7.00亿元,拟用于玛格家居重庆工厂智能改扩建项目、智能柜体车间生产线建设、研发设计及信息化升级项目、品牌建设及营销推广项目。本次IPO,CBD家居拟募集金额为6.92亿元,其中,3.19亿元用于广东惠州生产基地的智能化生产改造,3.72亿元用于智能家居项目,包括旗舰店、营销网络、物理中心的建设。
2019年至2021年,CBD家居实现营业收入分别为12.26亿元、10.42亿元和13.43亿元,同期实现归母净利润分别为1.06亿元、1.23亿元和1.96亿元。2019年至2021年及2022年上半年,玛格家居的营业收入分别为8.25亿元、8.40亿元、10.26亿元、4.59亿元;净利润分别为1.00亿元、0.99亿元、1.09亿元、0.28亿元。
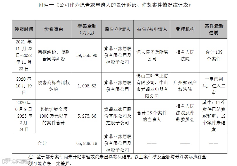
09
近12月内
索菲亚累计涉案金额约7.19亿

索菲亚(002572.SZ)公告称,截止2023年2月28日,公司及控股子公司连续十二个月内累计发生的诉讼、仲裁事项的涉案金额共计人民币71,871.97万元。其中,索菲亚及控股子公司与恒大集团及附属公司关于票据纠纷、货款合同等纠纷的案件,合计共139个案件,涉案金额共59,556.90万元。
10
全筑股份及控股子公司
被纳入失信被执行人名单

3月4日,全筑股份发布公告,由于部分供应商及恒大票据持有人因公司及子公司未能及时偿付款项或兑付票据而提起诉讼,并对已判决诉讼要求公司及子公司履行生效法律文书的给付义务。由于公司及子公司部分案件败诉后,未能在期限内履行,故被纳入失信被执行人名单。
出品:搜狐焦点家居

