2025年盛夏,家居行业掀起一轮密集的人事更迭。从6月到8月初,11家上市企业接连发布高管变动公告,折射出在地产深度调整期,这个万亿级产业正经历艰难的战略重构与代际交替。
11家家居建材企业高管更迭图谱
海鸥住工:
8月1日,海鸥住工(002084.SZ)发布公告,任职近十年的副总经理胡尔加因个人原因辞职,其2024年税前报酬47.69万元的收入戛然而止。这位2015年上任的元老离场时,公司正经历艰难时刻:2024年营收28.54亿元同比下滑1.73%,净亏损1.24亿元;2025上半年预亏240万至340万元。面对内外销双降导致的成本上升,公司宣布将通过“中国+1”供应链稳定出口,并推进产能整合与降本增效。
伟星新材:
7月31日,伟星新材发布公告,近日收到公司副总经理洪义华提交的书面辞职报告。62岁的副总经理洪义华到龄退休,结束其18年职业生涯。从2007年职工监事到2021年副总,他历经公司从管道龙头向综合建材商的蜕变。公告特别注明其未持股且无未履行承诺,为这场平静交接画上句号。
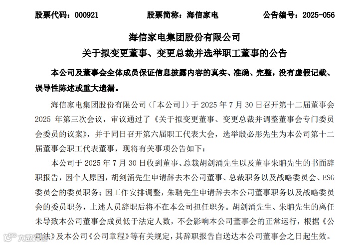
海信家电:
7月30日,海信家电发布公告称,收到董事、总裁胡剑涌以及董事朱聃的书面辞职报告。董事兼总裁胡剑涌、董事朱聃在同日辞职,引发高层地震。董事长高玉玲火线兼任总裁,同时完成两项关键任命:原美的空调掌门人殷必彤进入董事会任职工代表董事,海外业务负责人方雪玉获执行董事提名。变动恰逢半年报发布:海外营收205亿元同比增长12.34%成最大亮点,但暖通空调毛利率下滑1.56%暴露隐忧。
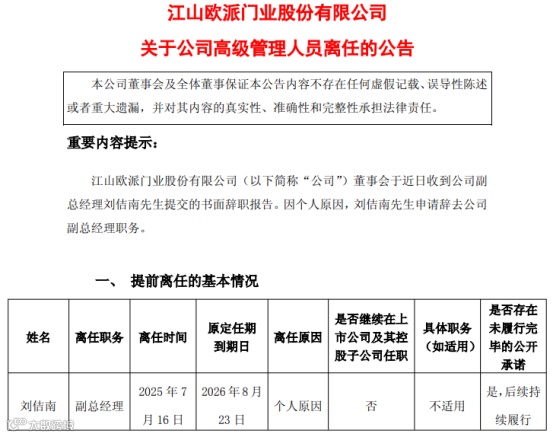
江山欧派:
7月28日晚间,江山欧派发布公告称,董事长吴水根亲自接任总经理,填补创始人王忠辞职后的权力真空。王忠作为联合创始人持股4064万股(市值超10亿元),在7月10日突然离场;7月18日,副总刘佶南同步离职。高层洗牌背后是业绩崩塌:2024年净利暴跌72%,2025上半年预降90%。公司明确转向经销商与C端市场,试图摆脱工程业务欠款风险。
红星美凯龙:
7月19日,红星美凯龙发布公告称,公司董事会于近日收到执行董事、总经理车建兴先生的辞任报告。创始人车建兴辞去总经理职务,仅保留执行董事身份,非执行董事李建宏同步离开。这位家居卖场模式缔造者的退居二线,标志着行业初代创业者进入交棒期。
美克家居:
7月12日,美克家居发布公告,美克国际家居用品股份有限公司董事会于近日收到公司副总经理顾少军的书面辞职报告。副总经理顾少军因个人原因离职当日,公司火速任命谭鲁刚、许海、张莉三位新高管。罕见的人事“三换一”动作,折射出企业加速管理层迭代的决心。
帝欧家居:
7月11日,帝欧家居发布关于完成董事会换届选举的公告:朱江接任董事长,吴志雄留任总裁,6名原董监高集体离场。新班子首次增设职工代表董事席位,试图以治理结构优化破解工程渠道暴雷困局——2024年公司因客户坏账计提大额减值导致亏损。
建艺集团:
7月9日,深圳市建艺装饰集团股份有限公司董事会于近日收到公司董事、副总经理兼财务负责人高志强先生的书面辞职报告。这位2019年加入的“空降兵”曾主导债务重组,其离场伴随公司持续亏损,国资股东入主后的全面接管已成定局。
广田集团:
7月2日,深圳广田集团股份有限公司发布公告称,公司董事长于琦因工作调整原因,向董事会提交辞职报告,辞去公司第六届董事会董事长、董事及董事会相关专门委员会职务。董事长于琦突然辞职,距其连任不足18个月。这是2024年12月以来第四位离任的高管,公司五年累计亏损97亿元的残酷现实,让“装饰第一股”管理层几近清空。
皮阿诺:
6月24日,皮阿诺公告,公司独立董事童娜琼女士因个人原因申请辞去公司独立董事及董事会下设专门委员会相应职务。其任职期间恰逢公司工程业务占比达45%、净利下滑逾七成的治理挑战。公告明确其将继续履职至继任者到位。
尚品宅配:
6月16日,尚品宅配发布公告称,广州尚品宅配家居股份有限公司于近日收到公司副总经理胡翊先生的书面辞职申请,胡翊先生因个人工作变动原因申请辞去公司副总经理职务,辞职后胡翊先生仍在公司任职,胡翊先生的辞职申请自送达公司董事会之日起生效。胡翊持有的41.6万股股票未变动。此外,董事会同时提拔张志芳、李泉两位新高管,数字化与零售背景的组合暗示业务转型方向。
求生逻辑:重构路径与突围之问
贯穿整轮变动的两条主线清晰可见:一方面,海鸥住工、江山欧派、广田集团等高管的异动,均与业绩显著下滑形成镜像... 另一方面,红星美凯龙创始人车建兴退居二线、江山欧派创始人王忠离场,标志着第一代创业者正在集体交棒。
这场行业级的人事重构,本质上是对发展模式的重新校准。海信家电引入竞争对手核心高管强化技术壁垒,江山欧派断腕转型C端市场,海鸥住工布局海外供应链——不同路径背后,是相同的求生逻辑。当房地产黄金时代落幕,家居企业正试图通过人事更迭撬动战略转身。职业经理人能否带领企业穿越周期,将决定这个传统产业在下半场竞争中的最终座次。

