01
阳光新能源发起可持续发展倡议
探索商业共荣新路径
当家居行业深陷同质化竞争与利润下滑的困境,寻找第二增长曲线已成为关乎存续的迫切课题。与此同时,一场深刻的能源革命正从公共领域向家庭场景加速渗透:新能源政策驱动、阶梯电价推行、高耗电智能设备普及,共同驱动家庭能源管理需求日盛。
在此背景下,2025年9月5日,由阳光新能源携手搜狐焦点家居主办的“零碳新墅居——家居&新能源跨界可持续发展论坛”于武汉成功落地。“家居+新能源”的跨界融合,绝非简单的产品叠加,而是基于用户“低碳宜居”需求的场景重构与价值链重塑,这一融合或将开辟一个高附加值、强差异化的全新增长赛道。
02
2025中国国际涂料展览会
在上海盛大开幕
9月3日,2025中国国际涂料展览会在上海新国际博览中心盛大开幕。本届展会以“新质引领、科技赋能”为主题,汇聚800多家展商,展览面积超10万平方米的,带来一线前沿科技与产品。
搜狐焦点家居现场对话双虎涂料、双乐颜料、西北永新涂料、巴德富集团、富纳米材料、鱼童新材、传化涂料、信和新材料、山东乐化漆业等企业高层。
03
100+上市家居企业
2025年上半年业绩
截止9月3日,上市家居企业2025年上半年财报基本披露完毕,搜狐焦点家居整理了约16个细分领域103家企业的数据表现。
观察103家企业整体营收净利情况,其中仅有21家实现营收净利双增,近半成约45家企业营收净利均下滑,31家出现净利亏损。
也有部分企业表现亮眼。定制家居领域,欧派家居以82.41亿元的营收位居首位,净利润10.18亿元,同比增长2.88%,经营较为稳健。我乐家居和顶固集创分别以103.18%、307.76%的净利增长展现出积极的发展势头。
04
预计投入1.6亿元
宜家中国瞄准“睡眠经济”
2025年9月2日,宜家中国在上海召开 2026 财年启动会,发布全新品牌定位 “家 给生活更多”(Home is more than you think)。
宜家中国计划在2026财年投入1.6亿人民币,推出超150款更低价格产品,其中70%价格资源集中于消费者喜爱的热门品类,旨在与中国消费者一同发掘日常居家中的美好时刻。新财年,宜家中国将聚焦完整睡眠以及饮食生活,推出超过1600件家具及家居新品、23个新品系列以及50余种新品美食。
05
新标门窗“3S密封技术2.0”
升级发布
当家居生活不再止步于“满足基本功能”,而步入追求“品质体验”的新阶段,门窗作为守护家的安全、静音与节能的核心要素,正成为高端生活的重要标志,也推动行业进入创新升级的关键窗口期。
在这场面向未来的产业变革中,新标门窗始终以前瞻视野持续引领突破,今年6月焕新推出大玻璃全景幕墙窗,重新定义空间视野边界;7月,举办大玻璃门窗安全峰会,以高标准引领门窗品质革命;而今,新标门窗再度聚焦于门窗的“密封系统”这一决定体验上限的细节深处,迈向静音、节能与舒适的更高境界。
9月2日,「新标3S · 密封再跃级」新标门窗3S密封专利技术升级发布会盛大启幕。新标家居集团董事长黄东江、执行总裁肖海燕、副总裁黄子烽与中国建筑科学研究院环能科技建筑幕墙门窗研究中心主任 全国建筑幕墙门窗标准化技术委员会秘书长张喜臣、中国建筑材料流通协会整装定制与门窗幕墙专委会主席周时珍等行业嘉宾及知名媒体共襄盛举,一同见证新标门窗在技术升级与产品性能上的全新跃级,开启门窗行业高品质密封新纪元。
06
看志邦、欧派如何破局海外
打造增长新引擎
2024年全球室内家具市场规模达7650亿美元,预计2029年将增至9216亿美元,年复合增长率约4%——这一持续扩容的全球赛道,正成为中国家居企业突破国内市场瓶颈的关键方向。但2025年上半年的业绩分化,却勾勒出行业海外布局的“冰火两重天”。志邦家居海外营收猛增70.69%,欧派海外订单增40%,索菲亚出口业务同比增长39.49%,而金牌家居海外营收却同比下降8.96%。
这背后反映出不同企业海外战略阶段的差异:一些企业仍以传统出口模式为主,受国际经贸环境和贸易壁垒影响显著;另一些企业则通过建设海外生产基地、设立本土化运营中心,逐步实现从“出口”到“出海”的跨越。
07
欧派家居中报业绩逆势领跑
加速大家居战略“价值升维”
2025年上半年,全国家具制造业面临严峻挑战,规模以上企业营业收入同比下降4.9%,利润总额大幅下滑23.1%。然而,在行业整体承压的背景下,欧派家居却表现出强劲的经营韧性和增长动能,不仅业绩远超行业平均水平,更在众多上市公司中独树一帜,特别是其扣非归母净利润不论在绝对值还是增长率方面,均实现了行业领跑,成为A股家居板块中逆势增长的标杆企业。
据近日欧派家居披露的中报显示,尽管外部环境扰动下公司营业收入产生小幅波动,但公司通过优化产品结构、推进自动化产线升级等多重举措进一步释放利润空间,报告期内实现归母净利润10.18亿元,同比增长2.88%,同期扣非归母净利润9.43亿元,同比实现21.41%的双位数快增,在A股同行中独占鳌头,展现出优异的盈利质量与持续成长性。此外,基于精准成本管控与运营效率提升,公司毛利水平显著提升。据Choice数据显示,上半年公司实现整体毛利率36.24%,同比提高3.67个百分点,其中核心产品衣柜及配套家具毛利率达到41.39%,产品竞争力进一步增强。
08
梦天木门秋季新品战略发布会
圆满举行
近日,梦天木门秋季新品战略发布会暨上海梦天木门8店齐开发布会,在上海红星美凯龙(真北店)隆重举行。集行业对话、新品展示于一体的盛会,不仅彰显了梦天品牌36年深耕家居行业的深厚积淀,更展现了其立足上海、辐射全国的市场布局雄心。
09
千年舟激活“体育营销”新生态
9月4日晚,拱墅运河体育公园体育馆内人声鼎沸、热浪翻涌,近五千观众在这里现场见证杭州队主场迎战湖州队,“杭” 枪跃马,“湖” 勇冲锋,攻防交锋点燃全场每一寸角落。经过四节鏖战,最终比分定格98:66,杭州队以32分领先优势拿下本场比赛,实现了“浙BA”城市争霸赛三连胜。两队队员热血拼搏,为现场观众奉献了一场兼具速度与力量、战术与协作的篮球盛宴。
这个夏天,“浙 BA”持续引爆全民热情,线上线下观赛人数居高不下,比赛门票一抢而空,评论区热评不断,话题热度持续飙升,成为连接浙江城市热度与群众情感的重要载体。
这场盛事背后,不同品牌纷纷寻找契机,希望借助赛事热度与广泛关注触达目标人群。引起我们关注的是,家居建材领军品牌千年舟以 2025 淘宝闪购浙 BA 杭州赛区官方合作伙伴的身份深度入局,探索出了一套独具特色的体育营销路径 —— 不局限于简单的品牌曝光,而是全方位、多层次地将品牌理念与赛事魅力深度融合,在多元场景中与观赛人群相遇,用高品质的环保产品诠释健康生活的无限魅力,也为行业带来诸多可借鉴的新思路与新方向。
10
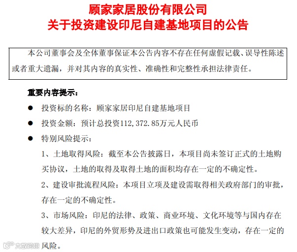
顾家家居拟11.24亿元
投建印尼基地
9月1日晚间,顾家家居(603816)公告,为落实国际化战略,加大市场辐射的深度和广度,公司拟使用11.24亿元投资建设印尼项目。后续,公司将在印尼注册全资或控股的具有独立法人资格的项目生产和销售公司作为项目实施主体。
出品:搜狐焦点家居根据公开资料整理

