临近年末,家居上市公司为子公司提供担保的公告密集发布。仅12月以来,已有顾家家居、箭牌家居、欧派家居、蒙娜丽莎、尚品宅配等五家行业知名企业先后披露相关担保进展或计划,涉及担保额度累计已超百亿元,反映出行业在岁末资金需求旺盛,母公司通过担保方式支持子公司业务发展的常态化趋势。
尚品宅配:拟为四家全资子公司提供不超过5亿元担保额度
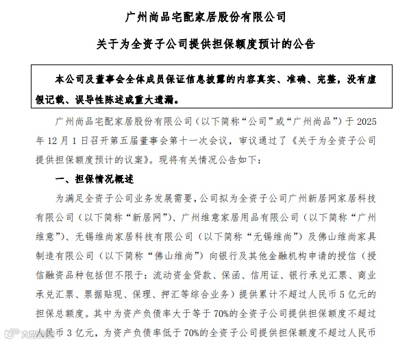
尚品宅配于12月1日发布公告,拟为旗下新居网、广州维意、无锡维尚、佛山维尚四家全资子公司向金融机构申请授信提供总额不超过5亿元的担保,并根据子公司资产负债率水平划分担保额度,该事项尚需提交股东大会审议。
顾家家居:为宁波子公司提供2.98亿元担保
顾家家居于12月19日公告,为全资子公司顾家家居(宁波)有限公司与平安银行杭州分行签署的授信业务提供最高本金余额29,800万元的连带责任保证担保。该笔担保已包含在年初股东大会审议通过的额度范围内,无需再次审议。
箭牌家居:多家子公司获集团授信担保
箭牌家居在12月19日公告中披露,公司与民生银行佛山分行、平安银行佛山分行签订综合授信及担保协议,为包括母公司自身及高明安华、法恩洁具等在内的11家全资子公司提供授信支持,担保方式包括连带责任保证及抵押担保。其中,与中国民生银行佛山分行签署的协议,获得了总额度8亿元的集团综合授信,由公司为子公司使用该额度提供连带责任保证。此外,与平安银行佛山分行签署的协议,获得了总额度4亿元的综合授信,并由公司将部分额度转授信予指定子公司使用。相关担保均在年度预计额度内。
欧派家居:为控股子公司提供8亿元担保
欧派家居于12月20日公告,为控股子公司广州欧派集成家居有限公司与中国银行广州白云支行的授信协议提供连带责任保证,担保最高本金余额为80,000万元。该公司资产负债率较高,属于“对资产负债率超过70%的单位提供担保”情形。
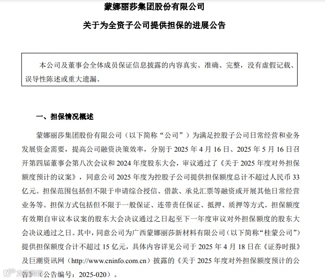
蒙娜丽莎:为广西子公司提供1亿元贷款担保
蒙娜丽莎集团于12月26日公告,为全资子公司广西蒙娜丽莎新材料有限公司向农业银行藤县支行申请的1亿元短期流动资金贷款提供连带责任保证担保。该笔担保在年初审议的年度担保额度内,目前公司为该公司担保余额为2.85亿元。
总结:担保多为经营发展所需,风险整体可控
从上述案例可见,母公司为合并报表内的子公司提供融资担保,已成为家居头部企业年末资金安排的普遍现象。其目的清晰,主要为满足子公司的日常经营与业务拓展需求。操作上也呈现高度相似性:担保多在年度预批额度内进行,决策高效;担保对象均为体系内公司,风险未对外扩散,整体可控。
这一密集动作,既反映了企业在市场环境中对资金效率的重视,也展现了集团化运营中信用资源的内部协同。然而,部分被担保子公司资产负债率偏高,提示着在支持业务的同时,也需持续关注整体财务结构的健康度。未来,这种内部“输血”的精准性与所投项目的效益,将是衡量企业长远稳健性的关键。

