
7月8-11日,2020中国建博会(广州)将在广州琶洲广交会展馆如期举办,距离后疫情时期建筑装饰领域首次大型展会还有不到一周时间,展会的各项筹备工作已全部就绪。
会展行业是经济发展的“晴雨表”和城市发展的“助推器”,作为全球最大的家居建材博览会,广州建博会经过22年的发展已成为中国建筑装饰领域规模最大、最具影响力的行业盛会。

据悉,本届广州建博会将有超过1600家来自国内外的一线品牌和新兴热门品牌参展,如索菲亚、全友、志邦家居等;展览面积超30万㎡,汇聚了建筑装饰领域的新产品、新工艺、新设计和新思路。
2、碧桂园、蔚来汽车齐聚建博会,将向家居业传递哪些信号?
7月9日,“智慧美好人居新生态论坛”将以“智慧、美好、人居”为主题,广州蔚来汽车区域总经理陈清,碧桂园广清区域片区营销负责人罗长锦,好莱客营销中心副总经理林丽妮,浙江永强集团董事&深圳德宝西克曼董事长谢建平,TATA木门副总经理张岩、法迪奥不锈钢橱柜营销总经理&执行董事 沈铮文等行业大咖将通过主题分享和沙龙对话的形式共同就智慧美好人居生态前沿与进展、企业如何助力打造智慧美好人居新生态展开前瞻性的思考与探讨。
《智能人居新生态数据调研》届时也将同期举行,将为智能人居生态现状和发展趋势以及未来的智能人居设想搭建新的数据分析体系。
3、广州3成以上家居卖场或面临生死大考!
2020年,一场突如其来的新冠肺炎疫情,让广州部分原本就举步维艰的家居卖场陷入了前所未有的困境。同比下滑50%以上的业绩,超过五成多卖场出现了10%以上的空租,暗流涌动的商户抗租、退租……种种不利因素的叠加,哪怕此前经历了一场五一家居消费小高峰的洗礼,但是焦虑失望的情绪依然在蔓延。根据多位资深业内人士的预估,预计将会有1/3左右的家居卖场或将面临生死大考。

分析人士指出,由于7-8月份是广州大部分卖场的续约期间,因此对于不少卖场而言2020年的真正考验眼下才真正开始。(来源:南方都市报)
4、4类卫厨标准正式实施,九牧、华艺等卫企参与制定
据工信部2019年第61号文件,QB/T 5418-2019《恒温淋浴器》、QB/T 5419-2019《厨卫五金涂、镀层技术要求》、QB/T 5420-2019《饮用水系统组件 铅含量限值及测试方法》、以及国际市场监督管理总局、中国国家标准化管理委员会制定及发布GBT23448-2019《卫生洁具软管》等4项厨卫行业标准将于2020年7月1日起正式实施。

如标准替代GB/T 23448-2009卫生洁具软管。标准规定了卫生洁具用软管的术语和定义、分类与代号、材料、技术要求、试验方法、检验规则、标志和标识及包装、运输和贮存。本标准适用于工作压力不大于1.0 MPa,供水温度不超过90℃的卫生洁具用软管。(来源:中洁网)
5、英国家居行业倒闭潮,一天两家具零售巨头破产!
据英国媒体报道,英国零售集团Blue Group旗下的两家大型家具零售品牌,Bensons for Beds(下文简称Bensons)和Harveys,都在6月30日宣布进入破产管理程序,由普华永道作为其破产接管人。

作为这两家陷入困境的家具零售商的母公司,Blue Group主要经营家具生产、分销和零售的业务,此前录得的年收入超过6亿英镑(约53亿元人民币)。该集团拥有262家零售商店,4家生产工厂以及多个分销中心。(来源:77度)
6、拖欠农民工工资97.7万,一卫浴企业被“省级”通报
广东省人力资源和社会保障厅日前公布了2020年第二批拖欠农民工工资的企业名单,27家企业在列,其中包括一家卫浴企业“中山市爱马X洁具有限公司”,其因拖欠124名劳动者工资97.7万元被列入“黑名单”。
列入日期为2019年4月3日,且在列入期间再次拖欠劳动者工资。

值得一提的是,中山市爱马X洁具有限公司并非第一次因欠薪问题被“省级”通报。2019年6月5日,在广东省人力资源和社会保障厅通报的47家存在重大劳动保障违法行为的企业中,就有该公司的名字,当时的列入原因是拖欠133名劳动者2018年11月至2019年1月工资147.6万元,涉嫌拒不支付劳动报酬罪。(来源:厨卫头条)
7、95家卫浴、建材家居装饰类企业被列进经营异常名单
7月2日,安徽省阜南县市场监督管理局发布公告,宣布将856家企业列进经营异常企业名单。其中,包括95家卫浴、装饰、家居、家具、建材企业,如安徽大鹏洁具有限公司、阜阳市普达建材有限公司等。
阜南县市场监督管理局称,公示的856家企业未在规定期限内通过国家企业信用信息公示系统报送2019年年度报告,违反了《企业信息公示暂行条例》和《经营异常名录管理暂行办法》的相关规定。根据《企业信息公示暂行条例》第十七条和《经营异常名录管理暂行办法》第六条规定,将其列入经营异常名录。据厨卫资讯统计显示,在856家经营异常名单中,装饰企业60家,建材企业16家,卫浴企业有9家,家居企业4家,家具企业3家,陶瓷企业1家,橱柜企业1家。(来源:厨卫资讯)
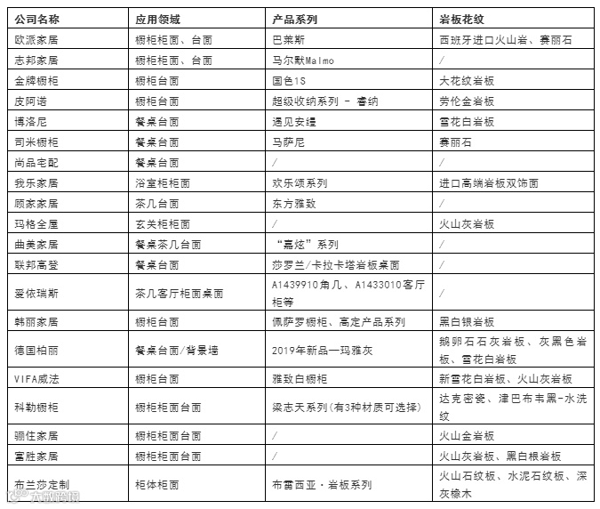
8、20多家高端家居企业推岩板新品,售价达4万元/延米
根据统计,目前已经有超过20家家居企业推出岩板新品,范围涵盖成品家居和定制家居,这其中,还有部分家居企业,如玛格全屋定制,在去年12月份开始与西班牙岩板品牌合作。

6月30日,蒙娜丽莎岩板高定战略发布会上,蒙娜丽莎-绿屋建科与联邦家私、万格丽不锈钢家居、合生雅居、OOD全屋定制等品牌企业签署战略合作协议,让更多的家具及高端家居定制企业参与到岩板高定生态圈的构建及完善。全国工商联家具装饰业商会执行会长张传喜在开场致辞中指出:“我们现在进入了两个风口,一个是岩板搭建的风口,其次高定行业也进入了一个风口。我们只有往高端走才有出路。”(来源:厨卫头条)
9、这几个智能家居品牌荣登最具独角兽潜力名单
近日,胡润研究院连续发布关于中国最具独角兽潜力的名单,《2020胡润中国瞪羚企业》(Hurun China Mountain Goats 2020)和《2020胡润中国猎豹企业》(Hurun China Cheetahs 2020)。
智能家居领域多个品牌分别登上瞪羚企业和猎豹企业榜单,包括雷鸟科技、思必驰、有屋科技、坚果、绿米联创、云丁科技、三维家、极米科技和若琪等优秀品牌,都有望在未来三至五年内达到独角兽级十亿美金估值。

据了解,“中国瞪羚企业”,旨在寻找成立于2000年之后、三年内最有可能达到独角兽级十亿美金估值的中国高成长性企业,而本次首发的“中国猎豹企业”,旨在寻找成立于2000年之后、五年内最有可能达到独角兽级十亿美金估值的中国高成长性企业。(来源:智能人居观察)
10、负债7亿!投资12个亿的新中陶如何轰然倒下?
6月23日,广西梧州市中级人民法院发布公告,公告显示该院于2020年5月26日裁定受理广西新中陶陶瓷有限公司破产清算一案,并将该案移送藤县人民法院审理。号称投资12个亿的广西新中陶陶瓷有限公司倒了。

据悉,广西新中陶陶瓷有限公司于2008年12月18日注册成立,注册资本1200万元,法定代表人罗嘉俊,股东是罗嘉俊(1%)和潘玉安(99%),住所地广西藤县藤州镇潭东礼秀村。经营范围建筑与日用陶瓷、特种陶瓷的生产及销售。2020年4月30日广西新中陶陶瓷有限公司以不能清偿到期债务为由申请移送执行转破产审查。(来源:广东人社)
出品 | 搜狐焦点家居

