公牛集团
上半年净利预计最高增
92.85%至15.5亿
7月2日,公牛集团发布2021 年半年度业绩预增公告,公告称,预计 2021 年半年度实现净利润为 13亿到 15.5亿,与上年同期相比,将增加 4.96亿元到 7.46亿元,同比增加 61.74%到 92.85%。

2021 年上半年,公司坚持“专业专注、只做第一、走远路”的发展理念, 在电连接、智能电工照明、数码配件三大赛道上精耕细作,销售规模相比上年同 期取得较大增长并带动了利润的较大增长,同时全价值链精益运营水平不断提升 促进了成本的有效管控,并克服了大宗原材料价格上涨的不利影响,推动了公司 盈利能力的提升,实现归属于上市公司股东净利润的较大增长。
喜临门
2021半年度净利润预计最高同增
417%至2.20亿
7月6日,喜临门家具股份有限公司(603008.SH)发布2021年半年度业绩预增公告。业绩预告期内,公司预计2021年半年度实现营业收入为30.5亿元到31.1亿元,与上年同期相比,预计增加约10.74亿元到约11.34亿元,增幅54.36%到57.40%;预计 2021年半年度实现归属于上市公司股东的净利润为2.15亿元到2.20亿元,与上年同期相比,预计增加17,251.04 万元到17,751.04 万元,增幅 406%到 417%。

主营业务方面,本期业绩预增主要因为上年同期因新冠肺炎疫情,公司生产经营和盈利能力受到一定影响,半年度基数偏低。本年度公司业务恢复正常,主营业务有序开展。另外,报告期内,公司积极把握行业发展机遇,加大品牌端投入,充分发挥生产规模和渠道优势,各板块业务保持稳中向好的发展态势,尤其国内自主品牌零售业务快速发展,稳步拓展市场份额。
好莱客
2021半年度净利润预计同增
70%到100%
7月6日晚间,好莱客发布2021年半年度业绩预增公告,公告称,预计2021年半年度实现营业收入与上年同期相比增加7.41亿元到8.89亿元,同比增加100%到120%,预计净利润与上年同期相比增加5369.48万元到7670.69万元,同比增加70%到100%。

搜狐焦点家居获悉,好莱客持续推动全链路、精准、高效的立体渠道体系建设,加大新品研发、数字化建设、经销商扶持等投放,坚持潮牌升级、产品领先、渠道优化,为经营增长奠定了夯实基础。另外,本期合并报表范围较上年同期新增湖北千川门窗有限公司,湖北千川门窗有限公司本期为公司带来正向的业绩贡献。
北新建材
2021上半年净利润预计最高
20亿元
7月7日晚间,北新集团建材股份有限公司(000786.SZ)发布《2021年半年度业绩预告》显示,预计2021年上半年归属于上市公司股东的净利润17亿元至20亿元,同比增长88.31%-121.54%;基本每股收益盈利1.006元-1.184元。

关于业绩变动的主要原因,北新建材表示,一是公司本年主产品销量增长,营业收入增长,公司净利润相应增长;二是上年同期受新冠肺炎疫情影响,公司生产和销售受到一定影响。
东方雨虹
2021年上半年净利润预增
35%-45%
东方雨虹(002271.SZ )7月9日晚间发布业绩预告,预计2021年上半年归属于上市公司股东的净利润约14.81亿元~15.90亿元,同比增长35%~45%;基本每股收益盈利0.62元~0.66元。2021年半年度,公司预计归属于上市公司股东的净利润比上年同期增长35%~45%。

东方雨虹整体生产、经营情况良好,随着下游客户对建筑品质需求的持续升级,公司充分发挥研发技术实力、产品质量、系统服务能力、品牌影响力、全国性产能布局和多层次市场营销渠道网络等优势,市场份额进一步提升,产品销量与去年同期相比实现了较快增长;以建筑涂料为代表的非防水业务板块收入亦得到了持续提升。
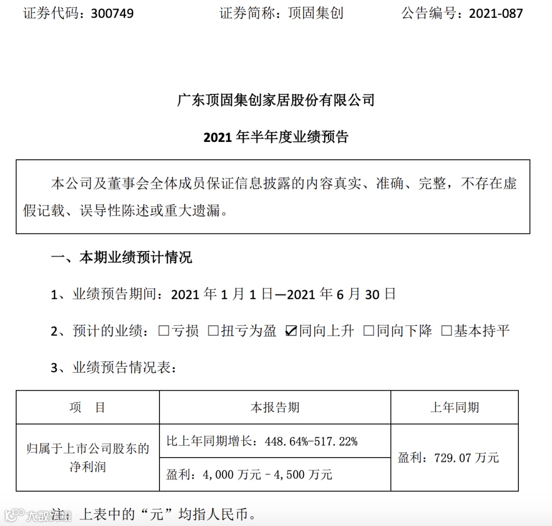
顶固集创
2021年上半年净利润预增最高
517.22%
7月12日晚,广东顶固集创家居股份有限公司(300749.SZ)发布《2021年半年度业绩预告》显示,预计2021年上半年归属于上市公司股东的净利润4000万元至4500万元,同比增长448.64%-517.22%。

顶固集创表示,报告期内,公司根据年度经营计划,稳步开展各项工作,积极开拓市场,不断加强市场宣传和渠道拓展力度,密切关注市场需求的发展动态,不断优化产品和服务,公司主营业务产品的市场需求情况较好,销售收入同比有较大幅度提高,营业收入较上年同期增长约 69%。
出品:搜狐焦点家居

