亚振家居:2021年度净利预减429.09%-518.5%

亚振家居2022-01-26发布业绩预告,预计2021年全年归属净利润亏损5500.00万元至7000.00万元,同比上年下降429.09%至518.85%。
本次业绩变动的原因为:本期业绩变化的主要原因为:(一)报告期内,疫情对公司直营及经销商线下门店销售仍然具有较大影响,公司营业收入同比下降约15%。(二)公司信用减值损失和资产减值因账龄和库龄变化同比有所增加。(三)本期内政府补助较去年减少约6,900万元,非经常性损益大幅减少。
亚振家居2021三季报显示,公司主营收入1.95亿元,同比上升10.02%;归母净利润-3350.8万元,同比下降13.19%;扣非净利润-4313.76万元,同比上升25.53%;其中2021年第三季度,公司单季度主营收入6697.44万元,同比下降13.25%;单季度归母净利润-1522.85万元,同比下降33.7%;单季度扣非净利润-1602.29万元,同比下降26.7%;负债率28.72%,投资收益321.36万元,财务费用360.53万元,毛利率53.02%
江山欧派:2021年度净利预减35.15%-50.11%

江山欧派(603208.SH)公布2021年年度业绩预减公告,公司预计2021年度实现归属于上市公司股东的净利润为2.124亿元到2.761亿元,比上年同期减少1.497亿元到2.134亿元,同比减少35.15%到50.11%。
预计归属于上市公司股东的扣除非经常性损益的净利润为1.745亿元到2.269亿元,比上年同期减少1.66亿元到2.19亿元,同比减少42.32%到55.63%。
业绩预减的主要原因:
(一)国家在房地产行业施行的一系列规范政策,如:“房住不炒”、“三道红线”、“涉房信贷余额管控”、“两集中”,楼市增速开始回落,房地产市场总体平稳增长,工程渠道市场需求放缓。
(二)由于公司大力推动营销变革,推行工程代理和全渠道零售模式,导致渠道推广费用、销售人员费用、促销物料费、产品设计宣传费等销售费用出现快速增长。
(三)恒大集团及其成员企业到期的商业承兑汇票自2021年7月份以来陆续出现违约,不予兑付。截至2021年12月31日,公司持有恒大集团及成员企业的应收款项合计7.14亿元:其中应收票据6.62亿元,逾期应收票据4.66亿元;应收账款0.52亿元,逾期应收账款0.49亿元。公司管理层对恒大集团及其成员企业截至2021年12月31日应收款项的可回收性进行了分析评估,认为存在减值迹象,需计提相应的信用减值损失。
(四)由于公司“江山防火门产线项目”和“重庆江山欧派年产120万套木门项目”两大新项目的建设和投入,对报告期内的净利润产生了一定的影响。
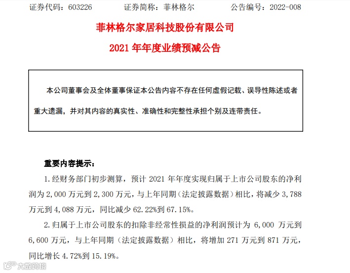
菲林格尔:2021年度净利预减62.22%-67.15%
菲林格尔公告,预计2021年年度实现归属于上市公司股东的净利润为2000万元到2300万元,与上年同期(法定披露数据)相比,将减少3788万元到4088万元,同比减少62.22%到67.15%。
对于业绩变动的原因,菲林格尔表示,公司全资子公司上海菲林格尔木业销售有限公司(已更名为“菲林格尔木业(上海)有限公司”,以下简称“木业公司”)与江苏中南建设集团股份有限公司(以下简称“中南建设”,证券代码000961)签订《借款协议》、《借款协议之补充协议》及《股权质押协议》。
双方约定,木业公司向中南建设提供5000万元财务资助,借款年利率10%,期限自出借日至2023年9月,中南建设同意分别在合作期限内的每年12月31日前将出借款项暂时退回到木业公司账户,以确认本金安全。截至2021年12月31日,木业公司已收到中南建设支付的2021年度利息393.15万元,但未收到返还本金5000万元。

出品:搜狐焦点家居

