刚刚过去的2021年,受疫情及国际经济形式影响,中国建材家居行业正处于一个高速洗牌的竞争格局之下,头部企业不断加大投资扩张,中小企业不断淘汰出局。在软体家居领域,伴随着健康理念觉醒和消费观念升级的双重作用下,国内消费者对中、高端软床产品的接受程度越来越高,从而吸引了众多企业加大对寝具市场的投入和布局。特别是头部企业敏华、顾家、慕思、左右、中源家居等纷纷加大投入布局,建厂、扩产等消息不断。
敏华控股
2022年1月13日晚间,敏华控股公告,公司将在中国武汉市建设制造基地并作为公司的华中总部。据了解,该项目涉及总工业用地为297亩,其主要用途为研发、制造和销售智能沙发、智能床垫、床架、定制傢具等智能家居产品。该项目的所需资金由公司內部资金拨付。
敏华控股称,这次投资主要目的是迎合快速增长的中国市场需求,增加产能及拓展于华中地区的建设及业务发展,以便更贴切回应消费者需求。其次,该项目亦可解决华中地区的供应问题,以降低物流成本,提升公司于国内市场的整体竞争力。
据查,2021年11月10日,敏华集团与武汉市蔡甸区人民政府签订项目投资协议,将投资约80亿元在武汉蔡甸建华中总部基地。其中,工业项目投资约50亿元,在蔡甸经济开发区建设集生产、研发、销售于一体的华中区域总部基地;商业项目投资约30亿元,在武汉西打造高端商务酒店和家居商业综合体。香港敏华集团华中总部基地项目规划用地约45万㎡,总建筑面积约86万㎡,达产后可实现年销售收入约60亿元。
董事局主席黄敏利介绍,目前,敏华在国内已建设广东、苏州、重庆、天津、咸阳五大生产基地。“华中总部基地的设立, 将进一步释放产能,扩大中部区域销售市场 ,业务辐射湖北、湖南、河南、江西等省及周边邻近区域。”

但这不是敏华自2021年以来的首次基建扩张。2021年4月20日,敏华控股与惠州市人民政府签约拟投资50亿的敏华控股总部大楼项目;2021年4月30日,敏华斥资64亿在张家港建设智能家居供应链总部;2021年7月9日,敏华控股旗下敏华实业拟投资15亿在重庆建设敏华工业城二期项目;2021年9月26日,敏华在苏州吴江开发区落户敏华智能家居中心、锐迈智能化精密机械两大项目;2021年10月19日,敏华控股集团在吉林长春签约东北生产基地项目。2021年末,敏华控股全资附属公司敏华实业,以2.09亿港元收购高峰創建55%股权。高峰創建以软体家具出口为主,目标市场为美国及澳洲。
顾家家居
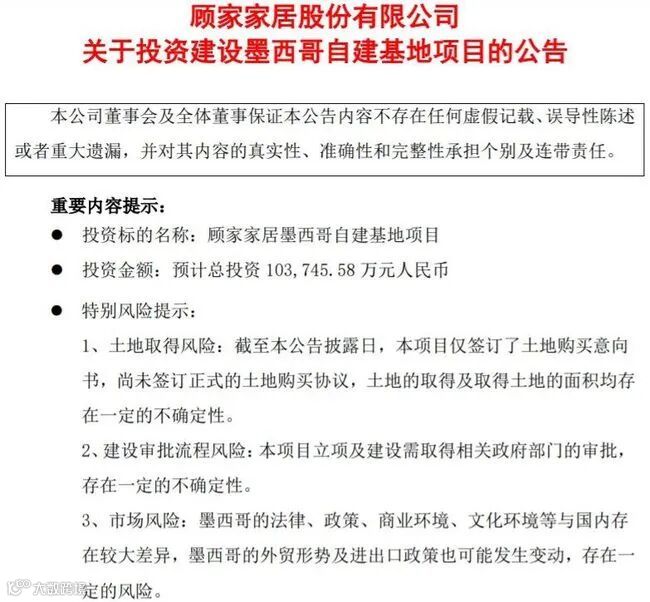
2021年12月14日,顾家家居发布公告称,为落实国际化战略,加大市场辐射的深度和广度,拟使用人民币 10.37亿元 投资建设顾家家居墨西哥自建基地项目。

公告显示,顾家家居全资孙公司KUKAPROPERTY于2021年12月13日与SCOTIABANK签署《土地购买意向书》,拟使用1915.25万美元购买363562.322平方米土地所有权。后续,公司将在墨西哥注册全资或控股的具有独立法人资格的项目生产和销售公司作为本项目实施主体。
资料显示,顾家家居墨西哥生产基地项目拟在墨西哥蒙特雷建设,投入包括厂房、仓库、生产设备、检测等配套设施。项目总投资额为人民币103,745.58万元。该项目预计于2022年上半年开工,项目建设期为36个月,预计在2023年年中首期工程竣工投产。后期建设将根据市场需求的增长节奏,决定后期工程的开工建设时间。项目整体达纲时预计实现营业收入约30.19亿元,投资回收期(含建设期)为6.08年。
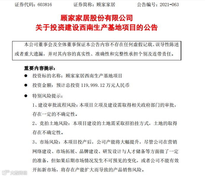
而在 2021年 8月 30日,顾家家居还发布《关于投资建设西南生产基地项目的公告》,与重庆市江津区人民政府签署《项目投资协议》,使用119999.12万元投资建设 顾家家居西南生产基地项目,加大西南地区市场拓展,将在江津区内注册全资或控股的具有独立法人资格的项目生产和销售公司作为本项目实施主体。

2021年的10月份,顾家家居重庆工厂首套沙发下线生产,标志着其国内的第七个、西南片区唯一一个生产基地正式开始动工建设。顾家家居布局西南区域生产基地,有助于缩短运输周期,降低生产成本, 加大西南地区市场拓展 ;本项目产品主要涵盖沙发、软床、床垫等产品,项目落地能够满足顾家在全国各地区实现家居全品类的扩张和延伸,是 扩规模战略 持续推进进程中的重要一步。
慕思集团
2020年11月11日在浙江嘉兴南湖区余新镇智能家居产业园举行 华东健康寝具研发和智造基地 开工仪式。据悉,该基地总投资30亿元,建筑面积约为40万平方米,项目投产初步规划产能床垫5000张/天,套床2000件/天,初步规划年产值50亿元以上。
此外,2021年宣布IPO的慕思,现有产能位于浙江嘉兴及广东东莞,有消息称,慕思拟募集15亿建 华东健康寝具生产线建设项目 。预计本次募集资金投资项目达产之后,慕思将新增床垫产能 95 万张、床架产能 15 万套,扩大业务覆盖区域,提高市场占有率,增强公司竞争实力和整体抗风险能力,强化公司在长三角的供应链配套能力。同时助力慕思全球化战略,为实现慕思双百计划——百亿慕思、百年慕思打下坚实的基础。
左右家私
2021年12月17日在江西省对接粤港澳大湾区投资合作推介会上,左右家私董事长黄华坤与江西南康区领导谭晓芳进行了现场签约。左右家私将投资南康,建设软体家具制造项目,总投资额20亿元,选址南康区龙华软体家具产业园,首期厂房建筑面积在10万平方米以上,年产值5亿元以上。

而就在2022年1月17日,左右家居(惠州二期)全面封顶!惠州左右家私产业园建设项目位于博罗县博东(杨村)产业集聚发展片区,是惠州市重点项目,总投资约40亿元,总占地面积53万平方米,总建筑面积82万平方米。惠州左右家私产业园是左右家居的核心生产基地,包括研发中心、制造中心、物流中心、展示中心和健康生活宜居中心等,将打造为百亿级的产业集聚基地。至此,左右家私形成以深圳为总部,惠州杨村产业园、惠州三栋产业园、安徽宿州产业园、江西南康产业园,四川成都集采中心等六大产业园齐头并进的发展态势。
中源家居
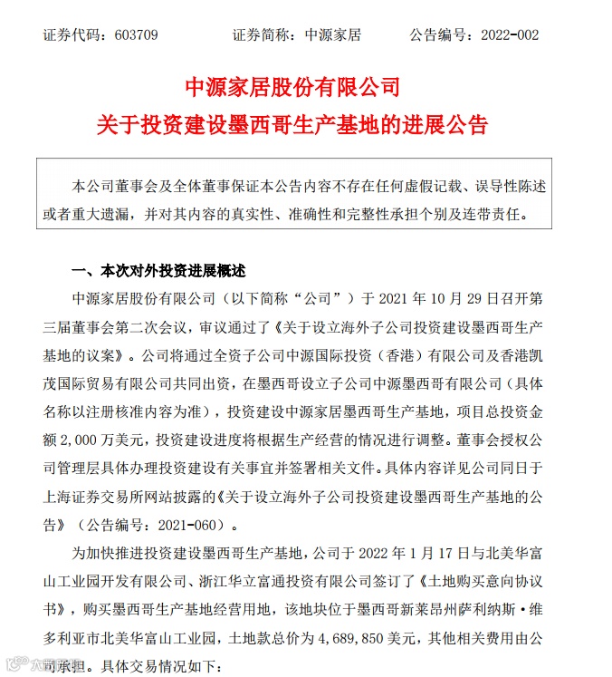
2022年1月18日,中源家居(603709.SH)公告,为加快推进投资建设墨西哥生产基地,公司于2022年1月17日与北美华富山工业园开发有限公司、浙江华立富通投资有限公司签订了《土地购买意向协议书》,购买墨西哥生产基地经营用地,该地块位于墨西哥新莱昂州萨利纳斯·维多利亚市北美华富山工业园,土地款总价为468.99万美元,其他相关费用由公司承担。

而在2021年12月,中源家居还发布了一则公告称,为了提高公司竞争力,改善公司现有仓储条件,促进公司发展,中源家居股份有限公司拟投资建设“中源家居未来工厂产业园二期配套项目”。项目总投资金额为 27,259.59 万元,项目所需资金来源为自有资金及自筹资金。
2021 年 3 月 18 日及 4 月 6 日,公司已与安吉县自然资源和规划局签署了《国有建设用地使用权出让合同》,获得涉及配套项目的地块,该地块建设用地面积 共计 58.3 亩。出让地性质及年限为工业用地 50 年。
项目主要涉及土地购置、场地建设、仓储中心设备购置、人员招募等活动。项目总建筑面积为 111,509.59 平方米,总投资为 27,259.59 万元,主要投资包括场地购置费 1,166.00 万元,场地建设费 18,106.58 万元,设备购置及安装费 7,227.00 万元,基本预备费 760.01 万元及其他。

总体来说,头部品牌纷纷建厂增产,一方面是为了抢占更多市场。生产基地多点布局的方式能有效缩短物流时间、减少物流成本、实现高效交付、快速响应各地区市场需求,为品牌各地经销商开展服务提供更为强有力的支撑。毕竟在大家居时代,产能集中释放在即,高效供应链将成为家居企业的核心竞争力。
另一方面,面对工业4.0,家居企业都在加快数字化、智能化生产基地布局。毕竟新一代工业正在形成,提早布局才能抓住先发优势,在新的变革中实现弯道超车。尤其是“双碳”政策背景下,限电令下,原材料价格上涨趋势下,企业的生产成本骤增,想要降本增效,必须布局智能化的生产基地,这是顺应未来发展趋势的需要。
最后,大规模的建厂、扩产、收购等能够体现的企业的综合实力,对品牌宣传有立竿见影的效果,既能给足终端经销商信心,也有利于后续招商加盟工作的推进。为企业的进一步壮大添砖加瓦。
出品|搜狐焦点家居

