01
国家市场监管总局:
室内装修材料产品抽检 13%不合格
近期,国家市场监管总局组织开展了室内装修材料产品质量国家监督抽查,本次抽查了1044家企业生产的1051批次产品,涉及采暖用散热器、溶剂型木器涂料、防火门、硬聚氯乙烯(PVC-U)管材、陶瓷砖、中密度纤维板、刨花板等7种室内装修材料产品。经过对1043家企业生产的1050批次产品进行了检验,发现136批次产品不合格,不合格发现率为13.0%。
本次跟踪抽查到上次抽查不合格企业74家,有8家企业本次抽查仍不合格,66家企业合格。山东省淄博市桓台县果里镇永恒采暖设备厂违反《中华人民共和国产品质量法》规定,无正当理由拒绝接受监督抽查。
室内装修材料是指铺设、粘贴或涂刷在建筑物内墙、地面、顶棚等表面的装修装饰材料,并可兼具保温、隔热、防火、防潮和美化室内环境等功能作用,与人民生活密切相关。该类产品近3年整体不合格发现率分别为13.7%、16.4%、13.0%。
02
2021全年投诉量超7700单!
央视曝光家装市场乱象
不久前,被称为“最严国标”的人造板甲醛释放新国标正式开始实施,行业标准不断更新、完善,但在实际生活中,家装行业仍是满意度较低的行业,在环保、价格、质量等方面问题突出、乱象丛生。家装行业由于周期长、项目多、金额高,且价格不透明,存在诸多痛点。黑猫平台2021年全年,家装家居行业投诉总量为7748单,占房产家居行业投诉总量近25%。
黑猫投诉运营经理孙晓明表示,一个是产品质量不合格,质量或者结果验收达不到业主满意的程度,还有就是中介平台恶意收费,金额相对来说比较高。家装行业一直是满意度较低的行业,提到装修,大家往往感觉坑多、水深,记者在上海街头随机采访,有过装修经验的市民均表示,材料、报价、施工质量等方面的问题较普遍。上海市民表示,实际操作中有很多不能实施的方案,因为已经全包了,所以后续没有办法去调整,就只能够对这些全包的建筑公司进行妥协。
03
一周内,两家上市家居企业发布诉讼公告
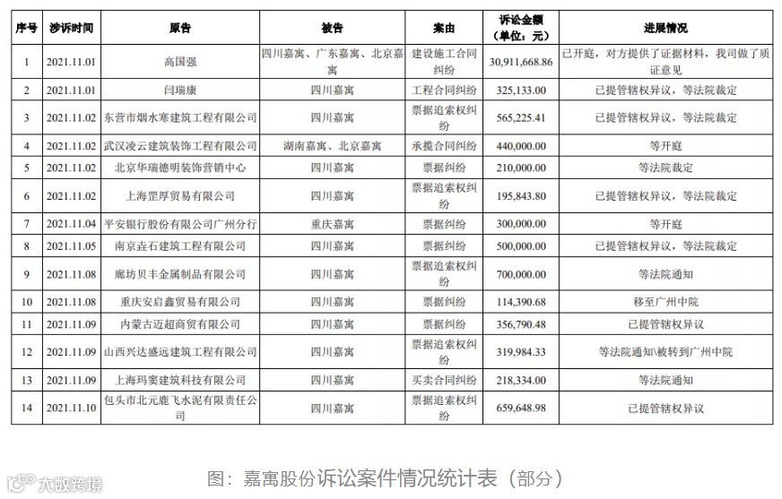
近一周,两家家居企业发布关于诉讼、仲裁的公告,其中,金螳螂起诉恒大,涉案金额16.41亿元;12个月内,嘉寓股份作为被告,涉案金额约1.31亿元。
截至2021年12月31日,金螳螂(002081.SZ)及子公司连续十二个月累计诉讼、仲裁案件合计金额人民币17.17亿元,占公司最近一期经审计净资产的10.09%。其中,涉及与恒大集团及其成员企业的诉讼案件共337件,合计金额人民币16.41亿元。搜狐焦点家居获悉,公司涉诉案件中,多数案件为公司作为原告要求交易对方支付拖欠公司的工程款等款项。
截至2022年1月5日,嘉寓股份(300117.SZ)及控股子公司连续十二个月发生的累计诉讼、仲裁金额合计约为人民币14,995.51万元,占公司最近一期经审计净资产的10.29%。其中,公司及控股子公司作为原告涉及的诉讼合计金额约为人民币1,942.35万元,占比1.33%;公司及控股子公司作为被告涉及的诉讼合计金额约为人民币13,053.16万元,占比8.96%。诉讼案件中,涉及建设施工合同纠纷 、票据纠纷、担保合同纠纷、买卖合同纠纷等纠纷。另外,公司及子公司不存在单项涉案金额占公司最近一期经审计净资产绝对值10%以上的重大诉讼、仲裁事项。
04
张志芳接棒欧阳熙 担任维意定制总经理
1月6日,据维意定制官方消息称,根据集团以及维意定制品牌2021年经营发展情况,并结合集团2022年战略发展需要,经集团公司研究决定,作出以下品牌总经理任免决定:
1、集团副总裁/维意定制品牌总经理欧阳熙先生不再兼任维意定制品牌总经理一职,继续履行集团副总裁职责;
2、任命张志芳女士为维意定制品牌总经理,全面负责维意定制品牌运营工作,直接上级为集团总裁。
05
红星美凯龙:截至2021年12月31日
公司经营95家自营商场
1月5日,红星美凯龙公告,截至2021年12月31日,公司经营了95家自营商场、278家委管商场,通过战略合作经营10家家居商场。此外,本公司以特许经营方式授权开业69个特许经营家居建材项目,共包括485家家居建材店╱产业街。
红星美凯龙成立于2007年6月18日,注册资本45.55亿元,法人代表为车建兴,经营范围包括:为经营家居卖场提供设计规划及管理服务;家具、建筑材料(钢材除外)、装饰材料的批发等。目前,其大股东为红星美凯龙控股集团有限公司,持股47.47%。后者大股东为车建兴,持股92%。
06
居然之家与中展智奥战略合作
共建家具、家居建材行业的优质展贸平台
2022年1月4日,居然之家家居连锁有限公司与中展智奥(北京)国际展览有限公司战略合作签约仪式在北京居然大厦成功举行。
居然之家作为中国家居行业龙头企业、中国商业流通领域知名品牌、家装家居产业数字化转型标杆,已在全国280个城市开设400多家门店,经营面积超1500万平米,年销售额突破1000亿。中展智奥(北京)国际展览有限公司由中国国际展览中心集团公司、法国智奥会展集团(GL events)合资组建,作为专注于在建材、门业、墙纸墙布窗帘软装和暖通卫浴等家居细分领域的家居行业展览会主办方,每年在国内举办的展览会总展出面积超过70万平方米,专业观众超过100万人次。
据悉,居然之家与中展智奥未来将在家具、设计、家居建材等领域开展合作,积聚资源、汇聚能量,共同打造优势领域的展览项目,携手共建家具、家居建材行业的优质展贸平台。
07
北京市丰台区市场监督管理局抽查:
13组家具产品不合格
近日,北京市丰台区市场监督管理局发布关于2021年产品质量监督抽查信息的公告(2021年第3期)。据公告,13组家具产品不合格,产品存在的主要质量问题是外观要求(木工要求)、纤维含量、断裂强力、水洗尺寸变化率等不符合相关标准要求。
08
38批次防火门产品不合格
耐火性能均不符合标准要求
近期,国家市场监管总局组织开展了室内装修材料产品质量国家监督抽查。
本次抽查了18个省(区、市)198家企业生产的198批次产品,发现38批次产品不合格,不合格发现率为19.2%,涉及企业:唐山弘昌门业有限公司、石家庄永安安全设备有限公司、河北天发金属制品有限公司、遵化市天明门业有限公司、石家庄聚晨门业有限公司、河北鑫龙升门业有限公司、东阳市康壮门业有限公司等。
针对浙江的王力安防科技股份有限公司钢质隔热防火门的耐火性能,经复检仍不合格,防火门具体规格型号为:GFM-1223-dk5 A1.00(乙级)-2-子母式-带门镜-带压型-WL6(1120),生产日期/批号为:2021-7-20/157H012。
经技术机构分析,耐火性能项目不合格的主要原因:一是防火门填充物密度不够、填充不密实、填充物对防火锁位置保护不到位;二是防火门结构不合理,高温时门扇与门框形变不同步,实验时出现裂缝进而丧失完整性;三是门扇填充物未有效压合、防火玻璃未正确安装。
09
斥资近4亿!
三雄极光参与设立产业基金
1月7日三雄极光发布公告,公司与广州创钰投资管理有限公司共同发起设立广东三雄产业投资基金合伙企业(有限合伙),产业基金总投资额为人民币40,000万元,其中公司作为有限合伙人,以自有资金认缴出资额人民币39,960万元;创钰投资作为基金普通合伙人及基金管理人,以自有资金认缴出资额人民币40万元,经营范围为商务服务业。
10
水星家纺状告2家售假网店,获赔32万!
日前,上海水星家纺向警方报案称,在某线上购物平台上有多家假冒其公司品牌的店铺,销售假冒水星家纺品牌产品,涉案价值巨大。警方根据线索,很快在南通市抓获了其中一家店铺的实际经营者王某、张某。
据王某交代,她和张某是夫妻关系,店铺主要由她运营,客服、发货、售后都是她自己负责,丈夫张某则负责去市场进货。为了让消费者认为他们卖的是水星家纺的产品,她在店铺名称中加上“水星”“正品”等字样,店铺主要销售的床上用品也都以“水星家纺”来命名。
经查,王某、张某经营的两家假冒水星家纺的店铺销售金额约人民币80余万元,刨去刷单的销售额,实际销售金额约人民币20余万元。他们在家属的帮助下主动赔偿被害单位经济损失人民币32万元并获得谅解。
出品:搜狐焦点家居,部分素材来源于中国质量新闻网、77度。

