搜索
首页
大数快讯
大数活动
服务超市
文章专题
出海平台
流量密码
出海蓝图
产业赛道
物流仓储
跨境支付
选品策略
实操手册
报告
跨企查
百科
导航
知识体系
工具箱
更多
找货源
跨境招聘
DeepSeek
首页
>
2022年开年至今 泛家居企业IPO首发过会5家 终止3家
>
2022年开年至今 泛家居企业IPO首发过会5家 终止3家
搜狐焦点家居
2022-04-19
1
导读:家居企业借力资本已不再是新鲜事,从前几年的争相上市到近两年的数量锐减,家居企业的上市之路越发艰难。
家居企业借力资本已不再是新鲜事,从前几年的争相上市到近两年的数量锐减,家居企业的上市之路越发艰难。近日,备受关注的慕思健康睡眠股份有限公司IPO首发过会,让家居IPO再次成为行业热点。
受疫情反复影响,众多行业都陷入了资本荒,但似乎没有影响到今年IPO市场的常态化运行,2022年开年至今,根据搜狐焦点家居不完全统计,家居行业内首发过会/上市5家,IPO终止3家,IPO进程有最新动态的4家。
一、IPO过会/上市
【森鹰窗业IPO首发过会】
3月17日,森鹰窗业创业板IPO首发过会。公司计划发行不超过2370万股,拟公开募集资金6.37亿元,用于
哈尔滨
年产15万平方米定制节能木窗建设项目、
南京
年产25万平方米定制节能木窗项目、补充流动资。
【联翔股份IPO首发过会】
3月18日,根据中国证监会官网公告,联翔股份首发获通过。
联翔股份主要从事墙布的研发、设计、生产与销售业务,也从事少量窗帘等室内家居装饰用品的研发、生产、销售业务,以及室内整体家装工程业务。联翔股份旗下包括“领绣(LEADSHOW)”、“领绣墙布|菁华”等墙布品牌。
【天振科技深交所过会】
3月30日,深交所创业板上市委员会2022年第17次审议会议于近日召开,审议结果显示,浙江天振科技股份有限公司首发符合发行条件、上市条件和信息披露要求。
天振科技本次拟在深交所创业板上市,计划公开发行股票数量不超过3000万股,公司本次公开发行股票数量占发行后总股本的比例不低于25%。
天振科技拟募集资金13.73亿元,用于年产3000万平方米新型无机材料复合地板智能化生产线项目、年产2500万平方米新型无机材料复合地板智能化生产线项目、补充流动资金。
【慕思IPO首发获批通过】
3月31日深夜,证监会发布了《第十八届发审委2022年第37次会议审核结果公告》,结果显示慕思IPO获批通过,成功过会。
慕思股份本次发行的保荐机构为招商证券股份有限公司,保荐代表人为邓永辉、康自强。这是招商证券今年保荐成功的第3单IPO项目。此前,3月3日,招商证券保荐的
深圳
时代装饰股份有限公司和南京国博电子股份有限公司过会。
慕思股份主要从事健康睡眠系统的研发、生产和销售,主要产品包括中高端床垫、床架、床品和其他产品等,其中床垫为公司核心产品。
【瑞德智能深交所创业板上市】
4月13日,智能家居品牌瑞德智能宣布在深交所创业板上市。据悉,该公司成立于1997年,主要产品包括智能家居、厨房电器等各类小家电智能控制器等。
至此,
佛山
市迎来了第72个上市企业。在瑞德智能上市仪式上,佛山市政府相关负责人透露,佛山正谋划出台资本市场“1+N”政策体系,打造包括3000家上市后备企业“白名单”在内的庞大后备企业梯队等,为企业上市扫除更多障碍。
二、IPO终止
【三问家居终止深交所主板IPO】
1月6日晚间,据深交所官网显示,三问家居IPO已终止。
据了解,
2022年1月4日,三问家居向深交所提交了《关于撤回三问家居股份有限公司首次公开发行股票并在创业板上市申请文件的申请》,保荐人华泰联合证券有限责任公司向深交所提交了《关于撤回三问家居股份有限公司首次公开发行股票并在创业板上市申请文件的申请》。
根据《深圳证券交易所创业板股票发行上市审核规则》第六十七条的有关规定,决定终止对三问家居首次公开发行股票并在创业板上市的审核。
【泛亚卫浴终止深交所主板IPO】
3月14日,根据证监会公告,终止泛亚卫浴首次公开发行股票申请。
泛亚卫浴原拟在深交所主板公开发行3126.67万股,原拟募集资金5.68亿元,分别用于厨卫产品智能制造生产基地和厨卫研发中心及信息化建设项目和卫浴产品智能制造改扩建项目。
【鼎丰股份终止北交所IPO】
3月21日,鼎丰股份拟终止向不特定合格投资者公开发行股票并在
北京
证券交易所上市的申请并撤回相关申请材料。
鼎丰股份是一家专注于刨花板研发、生产和销售的企业,于2020年挂牌新三板。2021年7月22日,鼎丰股份精选层申请材料获全国股转公司受理,之后11月15日北交所开市后,将精选层在审项目平移至北京证券交易所。
三、IPO进程中
【致欧家居恢复创业板IPO】
据深交所官网披露,2月12日,致欧家居和保荐人申请恢复发行上市审核,根据《深圳证券交易所创业板股票发行上市审核规则》第六十六条的相关规定,深交所恢复致欧家居发行上市审核。
此前1月21日,致欧家居主动申请中止发行上市审核程序,深交所已经予以批准。目前,致欧家居创业板IPO审核状态已变更为“已问询”。
【土巴兔第三次被中止审核】
3月31日,土巴兔集团股份有限公司因IPO申请文件中记载的财务资料已过有效期,需要补充提交。根据相关规定,深交所中止其发行上市审核。这已经是土巴兔第三次被中止审核。
【人造板生产商佳诺威深市主板IPO获受理】
4月6日,人造板生产商佳诺威集团股份有限公司的深市主板IPO申请获证监会受理。该公司拟首次公开发行股票不超过7,793.69万股,占本次发行后总股本的比例不低于25%,发行后总股本不超过31,174.76万股,募集资金约6亿元,用于年产36万立方米超强刨花板项目、信息化建设项目及补充流动资金,保荐券商为国元证券。
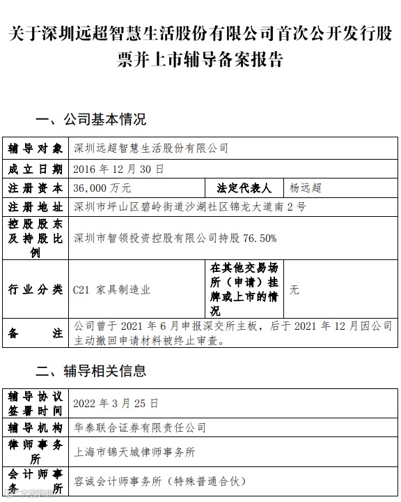
【CBD家居再次冲击IPO】
4月7日,深圳远超智能生活股份有限公司(CBD家居)已再次启动A股IPO辅导,辅导机构为华泰联合证券有限责任公司。据悉,CBD家居曾于2021年6月申报深交所主板,后于2021年12月因公司主动撤回申请材料被终止审查。
根据此前披露的招股书显示,CBD家居拟募集资金7.25亿元用于
惠州
生产基地智能化生产改造升级项目等。2020年,受疫情影响,公司营收和净利润同比分别下降了13.96%和33.49%。
地产寒潮之下,家居企业作为直接被连带的行业,确实也只能寻求上市募资,才能拓宽原本就并不宽敞的
融资
渠道。但寻求上市,就意味着意味着公司股份、经营状况、财务规范等信息的将会透明化,接受各种检查。
如果有问题,还得补充材料,进行更新,然后再披露。材料披露之后,要经过多轮审核,首先是初审会,证监会内部审核,还要通过发审会,整个流程非常复杂,企业上市之路堪比“西天取经”,必须经过重重“磨砺”,才能取得最后的成功。
搜狐焦点家居根据公开资料整理
【声明】内容源于网络
0
0
搜狐焦点家居
内容
1892
粉丝
0
关注
在线咨询
搜狐焦点家居
总阅读
739
粉丝
0
内容
1.9k