搜索
首页
大数快讯
大数活动
服务超市
文章专题
出海平台
流量密码
出海蓝图
产业赛道
物流仓储
跨境支付
选品策略
实操手册
报告
跨企查
百科
导航
知识体系
工具箱
更多
找货源
跨境招聘
DeepSeek
首页
>
我乐家居、立邦涂料陷入合同纠纷,恒大皆涉其中
>
我乐家居、立邦涂料陷入合同纠纷,恒大皆涉其中
搜狐焦点家居
2022-07-12
0
导读:近日,立邦涂料与我乐家居均陷入合同纠纷,据搜狐焦点家居了解,两家企业皆与恒大有不同程度的牵连,分别是徐州九龙
近日,立邦涂料与我乐家居均陷入合同纠纷,据搜狐焦点家居了解,两家企业皆与恒大有不同程度的牵连,分别是
徐州
九龙苑酒店管理有限公司(大股东为“恒大地产集团
南京
置业”)、
深圳
恒大材料设备有限公司和
上海
中梁地产集团有限公司。
#1
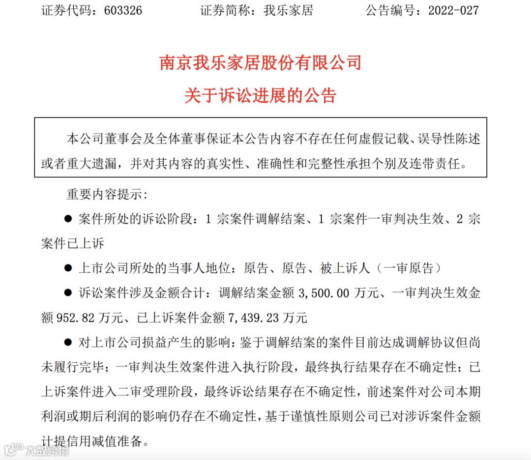
我乐家居
7月12日我乐家居发布公告,截至公告日新增诉讼事项涉及金额9114.44万元(不含利息、违约金及实现债权费用等),占公司最近一期经审计净资产的10.43%。
其中,新增重大诉讼案件包括诉讼标的6500万元合同纠纷、诉讼标的2000万元买卖合同纠纷。
上述2项诉讼案件均已立案。
针对同深圳恒大材料设备有限公司(下称“恒大材料”)的合同纠纷,我乐家居表示,其与恒大材料曾签署《战略合作框架协议》,约定恒大材料向我乐家居采购商品,我乐家居向恒大材料支付保证金。现我乐家居已向恒大材料支付合计6500万元的供货保证金,但恒大材料到期未能返还。因此,我乐家居向法院提起诉讼,要求恒大材料向原告返还6500万元保证金及相关违约金、利息等,并承担诉讼费用。
针对同上海中梁地产集团有限公司(下称“中梁地产”)的买卖合同纠纷,我乐家居表示,其与中梁地产曾签署《战略采购框架协议》及《履约保证金协议》,约定我乐家居向中梁地产支付履约保证金2000万元,中梁地产支付资金占用期间的利息。《战略采购框架协议》有效期已届满,中梁地产未能按约定向我乐家居退还履约保证金及支付资金占用期间的利息。因此,我乐家居向法院提起诉讼,要求中梁地产向其返还履约保证金2000万元及相关利息,并承担诉讼费、保全费。
#2
立邦涂料
7月4日,根据公开资料显示,立邦涂料(中国)有限公司(以下简称“立邦涂料”)新增1则开庭公告,案由系买卖合同纠纷。
该案的公诉人/原告/上诉人/申请人为立邦涂料,被告人/被告/被上诉人/被申请人为徐州九龙苑酒店管理有限公司(以下简称“九龙苑酒店”),开庭
时间
为2022年7月12日,案号为(2022)苏0382民初5707号。
据搜狐焦点家居了解,立邦涂料成立于1992年12月13日,注册资本1900万美元,法人代表为程乐明,经营范围包括:生产、研发、委托加工高
质量
的建筑涂料、工业涂料、防腐蚀涂料等。目前,其大股东为日本涂料控股有限公司,持股51%。
而九龙苑酒店成立于2012年7月27日,注册资本2000万元,法人代表为张清祥。目前,其大股东为恒大地产集团南京置业有限公司(以下简称“恒大地产集团南京置业”),持股80%。恒大地产集团南京置业由恒大地产集团有限公司(以下简称“恒大地产”)100%持股。恒大地产的大股东为
广州
市凯隆置业有限公司(以下简称“凯隆置业”),持股60.29%。凯隆置业由广州市超丰置业有限公司100%持股。后者由安基(BVI)有限公司100%持股。
出品|搜狐焦点家居
【声明】内容源于网络
0
0
搜狐焦点家居
内容
1892
粉丝
0
关注
在线咨询
搜狐焦点家居
总阅读
739
粉丝
0
内容
1.9k