近期,家居建材行业高层变动频繁,包括菲林格尔、梦天家居、亚士创能等多家上市公司在10月中下旬密集发布人事调整公告,引发市场关注。
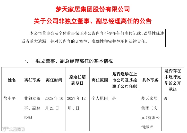
梦天家居:董事兼副总经理徐小平辞职
10月22日,梦天家居发布公告称,公司董事兼副总经理徐小平因个人原因辞去相关职务。根据公告披露,徐小平的辞职报告已于2025年10月21日正式生效。
公开资料显示,徐小平出生于1957年,职业生涯跨越四十余年,从庆元县燃料公司财务岗位起步,历经外贸局局长、企业综合处长等职务,在家居行业拥有丰富管理经验。2008年加入梦天体系后,他先后担任浙江梦天副总经理、梦天有限浙江分公司负责人等重要职务,2018年12月起出任公司董事兼副总经理。
值得关注的是,徐小平辞任后仍将继续担任梦天家居集团(庆元)有限公司经理职务。此外,公告显示徐小平持有梦天家居5万股股份,占公司总股本的0.02%。
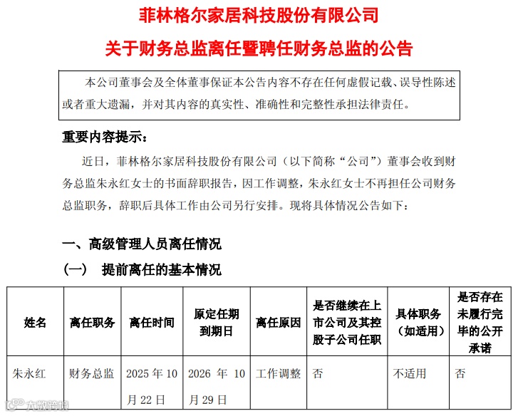
菲林格尔:董事长、董秘、财务总监一周内相继调整
10月15日,菲林格尔(SH603226)宣布德籍董事长Jürgen Vöhringer因工作调整辞去公司董事长、法定代表人、董事及董事会下设专门委员会委员等所有职务。这位自2008年起执掌菲林格尔的元老人物离场,标志着公司控制权变更后的治理重构进入关键阶段。
据了解,菲林格尔的实际控制人已于2025年9月中下旬完成变更,从丁福如变更为金亚伟。在实控人变更前后,公司管理层持续震荡。
10月1日,公司副董事长丁福如、董事丁佳磊、独立董事周逢满、张俊因工作调整辞职。10月22日,菲林格尔再次连发两则人事变动公告,宣布董事会秘书、财务总监职务调整。
根据公告,胡忠青因工作调整不再担任公司董事会秘书,辞职后继续担任公司副总经理职务。其董事会秘书任职时间较短,自2024年9月起至此次公告日止。
同时,朱永红因工作调整不再担任财务总监。董事会同意聘任袁爱红为新任财务总监,任期至2026年10月29日。公开资料显示,袁爱红具备中国注册会计师、中级会计师资格,曾在多家企业担任财务负责人。
菲林格尔近年业绩持续承压。财务数据显示,公司2024年全年实现营业收入3.36亿元,归母净利润亏损3730.71万元。
2025年上半年营收虽同比增长13.83%至1.36亿元,但归母净利润仍亏损2692.92万元。从季度数据看,2025年一季度单季亏损达1400万元,净利润率跌至-48.90%。
亚士创能:独立董事及高管同日辞职
10月21日,亚士创能(603378)发布公告,董事会于近日收到独立董事张旭光及高级管理人员沈刚的辞职报告。
张旭光因与公司开展商业合作,导致其独立性受到影响,因此申请辞去独立董事职务及董事会提名委员会委员职务。其辞职不会导致公司独立董事人数少于董事会人数的三分之一,但将影响董事会提名委员会的成员构成,公司将尽快进行相关调整。
沈刚申请辞去副总经理职务,辞职后将继续担任公司营销中心负责人。截至公告披露日,沈刚持有公司股份994万股,占公司总股本的2.32%。
总结:
家居行业在2025年面临诸多挑战,多家企业出现营收下滑。通过调整管理团队来寻求突破,成为不少企业的选择。
从菲林格尔的案例来看,控制权变更往往伴随着管理层的系统性重组;而梦天家居与亚士创能的变动则更偏向个别高管的职务调整。这些人事变动不仅体现企业在不同发展阶段的管理需要,也是企业在治理结构和战略落地上释放的新信号。

