文章-SEP.
图片-网络
01点胶工艺与应用
点胶是一种常见工艺,也被称之为灌胶、滴胶等。点胶可以对一些较重但稳定性不强的部件进行固定,使得产品更牢固耐用,不同的胶水也会分别达到密封、防震、防潮、防水的效果,因此点胶在制造业上的应用是十分普遍的。

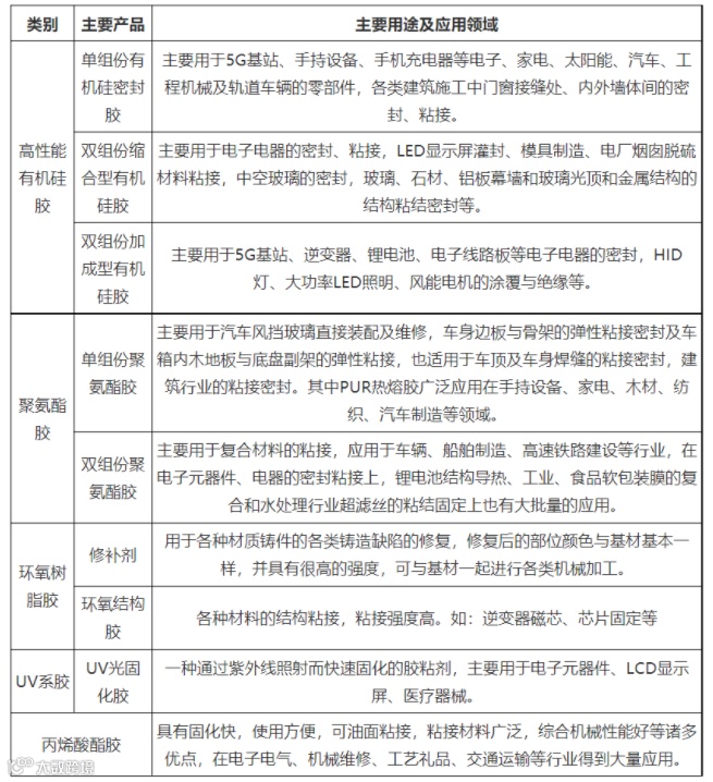
不同种类胶黏剂的用途以及应用
点胶工艺一般通过将胶水、油或是其他液体以涂抹、点滴等方式来使得操作对象黏贴、灌封、绝缘、固定、表面光滑。在工业生产中,集成电路、印刷电路板、电子元器件等部件都需要应用到点胶技术,可以说点胶已经应用到工业生产中涉及点胶工艺以及流体控制的任何工序,下游市场包括3C电子、汽车、集成电路、半导体封装、印刷电路板等。

5G、IoT、AI等新兴技术在3C、半导体、通信等高端应用领域的落地将为电子产业链上下游涉及产品带来新一轮的机遇以及革新,这也意味着胶粘剂以及点胶设备将引来发展黄金时期。
02工业自动化下的工业需求
传统的点胶是依靠工人手工操作实现的,但是人工操作定然存在速度慢、精确度低、易出错、成本高等问题,且人工无法完成某些复杂精细的操作要求。在讲究生产效率以及生产成本的制造业,点胶是最需要提升自动化水平的领域之一。
因为疫情对于生产的影响,工人现已成为生产过程中的不可控因素。缓慢引进、逐步升级自动化甚至半自动化似乎已经成为过去的选项,后疫情时代,如何让点胶产线效率更高、更智能成为业内相关转型升级的主要切入点。

因为点胶工艺在3C电子行业以及汽车制造零部件中的广泛应用,而产业下游3C电子行业、汽车制造产业也发展到了行业变革的关键时期,提高零部件良品率、生产效率并降低成本已经成为了企业在激烈市场竞争中制胜的关键因素。
点胶设备在面对下游市场的需求变化时,也需要朝向高效、高精度的方向进行发展
03 点胶在风扇平衡上的应用
精密点胶机是专门针对流体经行调节,并将流体点胶、涂覆于产品表面或产品内部结构的智能化机器设备。
精密点胶机通常会被应用在生产数量多、点胶控制精度要求高的电子通讯和汽车等制造行业,这类型的行业一般要求高精密加工点胶,点胶的行程标准高、出胶量小,需要控制设备、软件程序、视觉检测辅助以完成精密的调节。

点胶设备产品发展趋势
在电子通讯行业,同一个下游产业往往需要多种技术工艺的共同辅助完成。以电脑为例,电子元器件需要点胶工艺,但是设备组装时需要散热风扇辅助,而散热风扇在生产过程中则需要进行动平衡测试。平衡机是针对风扇平衡的设备,属于精密检测设备,在工业自动浪潮下平衡机的研发领域也开始朝高精密、自动检测并修正的方向发展。
卓茂仪器深耕动平衡领域,基于社会发展以及检测需求,将下游产业需要的点胶技术与平衡检测相结合,推出全自动点胶加质平衡机,这是一款适用于各种扇叶的自动平衡测试及修正设备。

卓茂自动点胶加质平衡机
设备分为不平衡测试模块以及点胶修正结构,设备采用高精度加速规传感器配合计算机高速采集数据并实时分析,自动实现两面加质修正不平衡量并进行UV固化,实现高精准度、高稳定性、高效率的不平衡检测与修正,提高效率以及平衡效果,平衡量测试精度EMAR≤0.2g.mm/kg;设备可进行往复测试,平台循环工作,节省测试时间与成本,提高产能,效率提高80%。
在视觉检测定位方面,本产品采用三爪式夹爪搭配多个CCD,快速定位并判定主轴位置,定位精度可达0.01mm,同时设有精密电子秤,点胶阀自动检验点胶量,精度达0.2mg,实现高精度准确点胶,主要功能如下所列:
转盘式设计布局,设有往复式移载模块,全自动同步运行,实现快速上料以及检测,提高产能
翻转结构设计,保证转子A、B面实现均匀自动点胶加质
点胶阀坐标高度可随产品高度调节,适应不同产品点胶需求
UV固化灯能量根据点胶面积与产品不平衡状态自动调节,并设有能量衰减检测,确保点胶加质效果
支持根据实际需求设置复检次数,确保产品性能质量

卓茂自动点胶加质平衡机参数表(部分)
在工业自动化的浪潮以及疫情影响下,卓茂仪器,始终围绕客户需求,跟随社会以及产业发展方向,持续聚焦生产现场测试领域,研发高效检测与平衡修正设备,助力生产测试严谨高效,帮助提高产品性能,为客户提供最优质的产品选择和服务。

卓茂仪器 · 华南总部(中国)
编 辑 丨 ZMI 卓茂仪器 17年行业经验
图 片 丨 部分图片来源于网络(侵权请联系删除)
官 网 丨 www. zmi.com.cn
联 系 丨 400-886-2152(全国服务热线)
邮 箱 丨 support@zmi.com.cn
微 信 丨 ZMI_ZhuoMao(官方)
转 发 丨 欢迎转发,转载请注明出处

