2022“管理回报率提升”企业管理高级研修班系列之四
企业流程管理基础理论与实践
咨询式培训方案建议书
# 课程特点
在流程管理领域第一次系统、完整、准确地提出了流程管理的五要素、五原则、五层次与四阶段,提出了科学的流程管理体系的理念和方法,对企业的流程管理实践以及随后的信息化建设实践具有战略性的指导意义。
# 课程需求的迫切性
某电网公司董事长指出:“观念变革、管理提升体现在‘干活’上,创先带来了业务变化,改变了相应的业务流程,这需要在信息系统中固化,不能‘见了芝麻丢了西瓜’”。“信息化实质是管理问题。硬件可以买,软件可以编,但流程无法假手他人。干什么,怎么干没搞清楚,仍然只能凭经验干活,凭习惯干过。”
在经历了几轮的流程梳理、改进、流程优化和流程再造之后,很多流程梳理结果都已经被扔进了垃圾堆。现在,流程管理问题又一次提到了各级企业管理者的面前。那么以往的流程管理咨询工作结果为什么没有发挥出应用的效果呢?是因为开展以往的流程管理工作,参与者、包括咨询公司的顾问们,并没有真正科学地、系统地、正确地理解流程管理理论和方法论。在流程管理领域内部,依然是管理语境混乱、概念术语不统一。
业务协同的核心就是分层、分级、分类地将业务梳理清楚、业务流程按照层次分析清楚、每个工作岗位按照角色分解清楚、不同角色在不同流程中的职责、胜任力、工作结果和考核要求分析清楚。每个环节流程转化过程的五要素罗列准确和完整,上一个环节的输入要有下一个环节的输入作为承接。不断优化,从而实现流程的“通顺好省快”。
01
课程背景
# 背景
随着经济全球一体化的进程,企业的战略调整、业务调整和机构调整逐渐变为常态,各大电网公司、发电集团公司纷纷在制定、改进和优化各自组织机构的部门设置、层次架构、岗位设置、绩效考核体系、业务流程等。由于各单位的历史原因和管理习惯不同,因此统一组织机构和岗位设置难度很大,但是不管组织机构如何不同,做事的业务流程应该是清晰、明确和统一的。因此业务流程管理被提到了企业管理者的议事日程。
企业为了实现管理的标准化和规范化,不断地出台新的制度。新的制度出来了,老的制度又没有废止,有矛盾的地方又没有人去协调解决。如何解决这种尴尬局面?我们认为,制度不外乎规定了哪些事情可做,哪些不可做,以及做事的先后顺序。将所有的制度中的流程部分提炼出来,用流程管理工具整理到流程中,就会很自然的发现制度的问题和矛盾之处,这样,既解决了新制度与老制度、制度与流程的关系,同时,梳理好的流程又为实现管理的标准化奠定了基础。
另外一方面,企业在提高管理水平、实现管理信息化的过程中,常常会陷入这样的困境:投入很多财力和时间从调研需求开始,开发应用系统,但开发的进程总是赶不上需求变化的速度,总是达不到可以成熟应用的程度。或者投入大量资金,购买成熟的商品化软件并聘请专业咨询公司提供实施服务,但是总感觉没有将成熟应用软件的优势充分发挥出来。究其原因,是在项目实施前期的流程梳理和流程改进方面功夫下得不够。
无论是国网公司基层单位三集五大验收通过之后的管理落地,还是南网公司基层单位一体化管理之后的管理创先,或是其他企事业单位持续进行的管理提升,都可以通过流程管理水平的提高来加以逐步改进。流程管理已经成为企业各级管理者的主要抓手和工具。
随着电力企业管理水平的不断提高,大多数电力企业逐渐从粗放型管理过渡到精细化和精益化管理,而精益化管理水平的提高则离不开业务流程的不断优化和改造。很多流程和规则是隐性的,借助于相应的信息化工具,通过流程梳理,就能将隐性的流程变为显性的流程。我们总结提出了流程管理的四阶段理论,指导企业开展流程管理工作。
近年来电力行业开展的对标管理(Benchmarking)活动,如果忽视了电力企业的流程特性,将标杆定义为一些具体的数字指标,那么,由于业务流程的差异和不可比性,容易使对标管理活动走入误区。正确的方法应该是,在统一的业务流程下,比较不同企业之间的流程效率和效果指标,对本单位的流程绩效进行分析,找出差距,制定和实施改进措施。在改进和优化到极限之后,进行流程再造,在再造之后的流程基础上再一次进行流程绩效的比较。这样进行的对标管理活动才会对企业管理改进产生实际的意义。
近年来,国资委愈来愈重视企业的风险控制管理,一些大型央企启动了风险控制管理系统。其核心也是流程管理-通过对流程的管控实现对风险的管控,控制做事风险和人因风险。
科学的流程管理体系建立之后,有助于实现管理经验的可继承性。不至于出现换一届领导,就换一次管理思路,每次都从一年级学起、从ABC做起的情况。
02
培训课程
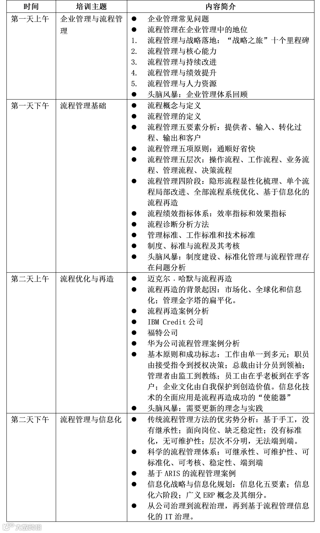
#《流程梳理、改进、优化与再造》
时间:两天。也可以根据客户的特定需求量身定制。
培训对象:企业领导、中高层干部和业务骨干,30-40人。
培训条件:会议室、电脑投影仪、白板、白板笔、夹子,大白纸20张。
03
培训推荐书目
# 推荐书籍
1.《Re-engineering the Corporation》,Michael Hammer & James Champy,1994
2.《企业X再造》,James Chanpy,2002
3.《Research Reports on Utility Process Management and Improvement》,Robert McQueen, etc.
4.《厚德锦囊之流程管理》,清华厚德管理咨询
04
培训成功案例
# 成功案例
1. 清华大学--南方电网领导干部企业管理高级研修班1-7期,2003-2004
2. 邯郸市电力公司中层领导干部企业管理培训班,2004年7月
3. 南方电网第一期县级供电企业经理企业管理高级研修班,2004年11月
4. 贵州安顺供电局中层干部企业管理培训课,2004年12月
5. 贵州省电网公司中层干部企业管理培训课,2004年12月
6. 中国海洋石油开发有限公司EAM培训班,2004年12月
7. 南方电网有限公司调度通信中心二次侧流程梳理培训,2005年1月
8. 国电华北电力设计院工程有限公司信息集成与流程再造中高层干部培训,2005年4月27日
9. 云南电网安全生产管理人员全面提升执行力培训班一、二期,2005年4月、5月
10. 南方电网公司天生桥水力发电总厂中层干部培训班,2005年7月
11. 云南电网公司基建规划管理人员执行力提升培训班,2006年7月26日
12. 贵州送变电公司中层干部工商管理培训班,2006年8月
13. 贵阳市北供电局中层干部培训班,2006年10月26日
14. 广西贵港供电局中层干部培训班,2009年8月3-4日
15. 海口供电局流程管理咨询项目培训班演讲,2009年9月4日
16. 中电联《电力企业流程优化与再造》博鳌论坛主题演讲,2009年11月27日
17. 广东电网公司通信运维中心中层干部流培训班,2010年1月27-28日
18. 云南曲靖供电局富源电力公司中层干部培训班,2010年10月11日
19. 中国邮政集团公司领导干部培训班,2010年10月21日
20. 中国移动总部战略流程管理项目组培训班,2011年3月1-2日
21. 大唐国际发电有限公司内部控制体系建设培训班,共两期,2011年6月16日,6月21日
22. 南网超高压公司天生桥局《创先、一体化与流程管理》培训班,2011年8月20日
23. 山西国际能源有限公司中层干部企业管理高级研修班,2011年11月3日
24. 北京地铁集团公司中层干部企业管理提升高级研修班,2012年5月23日
25. 上海核电信息技术高峰论坛主旨发言,2014年4月10日
26. 北京地铁集团公司干部培训班,2018年5月
27. 亚都集团科技创新管理培训班,2018年10月
05
师资
# 讲师简介
田力 清华科技园教育培训中心教授、副主任、北京厚德人力资源开发有限公司董事长、清华厚德战略与流程管理研究与训练中心主任。中国电力发展促进会副秘书长兼核能分会副会长。1985年毕业于清华大学工程物理系核反应堆专业,获清华大学优秀毕业生称号。1989年硕士研究生毕业于清华大学核能与新能源技术研究院能源系统分析专业。曾荣获青海省优秀共产党员、中核总优秀青年科技工作者、清华大学优秀共产党员、清华大学教育培训优秀管理奖、清华控股优秀党支部书记、启迪股份经营贡献奖;科研成果获中核总部级科技进步一等奖;教学成果获清华大学教育培训教学贡献奖;2013年荣获清华大学继续教育先进个人一等奖(全校只有两个名额)。曾任能源部中国核工业经济研究所核能战略研究室助理研究员、河北清华发展研究院院长助理、清华大学与企业合作委员会能源电力行业联络员、清华大学能源规划与管理训练中心执行主任。
长期以来植根于电力企业一线的管理实践,从事企业文化、战略管理、流程管理、信息化管理、资产管理、绩效管理、教育培训管理等领域的研究、培训与咨询服务工作。
作为2003-2005年七期“清华大学-南方电网领导干部企业管理高级研修班”的策划和组织者,开发并主讲《企业业务战略SWOT分析与实践》,创立了战略分解金字塔模型。2006-2008年参与广东电网公司管理年活动,为广东电网多个供电局讲授执行战略制定课程。2008-2010年为南网多个创先试点供电局举办创先职能规划制定工作坊。2010年出版《厚德锦囊之战略管理》
作为《南网方略与企业文化》编写组成员,参与编写《南网方略与企业文化》。并在2007年的第九期“清华大学-南方电网领导干部企业管理高级研修班”组织学员研讨《南网方略与企业文化》。在2007年南网A级管理人员培训班第3-7期上主讲《南网方略与企业文化解读》,每期讲课根据学员专业的不同进行有针对性的调整,采用建构主义教学法引导学员充分参与研讨。
2006年为云南电网公司在清华大学举办的A级管理人员系列培训班开发并主讲 《问题发现、分析与解决》课程。并创建了绩效金字塔模型。将企业管理问题发现与分析与组织绩效、团队绩效和个人绩效的提升有机结合起来。
2006年应邀作为评委嘉宾,参与了梅州供电局《管理标准与工作标准》评审工作。提出了企业应该关注管理标准、工作标准、技术标准三者的关系,以及岗位职责与他们的关系。
2007年4月,在南网提出创先工作伊始,就在深圳参加了深圳供电局组织的创先工作研讨会。开始思考和研究创先相关课题。
2008年为粤电集团湛江电厂、广西电力开发公司、广东电网公司电力培训中心等单位开发并主讲《职业精神与敬业精神》课程。在此基础上开发出面向新入职员工的《从学生人到职业人》课程和面向企业全体员工的《职业化修炼是一生的必修课》课程。填补了高校教育领域和培训领域在职业化修炼方面的空白。目前已经培训了25批学员。
2008年为国电集团人力资源管理培训班和北京供电公司劳人处长培训班开发并主讲《知识创造与教育培训》课程。提出了面向企业教育培训的VISA模型和FAST模型,提出了“以应用为背景、以解决问题为导向”的培训工作指导方针。在此基础上创建的《清华厚德业务指南十二条》成为清华厚德服务于企业教育培训工作的对接器和指南针。其中“企业战略风向标、文化变革先锋队、知识管理制高点、接班人队伍孵化器、员工职业生涯规划指南针”等五个企业内训功能定位,正是我们服务企业内训工作的高度概括与总结。
2009年主持海南电网委托的软课题--《培训项目全生命周期质量管理体系》,充分融合了ISO10015质量管理指南以及清华厚德的培训学研究成果以及培训管理实践。2008、2009年应邀参加南网教育培训目标考核专家组,参与对广东和海南两个公司的教育培训工作考评。
2009年主持海口供电局流程管理咨询项目,提出了建立“科学的流程管理体系”的工作思路,得到客户的高度认同。同时研究提出了流程管理五项原则,流程管理五个层次等理论模型。2009年11月在中电联和南网共同举办的《流程优化与再造》博鳌论坛上做《建立科学的流程管理体系》主题演讲,提出了流程管理的四阶段模型。2010年出版《厚德锦囊之流程管理》。《流程管理》课程已经培训了21批学员。
2009年为南方电网公司创先试点单位开发并主讲《南网创先回顾与展望》课程。对“补基础管理的课”、“简单化管理”和“一体化规范化管理”进行了深入的、基础的学术解读。2010年-2011年,融合了南网一体化工作方案和中长期战略,在此基础上又形成了《创先其实不神秘、一体化并不简单》的宣贯类培训课程。
2009年出于服务广州供电局中层干部培训的需求,在深入研究学习卡普兰和诺顿《平衡计分卡》五本系列著作的基础上,开发成功并主讲《战略之旅》课程,为战略落地、文化生根指明工作重点和努力方向,为从“使命战略化”出发到实现“信息一体化”指出了一条逻辑清晰的路线。迄今为止,该工作坊课程已经服务了约50期培训班。同时,顺便开发了《平衡计分卡与战略地图在企业战略管理中的应用》课程,在《战略之旅》课程和《创先与一体化解读》课程中引用,并于2011年4月专门给南方电网农电部系统讲授、2012年4月给珠海供电局中层干部与管理骨干系统讲授两天。
2012年开始注意到基础管理的薄弱是导致执行力不强和战略难以落地的关键原因,提出了“不仅要重视基础、更要统一基础、才能夯实基础”的观点,并开发出相应课件--《企业管理基础架构--重视基础、统一基础、夯实基础》。引导企业统一对一些常见的基本管理概念、基本管理理论和基本管理思想的认识,厘清不同的管理语境以及其中的术语及其之间的关系,以及不同管理语境之间的关系。结合大型电力企业在基础管理方面存在的实际问题,在天津电力、福建电力、云南大理供电局、云南版纳供电局等培训班上讲授,引起较强烈的共鸣和反响。
2010-2011年配合南网创先试点单位的工作需求,开始系统研究绩效管理,并翻译出版了美国著名绩效管理专家罗宾逊夫妇2008年出版的《绩效咨询—人力资源与培训管理专业人士实用指南》,开始推广绩效咨询的GAPS模型。本书由清华大学出版社出版。首次印数1万本。
2011年应邀为法国著名成人教育专家阿兰﹒梅涅昂(Alain Meignant)所著《管理培训》第八版中译本校对并作序。该书已经于2012年3月由清华大学出版社出版。
2015年1月由清华大学出版社出版了专著《干出来的培训学》,总结了清华厚德服务能源电力行业企业内训、企业管理咨询、助力企业战略落地、文化生根、绩效提升的宝贵经验。
编写的《厚德锦囊之战略管理》和《厚德锦囊之流程管理》资料均已经由培训课程发行了9000册。
END
往期精彩内容:
厚德专家观点:田力:我与“流程再造”的亲密接触
厚德专家观点:田力:“区块链+电力”到底能做什么?
厚德专家观点:田力:国内企业要补的课:职业化修炼和销售能力提升
厚德专家观点:田力:发展内陆核电和核能供热势在必行 --国务院《2030年前碳达峰行动方案》解读之一
厚德专家观点:田力:天下大势 分久必合
厚德专家观点:田力:从实物资产管理到数据资产管理
厚德专家观点:田力:人资管理问题多,接班人是大课题
厚德专家推荐:“电网一张图”在四川公司落地的探索“
厚德专家观点:田力:积极探索图数据库在电力行业及其协会平台的建设应用
厚德专家观点:田力:有效管理的定力和自信来自于标准化
厚德专家观点:田力:疫情过后,发电行业如何深化改革
厚德专家观点:田力:能源现实与能源革命 ——论能源领域的十大矛盾(上)
厚德专家观点:田力:能源现实与能源革命—论能源领域的十大矛盾(下)
厚德专家观点:石东:清华厚德专家观点:构建我们自己的社会平衡机理
厚德专家观点:齐连生:清华厚德专家观点之齐连生:从大乱到大治,能源(电力)领域转型期的新机遇
厚德专家观点:吕振勇清华厚德专家观点之吕振勇:加强能源法治建设刻不容缓!:
厚德专家观点:陈怀新:清华厚德专家观点之陈怀新:从互联网思维到互联网实践
厚德专家观点:陈怀新:厚德之见丨让员工技能水平提升不再成为领导头疼的事 --电力企业标准化作业培训体系研究(上)
厚德专家观点:陈怀新:厚德之见丨让员工技能水平提升不再成为领导头疼的事 --电力企业标准化作业培训体系研究(中)
厚德专家观点:陈怀新:厚德之见丨让员工技能水平提升不再成为领导头疼的事 --电力企业标准化作业培训体系研究(下)
厚德专家观点:刘海峰:清华厚德专家观点之刘海峰:到底什么是能源互联网?
厚德专家观点:刘海峰:互联网将改变世界 ——新能源时代管理创新培训的5个要点(上)
厚德专家观点:刘海峰:互联网将改变世界 ——新能源时代管理创新培训的5个要点(下)
厚德专家观点:徐 明:清华厚德专家观点之徐明:国资国企改革正当时!
厚德专家观点:普颖华厚德之见丨论中华兵法的世界性影响:
厚德专家观点:公方彬:学思践悟十九大|改善和提升党的领导根本在于科学领导
厚德专家观点:公方彬:学思践悟十九大|直面挑战反映出的政治自信、勇气和力量
厚德专家观点:公方彬:学思践悟十九大|对应新时代的新政治观蕴含于改革设计
厚德专家观点:公方彬:学思践悟十九大|党的最新指导思想产生于时代呼唤和政治逻辑
厚德专家观点:公方彬:随想录丨中国人的精神痛苦与精神出路在何处
厚德专家观点:公方彬:学习十九大报告精神系列谈之五丨直面大国道路难题反映政治勇气和理性
厚德专家观点:公方彬:学习十九大报告精神之四丨改革预留空间内含新政治观
厚德专家观点:田力:厚德分享 | 变革管理与变革时期的领导力
厚德专家观点:田力:我与“流程再造”的亲密接触
厚德专家观点:田力:谨防智慧城市,又成烂尾工程—企业信息化建设经验教训值得借鉴
厚德专家观点:田力:厚德分享 | 提高省市书记们的核科技素养已成当务之急
厚德专家观点:田力:发展核能需要战略家的大智慧——核能利用与京津冀的未来
厚德专家观点:田力:在正确、准确理解的基础上拥抱电改
厚德专家观点:田力:什么才是企业健康可持续发展的保障?
厚德专家观点:田力:厚德分享 | 身在“辐”中不知“辐”,病危方知“核”为贵
厚德专家观点:田力:田力:对传统发电企业集团转型发展的建议
厚德专家观点:田力:厚德分享丨从预防、预测到预警 ——EAM的升级之路
厚德专家观点:田力:厚德分享丨为什么十九大报告中没有提“能源强国”
厚德专家观点:田力:厚德分享丨让企业文化落到实处(上)
厚德专家观点:田力:厚德分享丨让企业文化落到实处(下)
厚德专家观点:田力:做一个有心的、用心的管理学者 ——学习《组织与管理研究的实证方法》所感所获(三)
厚德专家观点:田力:做一个有心的、用心的管理学者 ——学习《组织与管理研究的实证方法》所感所获(二)
厚德专家观点:田力:做一个有心的、用心的管理学者 ——学习《组织与管理研究的实证方法》所感所获(一)
厚德专家观点:田力:厚德之见丨企业内训领域的发展趋势(四)
厚德专家观点:田力:厚德之见丨企业内训领域的发展趋势(三)
厚德专家观点:田力:厚德之见丨企业内训领域的发展趋势(二)
厚德专家观点:田力:厚德之见丨企业内训领域的发展趋势(一)
厚德专家观点:田力:从“三部曲”到“五重奏” ——战略管理五部专著及其内在逻辑关系(上)
厚德专家观点:田力:从“三部曲”到“五重奏” ——战略管理五部专著及其内在逻辑关系(中)
厚德专家观点:田力:从“三部曲”到“五重奏” ——战略管理五部专著及其内在逻辑关系(下)

