搜索
首页
大数快讯
大数活动
服务超市
文章专题
出海平台
流量密码
出海蓝图
产业赛道
物流仓储
跨境支付
选品策略
实操手册
报告
跨企查
百科
导航
知识体系
工具箱
更多
找货源
跨境招聘
DeepSeek
首页
>
弘远每日练·六年级·第27期·解析
>
弘远每日练·六年级·第27期·解析
弘远杯
2024-11-04
1
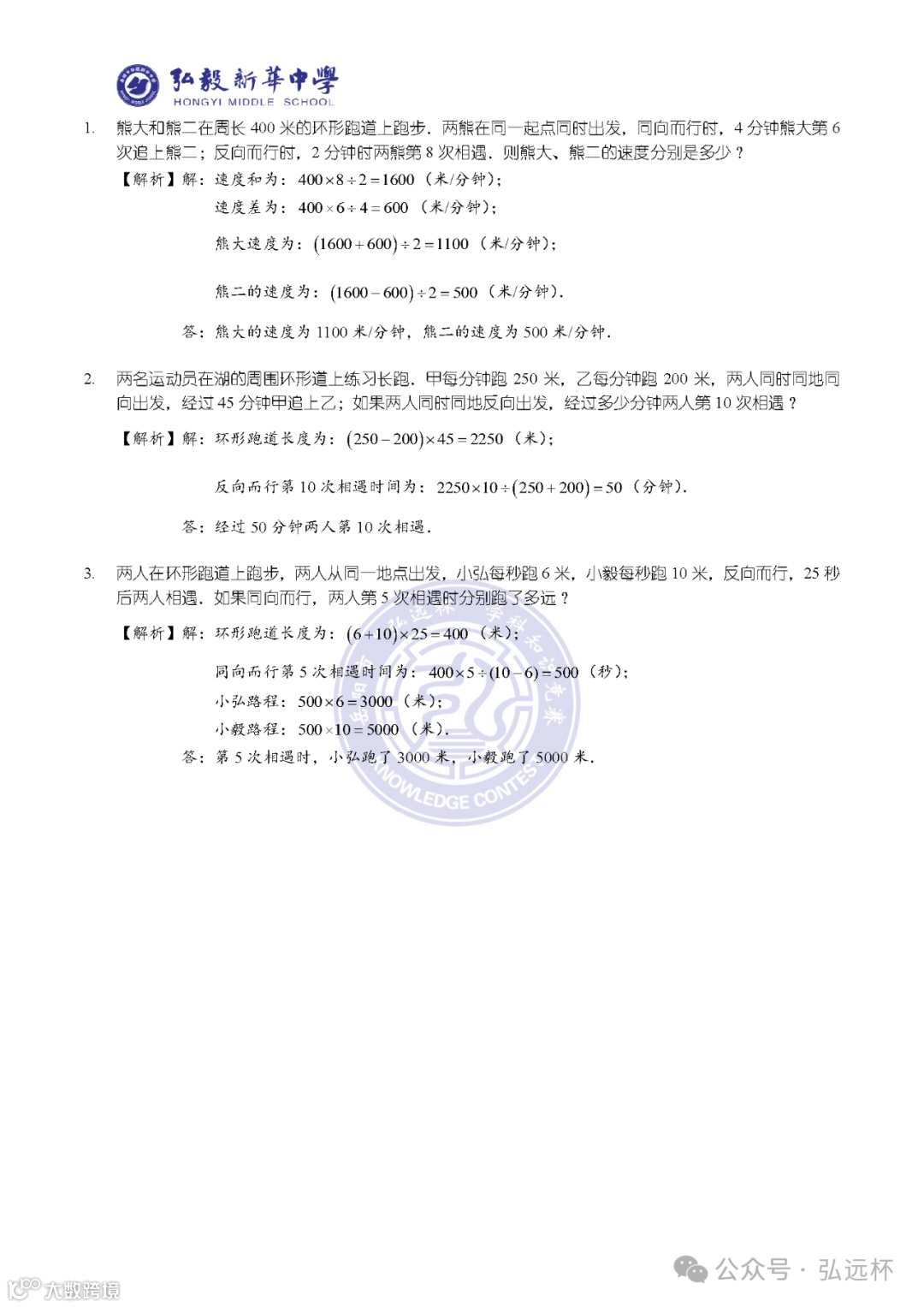
六年级打卡题图片版
关注我们,获得弘远杯一手信息与资源
弘毅致远
【声明】内容源于网络
0
0
弘远杯
内容
125
粉丝
0
关注
在线咨询
弘远杯
总阅读
129
粉丝
0
内容
125