搜索
首页
大数快讯
大数活动
服务超市
文章专题
出海平台
流量密码
出海蓝图
产业赛道
物流仓储
跨境支付
选品策略
实操手册
报告
跨企查
百科
导航
知识体系
工具箱
更多
找货源
跨境招聘
DeepSeek
首页
>
未来农村户口含金量有多重 拥有农村户口原来是这么骄傲
>
未来农村户口含金量有多重 拥有农村户口原来是这么骄傲
顺源农机服务号
2015-10-21
0
导读: 欢迎关注顺源农机微信公众账号,服务号(wlhtsynj)、订阅号(wlhtssynj)获取更多产品咨询、活
欢迎关注顺源农机微信公众账号,
服务
号(
wlhtsynj
)、订阅号(
wlhtssynj
)获取更多产品咨询、
活动
通知。
近日,
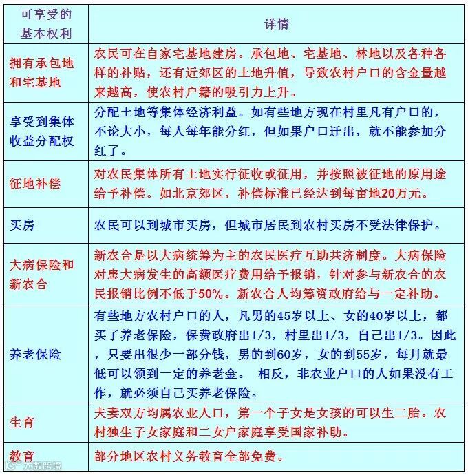
国务院公布《关于进一步推进户籍制度改革的意见》,决定建立城乡统一的户口登记制度,取消非农户口,切实保障农业转移人口的合法权益。看看下面的农村人权利,你就会为拥有农村户口感到骄傲!
农村户口到底有多大含金量呢?
下表告诉你,越来越值钱!
【声明】内容源于网络
0
0
顺源农机服务号
内容
205
粉丝
0
关注
在线咨询
顺源农机服务号
总阅读
109
粉丝
0
内容
205