大数跨境

824突发事件处理后续

824突发事件处理后续 星缦云渚城业主号
2025-08-31
1
一、事件起始
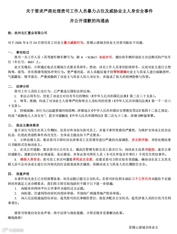
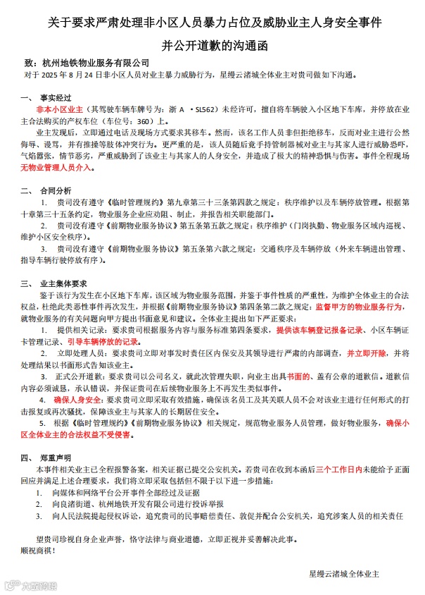
2025年8月24日下午,非本小区业主(其驾驶车辆车牌号为:浙 ·**562)未经许可,擅自将车辆驶入小区地下车库,并停放在业主合法购买的产权车位(车位号:3*0)上。
业主发现后,立即通过电话及现场方式要求其移车。该名工作人员非但拒绝移车,反而对业主进行公然侮辱、谩骂,并有推搡等肢体冲突行为。该人员随后竟手持管制器械对业主与其家人进行威胁恐吓,气焰嚣张,情节恶劣,严重威胁到了该业主与其家人的人身安全,并造成了极大的精神恐惧与伤害。
该事件在业主群发酵后,群管理第一时间联系开发商及物业相关负责人,并当天起草关于要求严肃处理贵司工作人员暴力占位及威胁业主人身安全事件并公开道歉的沟通函关于要求严肃处理非小区人员暴力占位及威胁业主人身安全事件并公开道歉的沟通函分别发至开发商及物业负责人。
当晚开发商及物业负责人表示将严肃处理该事件。
2025年8月27日,群管理收到物业方关于8月24日突发事件沟通函的处理回复
2025年8月30日,群管理、当事业主、开发商代表、物业代表四方于项目营销中心进行专题会议。会上,由项目营销经理钱总向当事业主道歉。


/

二、处理结果及后续工作提升

1、越秀地产对824日车库客诉事件的处理

1.1 当事员工朱*成,做停职处理,接受公司内部调查。朱*成现有工作账号及相关工由其他自渠工作人员承接。

1.2 对朱*成做全员通报批评,要求全体工作人员引以为戒,杜绝再犯。

2、越秀地产对营销工作人员出入地库要求

2.1 营销工作人员,在地库内禁止占用业主车位,只允许在临停车位及专项车位停泊

2.2 营销工作人员未按要求在地库内停泊,则该员工车辆直接列入管控进入名单,不允许再进入地库。

3、越秀地产对员工线上响应

3.1 要求销售及自渠接到业主消息后,在工作日1小时内回复业主,在节假日2小时内回复业主。

3、杭铁物业对8月24日车库客诉事件的处理

4.1 事发当日责任保安调离岗位,回退安保公司进行再次培训,保安队长暂停职务接受检查
4.2 加强员工培训,明确各岗位职责,增加巡逻频次
4.3 对于乱停放车辆后期纳入重点人员管控措施
5、良渚街道处理意见
5.1 9月1号起开始启动对本小区监管巡查




【附件】:
1、《关于要求严肃处理贵司工作人员暴力占位及威胁业主人身安全事件并公开道歉的沟通函
2、《关于要求严肃处理非小区人员暴力占位及威胁业主人身安全事件并公开道歉的沟通函
3、《关于8月24日突发事件沟通函的处理回复》——物业
4、《824专题会纪要》













点点关注不迷路。
碰到涉及小区利益和个人利益也可以星缦邻里小程序物业栏反馈。







【声明】内容源于网络
0
0
星缦云渚城业主号
内容 23
粉丝 0
星缦云渚城业主号
总阅读15
粉丝0
内容23