
一般工业固体废物(约5kg)丢弃在路边,原本是5元的处置费,变成了10万元的罚款。
企业生产产生的废纸、废塑料或者瓶瓶罐罐,如果你觉得当普通垃圾随意处理,就已经在违法的道路上啦。
这不,今年3月,北滘生态环境所就处理过这样的案件。某电子企业产生的固体废弃物原本处置费用并不高,但因为擅自丢弃违反相关法律,被依法处罚10万元。
案件还原:擅自处置固废物,低价处置费变高额度罚款
今年3月,执法人员在检查时发现,位于北滘顺江社区工业园某路边,有数堆固体废物,废物主要包括废纸、废胶纸、静电薄膜管芯,废弃物上有清晰的某公司的标签字样。经北滘生态环境所执法人员调查,确认了该位置倾倒的固体废物属于该公司生产产生。
经过了解,该企业在附近从事电线制造项目的生产,生产过程中有固体废物产生,当事人将生产产生的废纸、废胶纸、静电薄膜管芯等一般工业固体废物(约5kg)丢弃在该路边。违法行为发生后,当事人主动回收清理了擅自丢弃的工业固体废物,该违法行为没有产生违法所得。
根据该公司与有处理资质企业签订的固体废物处理协议,固体废物的回收价为1000元每吨,但其擅自丢弃固体废物,根据《中华人民共和国固体废物污染环境防治法》相关规定,执法人员对当事人作出“责令立即停止违法行为”的行政命令,并对当事人作罚款10万元行政处罚。

废水性漆桶等一般工业固体废物堆放在车间外的空地上,企业被罚10万元。
位于西海一从事“金属制品加工制造”项目生产的企业,经执法人员检查,发现企业将废水性漆桶等一般工业固体废物堆放在车间外的空地上,总计约52公斤。依据相关法律法规,执法人员对该单位作罚款10万元的行政处罚。
另外,对于碧江一金属制品加工制造的企业,鉴于该企业将废纸、废塑料膜、废抹布等固体废物露天堆放,总计约100公斤,执法人员对该企业作罚款11万元的行政处罚。
执法说法:工业生产产生的垃圾都是固体废弃物,莫大意
10万元的罚款是怎么来的?执法人员介绍,最新的《中华人民共和国固体废物污染环境防治法》相关条款规定,包括擅自倾倒、堆放、丢弃、遗撒工业固体废物,或者未采取相应防范措施,造成工业固体废物扬散、流失、渗漏或者其他环境污染的,处所需处置费用一倍以上三倍以下的罚款,所需处置费用不足十万元的,按十万元计算。而其他发生更严重后果的,处罚更重。

企业露天堆放一般工业固废,被罚款11万元。
处置费用并不高就可以处理完工业固体废弃物,为什么大家还会乱丢乱摆这些废弃物进而违法呢?
执法人员介绍,一方面,企业的意识不强,“在很多企业负责人的印象中,觉得生产产生的那些废塑料、用完的瓶瓶罐罐、泡沫等,都以为跟生活垃圾的这些相类似,以为用类似的处理方式。”执法人员说,一方面部分企业之前习惯了这样的处理方式,钻空子;另一方面,企业管理不规范,“可能有的企业意识到了,也签了处理协议,但是大家还是图方便,比如露天堆放,或者擅自丢在路边或生活垃圾桶边。”执法人员表示,企业要重视管理责任,同步提升企业员工的意识。

2020年7月16日,我局执法人员对位于平湖曹桥的某卫浴公司进行执法检查。该公司正在生产,主要从事淋浴房生产,磨切生产工段会产生ABS边角料,属一般工业固体废物。该公司厂房外东侧露天堆放有大量ABS边角料,未建设贮存设施(也就是仓库)安全存放。这已是不止一次要求企业做好ABS边角料的贮存工作。
磨切工段中产生的ABS边角料
该公司上述行为已违反《中华人民共和国固体废物污染环境防治法》(2016年版,旧法,下称《固废法》)第三十三条第一款规定,依据该法第六十八条第一款第二项和第二款规定,我局对其罚款1.5万元。
ABS边角料露天存放在厂区
该公司对一般工业固废管理不重视,采取露天存放方式,未建设贮存设施(仓库),幸好后续能及时整改。如果该违法行为持续到2020年9月1日新《固废法》实施以后,那违法的代价至少要提高10倍。在这里,要提醒产生固废的企业和其他生产经营者,吸取本案教训,做好固体废物的贮存管理工作,“要像对待生产原料一样对待固体废物”,避免不必要的损失。
新《固废法》已于2020年9月1日起正式施行,新法加大了对固废管理不合规的处罚力度,大大增加了违法成本,第一百零二条第一款第十项“贮存工业固体废物未采取符合国家环境保护标准的防护措施的”违法行为,处罚金额将由原来的1-10万元提升至10-100万元;新法第一百二十条还规定,对造成严重后果的,公安部门行政拘留5-15日。
“ 一般工业固体废物是指企业在工业生产过程中产生的,且不属于危险废物的固体废物”


一般工业固体废物管理要求
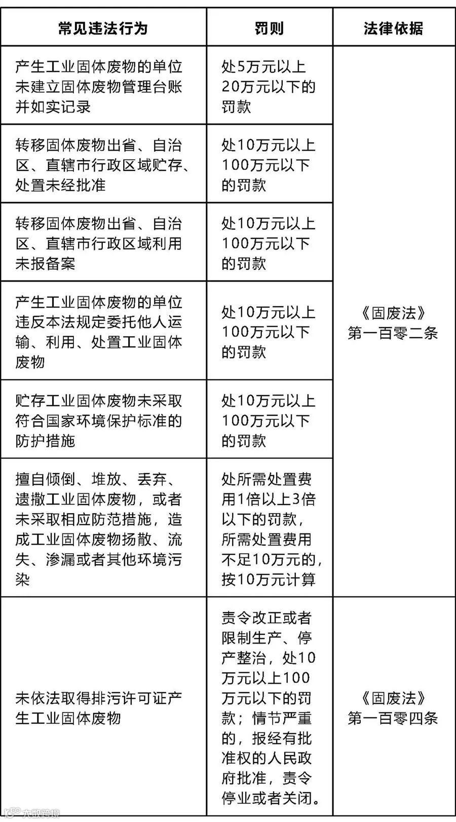
1.环境影响评价
《固废法》第十七条 建设产生、贮存、利用、处置固体废物的项目,应当依法进行环境影响评价,并遵守国家有关建设项目环境保护管理的规定。
《固废法》第十八条 建设单位应当依照有关法律法规的规定,对配套建设的固体废物污染环境防治设施进行验收,编制验收报告,并向社会公开。
《固废法》第二十条 产生、收集、贮存、运输、利用、处置固体废物的单位和其他生产经营者,应当采取防扬散、防流失、防渗漏或者其他防止污染环境的措施,不得擅自倾倒、堆放、丢弃、遗撒固体废物。
《固废法》第三十六条 产生工业固体废物的单位应当建立健全工业固体废物产生、收集、贮存、运输、利用、处置全过程的污染环境防治责任制度,建立工业固体废物管理台账,如实记录产生工业固体废物的种类、数量、流向、贮存、利用、处置等信息,实现工业固体废物可追溯、可查询,并采取防治工业固体废物污染环境的措施。
《固废法》第三十九条 产生工业固体废物的单位应当取得排污许可证。排污许可的具体办法和实施步骤由国务院规定。

一般工业固体废物处理处置委托

《固废法》第三十七条 产生工业固体废物的单位委托他人运输、利用、处置工业固体废物的,应当对受托方的主体资格和技术能力进行核实。
《固废法》第三十七条 依法签订书面合同,在合同中约定污染防治要求。
3.受委托方报告义务
《固废法》第三十七条 受委托方运输、利用、处置工业固废废物,应当依照有关法律规的规定和合同约定履行污染防治要求,并将运输、利用、处置情况告知产生工业固体废物的单位。
4.连带责任
《固废法》第三十七条 产生工业固体废物的单位违反规定的,应当与造成环境污染和生态破坏的受委托方承担连带责任。

《新固废法》第三十六条 禁止向生活垃圾收集设施中投放工业固体废物。
《固废法》第二十二条 转移固体废物出省、自治区、直辖市行政区域贮存、处置的,应当向固体废物移出地的省、自治区、直辖市人民政府生态环境主管部门提出申请。
《固废法》第二十二条 转移固体废物出省、自治区、直辖市行政区域利用的,应当报固体废物移出地的省、自治区、直辖市人民政府生态环境主管部门备案。



联系我们

来源:危险废物处置平台 整理:环保莞家

声明 | 本号对转载、分享、陈述、观点保持中立,目的仅在于行业交流,版权归原作者所有。如涉版权和知识产权等侵权问题,请与本号后台联系,即刻删除内容处理!点击下方“阅读原文”访问“怡美环保·水处理”官方网站,了解更多...
