
不得不说,高考确实是当下最公平的大型选拔考试,千军万马过独木桥”是高考永恒不变的主题,高考本身就有难度,而在近些年各种高考制度的改革也导致了考试难度上升。
目前最直观的难度之一,便是考生人数上涨,竞争变大。就在2021年全国高考人数再创新高,达到了1071万人,依照数据推理,2022年的高考报名人数会更多,预估会达到1100万人,随着报考人数的增加,录取难度也会大大上升,2021年全国本科录取率也就只有40%,可见竞争无疑是非常激烈的。
SEEPATHS
打破困局
title one
这些年,有部分家长抛弃了传统教育模式,没有让孩子继续应试教育,通过巧妙的规划,多手准备,合理的利用规则等手段,开辟了全新的赛道——留学。
而留学大热门的香港,认可度高、性价比高、就业率高,一直是国内学生留学的明智之选,国外疫情态势严重下,香港的留学更是备受青睐!
除了香港中文大学和香港城市大学需要参加高考统招以外,香港很多高校均采用自主招生模式,均采用自主申请的方式,提前申请加面试可以提前锁定名额,而且与内地的高考完全不冲突,可以让学生多一个选择。
香港以其全球No.3的教育系统及亚洲No.1的师资力量、教学水平深受全世界的认可。特别是香港八大名校颇具盛名,融合中西方文化特色,在国内即可享受原版教学,再加上学制短、费用低、安全性以及毕业后留港就业的利好,使得越来越多的家庭将留学香港作为首选之地。
英凯教育·环球雅思东莞学校
港澳面试课火热抢报中
SEEPATHS
香港留学——留学新热门
title two
香港成为了疫情当下火热的留学目的地,就目前情况来看,近几年去香港留学都是一个不错的选择,那么去香港留学有什么优势呢?过往我们的学生选择香港的原因大多数基于以下几个因素
地理位置
香港地处珠江三角洲,几乎国内任何城市都有交通工具能够到港,2018年开始广深港高速铁路正式运营之后,还可以坐高铁去香港哦~现在很多在外的留学生想要回国需要购买天价机票,有的包机甚至要10w以上,这怕是诺亚方舟的船票
落户优势
应该大部分同学都有听说过留学生的落户优势。要隆重为大家推荐香港,如果在香港待满7年就可以拿香港永居;毕业如果打算在深圳工作可直接落户;如果待满360天以上也可以在北上广落户,真的福利满满。
就业优势
香港得天独厚的地理优势还为香港留学生们创造了就业的优势。留学生在港不仅可以考虑香港本地的跨国企业,也可以随时随地回内地参加秋招、春招,香港留学生也很受内地一些企业HR的青睐。
性价比优势
和国外留学相比,香港的学费相对便宜,有的专业还会提供奖学金,总的来说一年20-30w基本可以cover在香港生活的绝大部分开销(土豪请忽略),较低的留学成本对家里来说也不会形成特别大的负担。香港学成归来内地还有很多优惠政策,如人才引进基金、购车免税等等,毕业之后就业真的超级友好
大学认可度高
香港八大在世界大学排名钟都比较靠前,硕士一般来说是一年到一年半,一定程度上也节约了学生的时间成本。另外,在最新的2021QS世界排名中,香港有5所大学都排进了世界前100,与内地许多顶尖大学处于同一水平线,但录取分数线却比内地顶尖大学要低!
大热门留学地的香港,诸多留学优势还是蛮诱人的,同时想了解更多申请港澳院校的资讯,或者如果你想知道更多高考成绩可申请的港澳院校,可以直接扫码咨询哦~
接下来将为各位家长同学介绍港澳两地的优秀院校以及所开设的专业、分数线等信息,以供各位选择与参考。
SEEPATHS
香港面向内地收生的院校
title three
香港大学(自主招生)
The University of Hong Kong
香港大学是中国香港的一所综合性国际化公立研究型大学,有亚洲“常春藤”之称。
香港大学奠基于1910年3月16日,其前身为香港西医书院,是香港历史最悠久的高等教育机构。
院校排名
2022 QS 世界大学排名第22位
2022 THE 高等教育世界大学排名第30位
2022 U.S.News 世界大学排名第76位
本科开设专业

点击图片可放大观看
22年本科报名时间:
2021年10月4日-2022年6月28日
香港科技大学(自主招生)
The Hong Kong University of Science and Technolog
香港科技大学是香港政府为配合1980年代经济结构转型需要而创办的香港第三所大学。
建校三十年来,港科大创造了全球最细单壁纳米碳管、全球最高像素的照片、全球首创的智能杀菌涂层、全球排名第一的EMBA课程等国际领先的教研成果,培养了大疆创新创始人汪滔、通信与信息系统专家陆建华、数学家孙斌勇、民建联主席李慧琼、腾讯集团首席财务官罗硕瀚等各领域杰出人才。
院校排名
2022 QS 世界大学排名第34位
2022 THE 高等教育世界大学排名第66位
泰晤士高等教育年轻大学排名第3位
本科开设专业
点击图片可放大观看
22年本科报名时间:
2021年9月27日-2022年6月13日
香港中文大学(高考统招)
The Chinese University of Hong Kong
香港中文大学是一所公立研究型综合大学。学校以“结合传统与现代,融会中国与西方”为使命,以书院制、中英兼重和多元文化为特色,是环太平洋大学联盟、世界大学联盟、松联盟、中国大学校长联谊会成员,亚洲首家AACSB认证成员,香港互联网交换中心所在地。
院校排名
2022 QS 世界大学排名第39位
2022 THE 高等教育世界大学排名第49位
2022 U.S.News 世界大学排名第82位
本科开设专业
点击图片可放大观看
22年本科报名时间:
高考统招
香港城市大学(高考统招)
City University of Hong Kong
香港城市大学是一所公立研究型综合大学 ,是大学教育资助委员会资助的八所高等院校之一,为粤港澳高校联盟、粤港澳高校智慧校园联盟、京港大学联盟、中俄工科大学联盟、沪港大学联盟成员高校。
院校排名
2022 QS 世界大学排名第53位
2022 THE 高等教育世界大学排名第151位
本科开设专业
点击图片可放大观看
22年本科报名时间:
高考统招
香港理工大学(自主招生)
The Hong Kong Polytechnic University
香港理工大学是一所位于中国香港的公立综合性研究型大学。苏港澳高校合作联盟、京港大学联盟、沪港大学联盟、粤港澳高校联盟、中欧商校联盟、中俄工科大学联盟、新工科教育国际联盟、克林顿全球倡议大学、全球能源互联网大学联盟成员,理大工商管理学院是同时具有AACSB、EQUIS双重认证的商学院。
院校排名
2022 QS 世界大学排名第66位
2022 THE 高等教育世界大学排名第91位
2022 U.S.News 世界大学排名第124位
本科开设专业
点击图片可放大观看
22年本科报名时间:
2021年11月1日-2022年6月15日
香港浸会大学(自主招生)
Hong Kong Baptist University
香港浸会大学是一所国际化研究型博雅大学,为香港教资委资助的八所公立大学之一,其前身为1956年创办的香港浸会书院,以传媒、文、理、商管、现代中医药研发著名。
院校排名
2022 QS 世界大学排名第287位
2022 THE 高等教育世界大学排名第401-500位
本科开设专业
点击图片可放大观看
22年本科报名时间:
2022年2月7日-2022年6月14日
香港岭南大学(自主招生)
Lingnan University
岭南大学诞生于1888年的广州,现为香港八所教资会资助的公立大学之一,亚洲博雅大学联盟创始成员,世界博雅院校联盟、京港大学联盟、粤港澳高校联盟、沪港大学联盟成员,国际高等商学院协会(AACSB)认证会员。岭大奉行博雅教育理念,2015年获《福布斯》评为亚洲十大顶尖博雅大学之一。
院校排名
2022 QS 世界大学排名第571-580位
本科开设专业
点击图片可放大观看
22年本科报名时间:
2021年11月3日-2022年6月9日
香港教育大学(自主招生)
The Education University of Hong Kong
香港教育大学是香港以师范教育为本的大学,是大学教育资助委员会资助的八所公立大学之一。
香港大学教育资助委员会公布2016/17学年香港八大院校的毕业生就业统计情况。统计显示,学士毕业生年薪为23.9万港元,平均月收入19917港元,较前一年增加4.8%。香港教育大学毕业生以平均月收入23333港元高居第二;排名第一的是香港大学,毕业生平均月薪为25167港元。
院校排名
2022 QS 世界大学学科排名:教育学科世界第17,亚洲第3。
软科2021世界大学学术排名世界第801-900位。
软科2021世界一流学科排名:教育学科世界第39,香港第2。
本科开设专业
点击图片可放大观看
22年本科报名时间:
截止日期为2022年6月12日
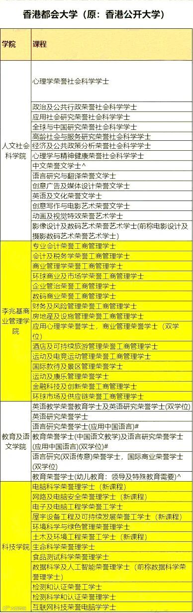
香港都会大学(自主招生)
Hong Kong Metropolitan University
香港都会大学前称香港公开大学。是一所国际化公立教研型大学,校本部位于香港九龙城区何文田,是中国香港九所公立大学之一。
2017年都大被评为香港最佳大学第8名。2020年,香港院校的毕业生就业统计显示,都大毕业生以最高薪酬90000港元、平均月收入18543港元,位居香港院校第6位。
院校排名
都大人文社会科学院创意写作课程在中国高校学科评估中排名第11
在“2022SCimago世界大学排名”中都大位列世界第756位,香港第9位
在“2021全球高校网(uniRank)排名”中,都大位列世界第797位,于香港排名第7。
本科开设专业
点击图片可放大观看
22年本科报名时间:
2022年1月12日-2022年5月31日
香港树仁大学(自主招生)
Hong Kong Shue Yan University
香港树仁大学是香港特别行政区法定财政自资的综合性私立大学。香港树仁大学以“树德立仁、敦仁博物”的办学理念推行仁者教育,旨在培育具智慧、内涵和修养的人才。香港树仁大学包括文学院、商学院、社会学院三大学院。
院校排名
2020年QS亚洲排名第401至450位之内,亦是树仁大学首次上榜。
2021年QS亚洲排名提升至301-350名内。
本科开设专业
点击图片可放大观看
22年本科报名时间:
2022年2月15日-2022年5月15日
香港恒生大学(自主招生)
The Hang Seng University of Hong Kong
香港恒生大学,是一所秉承恒生商学书院(恒商)办学传统的院校,非牟利私立大学。
恒大矢志成为区内具领导地位并以博雅教育为主导的私立大学;并通过卓越的教学、研究及服务,推动社会与世界发展。恒大由五个学院组成 ——商学院、传播学院、决策科学学院、人文社会科学学院和翻译学院。现有约5800名全日制学生及约200名全职教学人员。
本科开设专业
点击图片可放大观看
22年本科报名时间:
2021年11月20日-2022年7月11日
香港珠海学院(自主招生)
The Hang Seng University of Hong Kong
珠海学院是中国香港一所具有学士学位及以上颁授资格的认可专上学院,珠海学院最早为广州市的“私立珠海大学”,创立于1947年,原校址在广东省广州市东山区竹丝岗二马路,历史悠久。
珠海学院与中国台湾地区、中国大陆或境外大学合办课程,开办一系列博士、硕士、学士、副学士和文凭课程,包括新闻、 建筑学 、佛学、中国历史及资讯科学专业等课程。
本科开设专业
点击图片可放大观看
22年本科报名时间:
2021 年11月1日-2022年5月30日
然后我们再一起来看看香港本科院校所需的申请材料吧,供大家参考借鉴~末班车的小伙伴们加油哦!!
SEEPATHS
2022高考前,最后录取机会
title fore
离高考越来越近,大家的焦虑小编也十分理解。但是小编想说,高考很重要,但升学路从来不只有一条,大家要调节心态,积极备考,以最佳的状态,考出最理想的成绩。
如果你想知道更多高考成绩可申请的港澳院校,可以直接扫码咨询哦~
添加雅思蛙微信立刻进行测评
定制您专属的学习规划方案
长按识别二维码
部分内容来源于网络,如有侵权,请联系我们。
【END】
粉
丝
福
利
超多资料扫码免费领
英凯教育·环球雅思东莞校区
南城校区
专注于出国留学语言培训14年
南城校区位于市政府旁边,交通便捷
温暖舒适的学习环境,各类教学设施配置完善
东城校区
专注于出国留学语言培训14年
环境更为宽敞、明亮!有彩虹般绚烂的陈列~
是名副其实的网红校区呢!
教学日常
全英文授课,纯正海外进口系列教材,全面提升英语综合能力,衔接国际课程
线下小班课程
精品班型 精进教学
高效、高质量授课
专属班主任每天会在家长群及时反馈课程情况,以及负责学员课后答疑工作,内容无缝衔接
考前、考后讲评跟进
阶段性测试、反馈、
讲解,师生有效总结
优享教育x快乐学习
定期下午茶+课间活动
给英凯宝宝们“苦逼”的
备考过程增添一点儿甜
多种出国语言培训课程
总有一款满足你

抢先暑假班团报优惠
多人同行,优惠多多!
详情扫码回复【课程】具体了解
![]()

[声明:本文部分图文来自网络, 仅传达更多信息之目的,不代表赞同或支持作者观点。版权归原文作者所有,如侵犯到您的权益,请联系删除。]
【合作法律顾问:刘国锋律师 /广东东方昆仑(东莞)律师事务所】


