
本目录适用于各级各类医疗卫生机构,并自发布之日起施行,2003年版《医疗废物分类目录》同时废止。
《目录》延续了原有的五个类别和特征,增加了分类的管理要求、收集方式、满足相应条件下的豁免管理等内容。
在正文部分中,明确了目录制定的依据和适用范围,提出医疗废物分类收集应当与处置方式相衔接,鼓励减少使用含汞的医疗器械,鼓励使用可复用的医疗器械、器具和物品。同时,重申了部分废物的处置要遵照相应的法律、法规、标准和规定等。
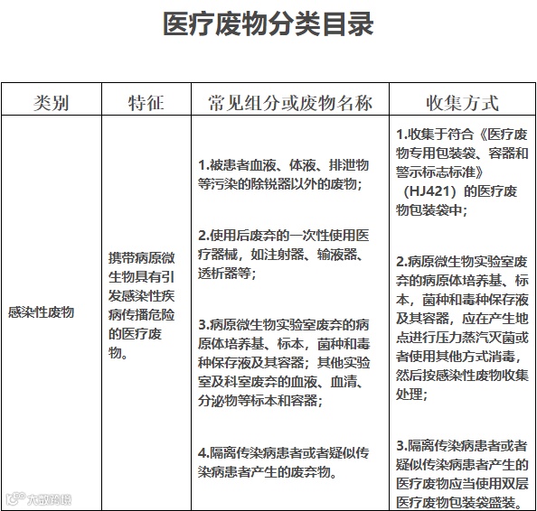
在附表1《医疗废物分类目录》中,对感染性废物、损伤性废物、病理性废物、药物性废物及化学性废物五类常见组分或废物名称进行了归类与细化,新增了收集方式,进一步明确了医疗废物的盛装方法和收集管理要求。
在附表2《医疗废物豁免管理清单》中,规定了一些无风险或风险较低的医疗废物,在满足相应条件时可以按照豁免内容的规定实行豁免管理。例如,安瓿瓶、导丝等在满足豁免条件时,可不使用利器盒收集,此举可明显减少不必要的利器盒使用。
医疗废物分类目录(2021年版)
一、根据《中华人民共和国传染病防治法》《中华人民共和国固体废物污染环境防治法》《医疗废物管理条例》《医疗卫生机构医疗废物管理办法》《国家危险废物名录》等法律法规、部门规章的规定,制定本目录。本目录适用于各级各类医疗卫生机构。
二、医疗废物的分类收集应当根据其特性和处置方式进行,并与当地医疗废物处置的方式相衔接。在保证医疗安全的情况下,鼓励医疗卫生机构逐步减少使用含汞血压计和体温计,鼓励使用可复用的医疗器械、器具和用品替代一次性医疗器械、器具和用品,以实现源头减量。医疗废物分为感染性废物、损伤性废物、病理性废物、药物性废物和化学性废物,医疗废物分类目录见附表1。
三、废弃的麻醉、精神、放射性、毒性等药品及其相关废物的分类与处置,按照国家其他有关法律、法规、标准和规定执行。
四、患者截肢的肢体以及引产的死亡胎儿,纳入殡葬管理。
五、药物性废物和化学性废物可分别按照《国家危险废物名录》中HW03类和HW49类进行处置。
六、列入本目录附表2医疗废物豁免管理清单中的医疗废物,在满足相应的条件时,可以在其所列的环节按照豁免内容规定实行豁免管理。
七、重大传染病疫情等突发事件产生的医疗废物,可按照县级以上人民政府确定的工作方案进行收集、贮存、运输和处置等。
八、本目录自发布之日起施行。2003年10月10日原卫生部、原国家环保总局发布的《医疗废物分类目录》(卫医发〔2003〕287号)同时废止。
附表1:

说明:因以下废弃物不属于医疗废物,故未列入此表中。如:非传染病区使用或者未用于传染病患者、疑似传染病患者以及采取隔离措施的其他患者的输液瓶(袋),盛装消毒剂、透析液的空容器,一次性医用外包装物,废弃的中草药与中草药煎制后的残渣,盛装药物的药杯,尿杯,纸巾、湿巾、尿不湿、卫生巾、护理垫等一次性卫生用品,医用织物以及使用后的大、小便器等。居民日常生活中废弃的一次性口罩不属于医疗废物。
附表2:
说明:本附表收录的豁免清单为符合医疗废物定义、但无风险或者风险较低,在满足相关条件时,在部分环节或全部环节可不按医疗废物进行管理的废弃物。

联系我们


来源:看医界 整理:环保莞家

声明 | 本号对转载、分享、陈述、观点保持中立,目的仅在于行业交流,版权归原作者所有。如涉版权和知识产权等侵权问题,请与本号后台联系,即刻删除内容处理!点击下方“阅读原文”了解更多...


