广东省人民政府办公厅关于印发广东省海洋经济发展“十四五”规划的通知
粤府办〔2021〕33号
各地级以上市人民政府,省政府各部门、各直属机构:
《广东省海洋经济发展“十四五”规划》已经省人民政府同意,现印发给你们,请认真组织实施。实施过程中遇到的问题,请径向省自然资源厅、省发展改革委反映。
广东省人民政府办公厅
2021年9月30日
广东省海洋经济发展“十四五”规划
目 录
引言
第一章 发展成就和面临形势
第一节“十三五”发展回顾
第二节 面临形势
第二章 总体要求
第一节 指导思想
第二节 基本原则
第三节 发展目标
第三章 推动形成陆海统筹内外联动海洋经济空间布局
第一节 着力提升珠三角核心发展能级
第二节 加快建设东西两翼海洋经济发展极
第三节 统筹利用海洋保护开发带
第四节 聚力打造海洋经济高质量发展示范区
第四章 构建具有国际竞争力的现代海洋产业体系
第一节 培育壮大海洋新兴产业
第二节 加快海洋服务业提速升级
第三节 推动传统海洋产业提质增效
第四节 支持海洋经济数字化发展
第五章 强化海洋科技自立自强战略支撑
第一节 优化海洋科技资源配置
第二节 激发涉海企业创新活力
第三节 加强海洋科技人才培育
第四节 改善海洋科技创新环境
第六章 推动海洋经济绿色高效发展
第一节 高水平保护与修复海洋自然资源
第二节 高效率利用海洋自然资源
第三节 积极探索海洋生态产业化
第七章 加强海洋经济开放合作
第一节 持续深化粤港澳海洋经济合作
第二节 对接辐射泛珠三角区域海洋经济
第三节 加快推进全球海洋经济合作
第八章 提升海洋经济综合管理能力
第一节 完善海洋公共服务平台
第二节 筑牢海洋防灾减灾防线
第三节 提升海洋公共文化服务
第九章 保障措施
第一节 加强组织领导
第二节 加强重点攻坚
第三节 加强要素保障
第四节 加强公众参与
附件1 广东省海洋经济发展“十四五”规划重点改革举措
附件2 广东省海洋经济发展“十四五”规划重大工程项目
引 言
海洋孕育了生命,联通了世界,促进了发展。党中央、国务院高度重视海洋工作,党的十九大提出“坚持陆海统筹,加快建设海洋强国”。习近平总书记围绕海洋发展发表了系列重要论述,创造性提出“海洋是高质量发展战略要地”科学论断,为推进海洋强国建设提供了根本遵循。
广东因海而兴、因海而富,海洋生产总值连续 26年居全国第一,在全国海洋经济发展总体格局中具有举足轻重的地位。“十四五”时期是我国由海洋大国向海洋强国转变的关键阶段。广东要切实增强政治责任感和历史使命感,完整、准确、全面贯彻落实新发展理念,抢占高地、走在前列,全面推动海洋经济高质量发展,为全省打造新发展格局战略支点贡献蓝色力量,为海洋强国建设作出新的更大贡献。
本规划依据国家海洋经济总体部署和《广东省国民经济和社会发展第十四个五年规划和2035年远景目标纲要》编制,是指导“十四五”时期广东海洋经济发展的专项规划。规划范围包括广东省全部海域和广州、深圳、珠海、汕头、佛山、惠州、汕尾、东莞、中山、江门、阳江、湛江、茂名、潮州、揭阳 15个市所属陆域,海域 41.9万平方千米,陆域8.8万平方千米。规划期为2021至2025年,展望到2035年。
“十三五”时期,广东省持续推进海洋经济综合试验区建设,基本建成"四区一地”——提升我国海洋经济国际竞争力的核心区、促进海洋科技创新和成果高效转化的集聚区、加强海洋生态文明建设的示范区、推进海洋综合管理的先行区和南海资源保护开发重要基地,海洋强省建设取得突破性进展。
海洋经济总量保持平稳增长。海洋生产总值从2015年的1.44万亿元增长到 2020年的1.72万亿元,连续26年居全国首位,占全国海洋生产总值约五分之一,占全省地区生产总值的15.57% 。海洋产业结构不断优化,2020年海洋三次产业比例为 2.8∶26.0∶71.2,基本形成行业门类较为齐全、优势产业较为 突出的现代海洋产业体系。传统海洋产业加快转型升级,海洋新兴产业加速培育壮大,海洋服务业能力大幅提升。省重点支持的海洋电子信息、海上风电、海洋生物、海洋工程装备、天然气水合物、海洋公共服务六大海洋产业蓬勃发展,成为推动全省海洋 经济增长的新动能。
海洋空间开发格局持续优化。以“一核” 为引擎,以“一带”为主战场的海洋空间开发格局基本形成。珠三角大力发展 海洋高端制造业和现代服务业,与港澳在海洋运输、海工装备制造、邮轮旅游等领域的合作不断加强,成为全国海洋经济发展重 要增长极。沿海经济带海上风电、海工装备、海洋生物、海洋电子信息、海洋油气化工、滨海旅游业等加快发展、集聚态势明显。巴斯夫、埃克森美孚、中海壳牌等百亿美元重大项目成功落户,形成世界级现代海洋产业基地。积极共建粤闽浙沿海城市群,持续深化与北部湾地区和海南自由贸易港在港航、旅游、海事等领域的合作。
海洋科技支撑能力显著提升。设立专项资金重点支持海洋六大产业科技研发及成果转化,实施省重点领域研发计划“海洋高端装备制造及资源保护与利用”专项,形成了一批国内领先、国际先进的国产化技术和装备。“海龙号”填补了国内高端饱和潜水支持船自主建造空白,大型半潜式海洋波浪能发电技术与装备、海底大地电磁探测成果、天然气水合物勘探开采、深水区超大型海上风电设备安装平台设计与制造等多项技术研究获得国家和省级科技奖励。其中,“深海天然气水合物三维综合试验开采系统研制及应用"项目获国家技术发明奖二等奖,国内最长最深海底大地电磁探测成果入选2019年度中国十大海洋科技进展。海洋药物、海洋可再生能源、舰载雷达、海洋油气及海底矿产开 发利用产业等领域专利授权量大幅增加。
重大海洋创新平台加快建设。全省建有覆盖海洋生物技术、海洋防灾减灾、海洋药物、海洋环境等领域的省级以上涉海平台15多个。其中,国家级重点实验室 1个、省实验室 1个、粤港澳联合实验室2个。建设完成新型地球物理综合科学考察船“实验6”号和我国最大的海洋综合科考实习船“中山大学”号,规划建设南海海底科学观测网、天然气水合物钻采船(大洋钻探 船)、可燃冰环境生态观测实验装置等海洋领域大科学装置,基本建立起覆盖全产业链的技术创新体系。湛江、深圳先后被确定为国家海洋经济创新发展示范城市。广州、珠海、湛江三地加快建设南方海洋科学与工程广东省实验室。在全国率先成立首个省级海洋创新联盟——广东海洋创新联盟,推动省内涉海单位深度合作、共建共享。
海洋生态保护工作卓有成效。实施海岸线整治修复、魅力沙滩打造、海堤生态化、滨海湿地恢复及美丽海湾建设等海岸带生态保护修复“五大工程”,建设11个海岸带保护与利用综合示范区。“十三五”时期累计整治修复海岸线 212.38千米、营造修复红树林面积3071.9公顷。生态安全屏障进一步巩固,全省累计建成海洋自然保护地49个,面积34.59万公顷,数量和面积均居全国前列。海洋生态文明建设制度体系不断完善,印发实施《广东省海洋生态文明建设行动计划(2016 —2020 年)》《广东 省美丽海湾规划(2019 —2035 年)》和《广东省推进粤港澳大湾区海岸带生态保护修复减灾三年行动计划(2020 —2022年)》 等,划定海洋生态红线,探索海岸线精细化管控。实施全省劣 V 类主要入海河流“一河一策”精准治理,2020年全省 27个入海河流国考断面全面消除劣V 类。
海岸带综合管理不断加强。印发实施了全国首个省级海岸带综合保护与利用总体规划,出台《广东省沿海经济带综合发展规划(2017—2030年)》,提出“一线管控、两域对接,三生协调、生态优先,多规融合、湾区发展”的海岸带保护与利用总体格局。深圳市在全国率先编制陆海一体的海岸带地区详细规划,推进陆海协同发展,实现海岸带地区的精细化管控。
海域海岛管理不断完善。全面深化海域海岛管理“放管服” 改革,项目用海审批效率提升50%以上。印发《广东省加强滨海湿地保护严格管控围填海实施方案》,严格落实国家严控围填海政策,围填海历史遗留问题处理进度全国领先。在全国率先试点海砂开采海域使用权和采矿权“两权合一” 市场化出让,开展无居民海岛市场化出让试点,推动海岸线有偿使用。深圳、珠海市开展地方立法探索,为完善海域海岛管理体系作出表率。
海洋防灾减灾预警体系初步建成。在全国率先打造“海、 陆、天”三位一体的海洋立体观测网,全省建设运行100个海洋监测站、2个平台站和 38个浮标观测站点,以及42个长期验潮站、58个简易验潮站。高标准建设省级海洋预警报综合服务平台,在全省 90个岸段设置警戒潮位标识物。沿海城市逐步构建 海洋灾害观测体系,惠州大亚湾成为全国海洋综合减灾示范区。
南海海洋矿产资源勘探开发技术取得重大突破。落实《推进南海神狐海域天然气水合物勘查开采先导试验区建设战略合作 协议》,积极推进试验区建设。2017年在南海神狐海域实现了我国首次海域天然气水合物试采,累计产气量超过30万立方米,获取科学试验数据647万组。2020年南海神狐海域天然气水合物二次试采成功,创造了产气总量86.14万立方米、日均产气量2.87 万立方米两项世界纪录,并首次攻克深海浅软地层水平井钻采核心技术,实现从“探索性试采” 向 “试验性试采”的重大跨越,向天然气水合物勘查开采产业化迈出极为关键的一步。同时,天然气水合物钻采船(大洋钻探船)、广州南沙深海科技创新基地、自然资源部标准化天然气水合物重点实验室等一批标志性项目快速推进。
南海海上油气资源开发有序推进。湛江雷州鸟石17-2 油田群等项目开工建设,珠江口盆地番禺-流花、白云、荔湾凹陷海上常规天然气勘探开发力度逐步加强,国家海上油气战略接续区加快建设。依托“崖城-香港”海底输气管线,建立起环粤港澳大湾区和海南自贸区连通各海上气田的天然气管网大动脉。
南海海洋生物科学研究与利用顺利推进。充分利用中科院南 海海洋研究所、中山大学等科研力量,在南海生物资源调查和挖掘等方面取得了国内领先的基础研究成果。同时,不断加强南海海洋生物资源利用技术攻关,在海洋天然产物和海洋药物研发、海洋微生物新型生物酶和海洋蛋白肽的生物制品研发,以及海藻和鱼油等海洋水产品精深加工技术等方面处于国内领先地位,部分技术接近或达到国际先进水平。
“十三五”期间,全省对“一带一路”沿线国家进出口总额 累计达7.9万亿元,年均增长 7.5%。2020 年对沿线国家进出口总额占全省的24.8%。全省经核准备案在“一带一路”沿线国家设立企业(机构)915家,累计实际投资额 26.4 亿美元。通江达海、干支衔接的航道网络基本建成,全省港口共开通国际集 装箱班轮航线349条,缔结友好港口86 对,沿海主要港口航线通达全球100 多个国家和地区。大湾区水上高速客运航线增至29条。全省港口货物吞吐能力达19.5亿吨,集装箱吞吐量达6730万标准箱,拥有广州、深圳、珠海、东莞、湛江5个亿吨大港, 深圳港、广州港集装箱吞吐量分别位居全球第4、5位。
成功打造中国海洋经济第一展。“十三五”期间共举办5届 中国海洋经济博览会,累计参展单位 10226 家,吸引专业观众超 29万人次,成交和合作意向额度达 2460.7亿元,成为对外展示 中国海洋经济发展成就的重要窗口。同时,先后举办广东21世 纪海上丝绸之路国际博览会、世界港口大会等重大活动。首届中欧蓝色产业合作论坛倡议建立“国际蓝色产业联盟”,推动在深圳设立“中欧蓝色产业园”,并推动国内外涉海企业、科研机构、金融机构、产业协会、管理部门间形成蓝色伙伴关系。
“十四五”时期,我省海洋经济发展面临的外部环境和自身条件都发生了深刻而复杂的变化,既有新的机遇,也有新的挑战 。
从国际形势看,新一轮科技革命和产业革命促进了全球价值链进一步整合,深刻变革着人类与海洋的互动方式。越来越多的高精尖技术正逐渐渗透到各个海洋产业部门,不断催生新产业、新业态、新模式,为海洋经济发展提供了更加广阔的空间。海洋逐渐成为经济全球化、区域经济一体化的联系纽带。但与此同时,当今世界“百年未有之大变局” 正在加速演进,中美关系处于重要关口期、新冠肺炎疫情全球蔓延等一系列“灰犀牛” 和“黑天鹅”事件,深刻冲击全球产业链、供应链和价值链,对我省进一步拓展蓝色经济空间带来诸多阻碍,海洋经济发展的 不稳定性、不确定性明显增强。
从国内形势看,我国发展仍处于重要战略机遇期,正转向高质量发展新阶段,治理效能提升,经济长期向好,市场空间广阔,社会大局稳定,发展海洋经济、建设海洋强国具备扎实的物 质基础和优越的制度保障。我国已进入由海洋大国向海洋强国转 变的关键阶段,党中央、国务院作出加快发展海洋经济、推进海洋强国建设的战略部署,为新时期做好海洋工作指明了方向,提 供了根本遵循。同时,在构建以国内大循环为主体、国内国际双循环相互促进的新发展格局的背景下,我国内需潜力不断释放,生产要素在全球范围内的重组和流动不断加快,海洋在畅通内外连接、构建全球产业链供应链中的地位将更加突出,经略海洋迎来前所未有的历史机遇。同时也要看到,我国海洋核心技术与关键共性技术自给率低,海洋资源与生态环境约束加大,海洋强国建设任重道远。
从省内情况看,我省海域辽阔、岸线漫长、滩涂广布、港湾优越、海岛众多,海洋资源十分丰富,经济发展基础良好。随着建设粤港澳大湾区和深圳中国特色社会主义先行示范区重大战略的深入实施,以及“一核一带一区”建设的持续推进,将吸引国内国际更多的先进生产要素集聚,持续增强我省海洋经济发展内生动力。但与此同时,我省海洋经济发展存在速度与质量不平衡、区域发展不平衡、创新驱动不充分、对外开放合作不充分、综合治理能力建设不充分等问题,推动海洋经济高质量发展的任务仍然艰巨。
坚持以习近平新时代中国特色社会主义思想为指导,深入贯彻党的十九大和十九届二中、三中、四中、五中全会精神,认真落实习近平总书记关于海洋发展的系列重要论述和对广东工作的 重要指示批示精神,立足新发展阶段,贯彻新发展理念,构建新发展格局,充分发挥海洋高质量发展战略要地作用,紧紧围绕省 委、省政府“1+1+9 ”工作部署,以高质量发展为主题,以深化供给侧结构性改革为主线,以创建自然资源高水平保护高效率利用示范省为主平台,优化海洋经济空间布局,构建现代海洋产业体系,提升海洋科技创新能力,推进海洋治理体系和治理能力现代化,全面建设海洋强省,为广东打造新发展格局战略支点,在全面建设社会主义现代化国家新征程中走在全国前列、创造新的 辉煌作出重要贡献。
坚持生态优先、绿色发展。牢固树立和践行“绿水青山就是金山银山”理念,协同推进海洋开发与保护、污染防治与生态修复,全面提升海洋资源保护水平和利用效率,积极探索海洋生态产品经济价值实现路径,推动海洋经济可持续发展,共享蓝色家园。
坚持陆海统筹、区域协调。统筹陆海空间、要素、通道和生态建设,实现陆海资源优势互补、要素合理流动。促进沿海各区域间海洋产业合理分工、协调发展,加快形成现代海洋产业集群,助力高质量构建“一核一带一区”区域发展格局。
坚持创新驱动、科技引领。集聚国内外创新资源,率先突破一批海洋领域核心技术和关键共性技术,积极促进数字技术与海洋经济深度融合,抢占世界海洋科技创新制高点。不断提升海洋科技成果转化能力,引导形成海洋新业态、新模式,构建创新型海洋经济体系。
坚持开放融通、合作共赢。持续推进粤港澳大湾区建设。加强与海南自由贸易港和北部湾经济区等区域有效合作,共建粤闽浙沿海城市群。进一步发挥海洋在对外开放中的窗口作用,拓展更高层次的国际蓝色合作,在构建新发展格局中实现更大作为。
“十四五”期间,广东力争实现以下海洋经济发展目标∶
海洋经济发展取得新成效。到2025年,海洋生产总值继续保持全国首位。海洋经济向质量效益型转变取得明显成效,建成海洋高端产业集聚、海洋科技创新引领、粤港澳大湾区海洋经济合作和海洋生态文明建设四类海洋经济高质量发展示范区 10个,打造 5个千亿级以上的海洋产业集群。
海洋科技创新实现新突破。海洋科技创新能力大幅提升,涉海高新技术企业以及涉海有效专利数量不断增长,研发经费投入逐步加大,到 2025 年,争取重点监测涉海单位研发经费投入年均增长10%。
海洋生态文明建设达到新高度。建立海洋生态保护长效机制,海洋生态环境质量明显改善,大陆自然岸线保有率、近岸海域水质优良面积达到国家要求,海洋自然保护地面积达49万公顷 。
海洋开放合作迈向新台阶。与“一带一路”沿线国家和地 区在海洋产业、科技、生态等方面合作取得突破性成果。举办10次国际海洋高端展会,新增一批国际友好港口,重点港口集装箱铁水联运量年均增长率达20%。
海洋治理效能获得新提升。海洋法律法规体系不断健全,海洋预警监测、应急救助、防灾减灾能力显著提升,海洋公共服务体系逐步完善,建设全省统一的海洋大数据中心,2个省级及以上海洋综合试验场,3个海洋科普与教育基地,3个海洋博物馆。

展望2035年,广东省将全面建成海洋强省。海洋经济综合实力跻身全球前列,建成现代海洋产业体系,成为代表我国参与全球海洋经济竞争的核心区;海洋研发投入强度、创新能力世界一流,成为国际海洋科技创新集聚区;海洋生态环境质量和资源利用效率居世界前列,建成海洋生态文明建设示范区;海洋开放合作国际领先,畅通国内大循环和联通国内国际双循环功能不断 增强,建成海洋经济合作引领区;海洋综合管理水平全方位提升,建成海洋治理体系与治理能力现代化先行区。
贯彻落实国家区域发展战略,强化“一核一带一区” 区域发展格局空间响应,推动陆海一体化发展,加快形成“一核、 两极、三带、四区”的海洋经济发展空间布局。
深入贯彻粤港澳大湾区和深圳中国特色社会主义先行示范区建设战略部署,珠三角核心区着力发挥核心引领作用,构筑双区驱动、双城联动和多点支撑格局,争创一批现代海洋城市,打造海洋经济发展引擎。
双区驱动。全力推进粤港澳大湾区建设,发挥香港-深圳、 广州-佛山、澳门-珠海强强联合引领带动作用,共同打造世界 级湾区。依托深港、广佛、珠澳极点和广深港、广珠澳科技创新走廊建设,形成具有全球影响力的国际海洋科技创新策源地。以广州南沙、深圳前海、珠海横琴为载体,共同建设高端现代海洋 产业基地。推动广州打造世界海洋创新之都,构建江海联动海洋 经济创新发展带,形成海洋科技创新和综合管理与公共服务高地。支持深圳中国特色社会主义先行示范区在海洋经济高质量发展方面先行先试,建设“蛇口-前海-海洋新城-光明” 西部海洋科技创新走廊和“盐田-大鹏-深汕”东部向海发展走廊,吸引更多国际组织和机构落户,打造全球海洋中心城市。
双城联动。加强广州、深圳重大涉海产业、基础设施、平台和政策对接,推动海洋经济协调发展。发挥广州基础创新和深圳应用创新优势,促进海洋产业链上下游深度合作,探索共建海洋工程装备、海洋电子信息、海洋生物医药产业集群,联合实施一批海洋战略性新兴产业重大工程。以广州港、深圳港引领大湾区东西两岸港口物流资源整合,携手港澳打造具有全球竞争力的国际海港枢纽,建设世界一流港口群。共建共享海洋大科学装置、 重点实验室等海洋科技基础设施和功能型平台,积极开展海洋高等教育交流合作。加强海洋领域人才激励和评价机制对接。提升入海污染物联防联控水平。
多点支撑。支持珠海、惠州、东莞、中山和江门立足本地资源、区位优势和产业基础,大力发展海洋经济,争创各具特色的 现代海洋城市。珠海加快建成珠江口西岸海洋经济高质量发展核心城市和沿海经济带高质量发展典范,推进高栏港临海先进制造业基地、综合保税区和万山海洋开发试验区建设,打造环珠澳蓝色产业带,支持开展海岛保护与开发综合试验。佛山加速推进佛山三龙湾高端创新集聚区建设,加快优势产业向海洋领域延伸,重点发展智能制造装备、新能源与节能环保装备。惠州以大亚湾、惠东为重点,集聚石化能源、新材料和高端电子信息产业,推进港产城深度融合发展,打造珠江东岸新增长极。东莞加快滨 海湾新区建设,重点发展海洋电子信息、智能制造产业。中山推动建设海洋新能源装备研发制造基地,支持神湾镇打造高端海洋 工程装备制造基地、智能海洋工程装备研发中心及海洋精密制造、新能源、新材料研发制造基地。江门以银湖湾滨海新区和广海湾经济开发区为重点,建设海工装备测试基地和特色海洋旅游目的地,打造珠江西岸新增长极和沿海经济带上的江海门户。
以汕头、湛江省域副中心建设为引领,加快打造东西两翼海洋经济发展极,统筹涉海基础设施建设、海洋产业布局和海洋生态环境保护,与粤港澳大湾区串珠成链,形成世界级沿海经济带。
以汕头为中心建设东翼海洋经济发展极。支持汕头打造海上丝绸之路重要门户和创建现代海洋城市。构建以汕头高铁站、汕头港为枢纽的“承湾启西、北联腹地”③ 综合交通运输体系。支持汕头港做大做强,加快推进汕头广澳港疏港铁路和广澳港区三期建设,提升汕头港航基础设施和集疏运能力。打造汕头海上风电创新产业园,建设粤东千万千瓦级海上风电基地。依托汕头国际海缆登陆站和卫星接收站,拓展发展海洋信息产业。加快南澳海岛旅游发展和汕头滨海旅游城市建设。
③“承湾启西、北联腹地”指对粤港澳大湾区和粤闽浙沿海城市群起承上启下交通节点枢纽作用,承接粤港澳大湾区、开启通往粤闽浙沿海城市群的交通大通道,往北拓展联通梅州、江 西等内陆地区腹地。
强化汕头的辐射带动作用,争取将大汕头湾区和大红海湾区建设成为全国重要海湾。依托汕头港打造商贸服务型国家物流枢纽,统一谋划港口、高铁站和机场的空间布局,构筑一体化交通 基础设施,推进汕潮揭组合港口群和疏港通道建设。依托汕头临港经济区、揭阳滨海新区和潮州港临港产业平台,推动东翼海洋 油气、港口物流、海上风电、海工装备等产业协作互补发展。构 建区域海洋创新体系,推动汕头大学、广东以色列理工学院加强涉海学科建设。加强海洋生态环境的共保共育,强化海洋生态环 境联防联治,形成一体化生态发展格局。加快潮州港经济开发区 建设和推进西澳港区综合开发,建成区域性港口物流中心、能源基地和临港产业基地,打造现代渔业示范区。推进揭阳粤东新城、大南海石化工业区、惠来临港产业园建设。增强汕尾沿海经 济带战略支点功能,对接揭阳石化能源产业资源,建设汕尾东海岸石化基地和新港区港口码头。积极发展滨海旅游、海洋渔业。
以湛江为中心建设西翼海洋经济发展极。支持湛江加快建设 国家海洋经济发展示范区,创建现代海洋城市。加快推进湛江港30万吨级航道改扩建工程,规划建设4万吨铁矿石码头,推动疏港铁路和公路建设,提升港航和集疏运能力,加速建成全国性综合交通枢纽。积极发展绿色石化、海工装备、钢铁、海上风电、核电等临海工业。
强化湛江的辐射带动作用,争取将大海陵湾和雷州半岛打造成为全国重要海湾。重点推进汕湛高速粤西段、广湛高铁、粤西沿海高速等项目建设,加强湛茂阳一体化城镇交通连接。以湛江空港经济区和高新技术产业开发区,茂名滨海新区、高新区、水东湾新城等为载体,推动临港产业集聚,重点发展绿色石油化工、海洋科技服务创新、先进材料、高端装备制造、海洋旅游等产业。完善海上航运网络,重点加密至东盟国家的海运航线,将湛茂港口群打造成为大西南地区出海主通道和“中国-东盟自贸 区”重要门户。加强南方海洋科学与工程广东省实验室(湛江)、茂名高新技术协同创新研究院等创新平台建设,共同构建高水平海洋科技创新服务平台。严格保护红树林等重要海洋生态空间。
支持茂名重点发展港口物流、临海石化、滨海旅游等产业,积极推进茂名港、茂名博贺临港工业区、茂名石化工业园建设,打造绿色化工和氢能产业基地、区域性港口枢纽和物流中心。增强阳江沿海经济带战略支点功能,重点推进阳江海上风电全产业链基地建设。
依托不同海域的自然条件、资源禀赋和开发潜力,由近及远、梯次开发,统筹开发海岸带、近海海域经济带和深远海海域经济带,形成各具特色的三大海洋保护开发带。
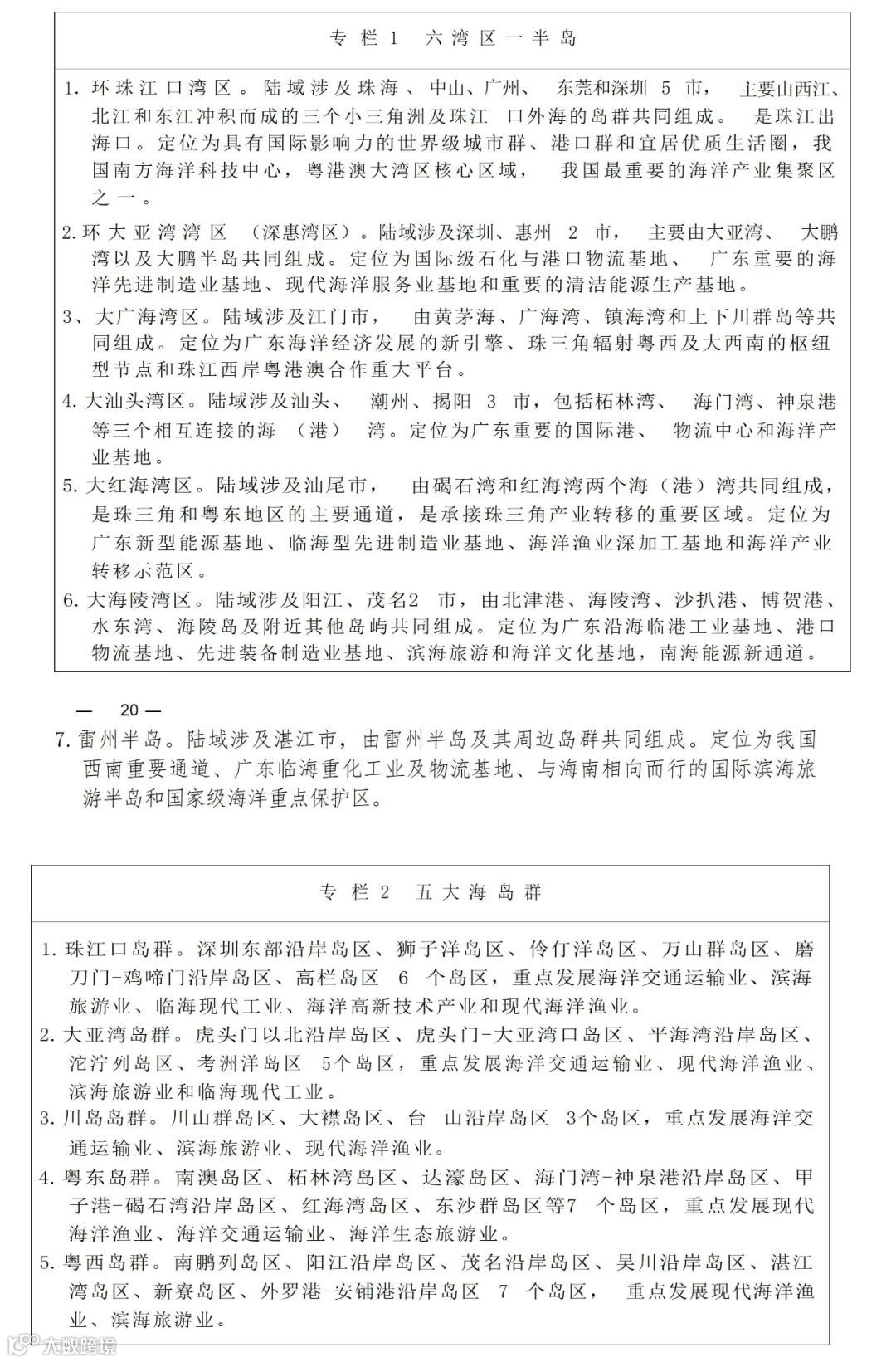
高质量保护开发海岸带。从大陆海岸线向陆 10 公里起至领海外部界线之间的带状区域(含5大海岛群)是发展海洋经济 的核心区域。以海岸线为轴,构建“一线管控、两域对接,三生协调、生态优先,多规融合、湾区发展"的海岸带保护与利 用总体格局。全面提升“六湾区一半岛”开发利用和整体保护水平,统筹陆海资源开发、产业布局、通道建设和生态环境保护,推动陆域资金、技术等生产要素转身向海下海和海洋资源产品上岸。划定海洋“两空间内部一红线”,加强海洋生态空间和 海洋开发利用空间管控。加强 “五岛群”保护利用,实施分区、分类、精细化管理,开展海岛保护与开发综合试验。优化开发有居民海岛,加强基础设施建设,改善人居环境。规范无居民海岛开发利用,严格保护特殊用途海岛。

优化开发近海海域空间。领海外部界线至-500 米等深线间的区域是实施海洋经济综合开发的重要区域。重点发展现代海洋渔业、海洋旅游、海洋油气、海洋交通运输等产业。优化近海绿色养殖布局,强化水产养殖环境监督管理,加快海洋牧场建设。努力构建以典型珍稀动植物为重点的天然生态保护带,增强维持近海海域水动力稳定、生物多样性的生态保障能力。加大海洋矿产和珠江口盆地油气资源勘探和开采力度。积极发展海上风电、波浪能、潮汐能等清洁能源。完善深水航道安全监管,保障深水航道航行安全。
积极拓展深远海开发空间。-500 米等深线以深的区域是实施海洋经济综合开发的重要拓展区域。大力发展深海技术,加大深海油气、矿产、天然气水合物等资源勘探开发力度,积极发展深水渔业。推进深远海领域国际交流合作,加强海洋环境问题研究,积极参与管辖海域外生物多样性保护活动。
以各类园区、开发区为载体,以产业链条为牵引,集聚海洋产业资源,建设四类海洋经济高质量发展示范区,发挥示范带动作用,开创高质量发展新局面。
海洋高端产业集聚示范区。围绕临海绿色石化、海洋高端装 备制造、海上风电、海洋电子信息、海洋生物医药等产业,打造 2-3个海洋高端产业集聚示范区。重点示范海洋产业结构优化 升级、产业链协同发展、涉海投融资体制机制创新等内容,形成一批世界一流的企业、国内领先的品牌和行业标准。
海洋科技创新引领示范区。面向南海,围绕深海探测、深远海资源开发利用、陆地空天技术下海等前沿领域,以深港、广佛、珠澳极点和广深港、广珠澳科技创新走廊上的园区、高新技术开发区等为载体,建设 2-3个海洋科技创新引领示范区。重点示范海洋核心技术、关键共性技术和先导性技术攻关突破,以及海洋知识产权交易、科技成果转化和产业化等内容。
粤港澳大湾区海洋经济合作示范区。围绕港口航运、涉海金融、海洋高端旅游、海洋生物医药等领域,以广州南沙粤港澳全面合作示范区、深圳前海深港现代服务业合作区、珠海横琴粤澳深度合作区等为载体,建设 2-3个粤港澳大湾区海洋经济合作示范区。重点示范海洋领域市场准入、标准认定、产权保护、政务服务、人才引入等方面的规则衔接和机制对接。
海洋生态文明建设示范区。围绕重要河口生态系统及生物多样性保护修复、重要海湾生态系统保护修复、重要海岛生态系统保护修复等领域,建设 2-3个海洋生态文明建设示范区。重点示范海岸带空间管控、海域海岛精细化管理、滨海湿地保护修 复、红树林种植修复、生态海堤建设等内容。
紧紧围绕海洋经济高质量发展,发挥区位与资源禀赋优势,以打造海洋产业集群为抓手,构建具有国际竞争力的现代海洋产业体系,构筑广东产业体系新支柱。
培育战略性、先导性产业,不断突破关键技术,增强产业链供应链自主可控能力,引导产业集中布局、集聚发展,抢占未来 产业发展先机。
打造海上风电产业集群。推动海上风电项目规模化开发,基本建成已规划近海浅水区项目,推动省管海域近海深水区项目开工建设,争取粤东千万千瓦级海上风电基地纳入国家相关规划并推动基地项目开工建设。强化省统筹工作力度,重点统筹做好项目前期工作、场址资源划分及配置、发展与安全,以及海上集中送出、登陆点和陆上送出通道、送出模式等。支持海洋资源综合开发利用,推动海上风电项目开发与海洋牧场、海上制氢、观光 旅游、海洋综合试验场等相结合,力争到2025年底累计建成投 产装机容量达到1800 万千瓦;推动海上风电产业集群发展,加快建设阳江、粤东海上风电产业基地,力争到 2025年全省风电整机制造年产能达到 900 台(套)。推动技术进步和成本下降,以龙头企业为引领,重点开展低风速、大容量、抗台风、防盐雾风电机组研发制造,加快漂浮式风机基础、柔性直流送出等关键技术转化运用。进一步完善海上风电产业链,重点引进或鼓励收购新型材料、主轴承、齿轮箱、海上升压站、施工船机运维设备等产业链企业,补齐产业链供应链短板。提前谋划海上风电运维 产业发展,重点在阳江、揭阳、汕尾等地布局建设海上运维基地,同时鼓励支持风电研发设计、装备制造、风电施工及运维企 业加强合作,通过组建专业运维机构或委托开展社会第三方专业运维,推行运维服务专业化。

打造海洋工程装备制造产业集群。增强高端海工装备研发、设计和建造能力,加快向中高端海工产品和项目总承包转型,加快形成产值超千亿元海洋工程装备制造产业集群。突破多功能潜水器、深海传感器、深海矿产资源探测、海上智能集群探测系统、海洋智能监测等关键技术,支持新技术、新材料在海洋装备 领域的示范应用。促进产品结构优化调整,重点发展综合物探船、油气管道铺设船、海上油气储运设施、海洋钻采设备等深海油气资源勘探开发装备,加快发展应用于海上风电场建设与运维、深远海大型养殖、深远海采矿、海水淡化、海上旅游休闲等场景的新型海洋工程装备。培育具备国际竞争力的行业领军海工企业,推进海工自主品牌产品开发和产业化。推动高端海洋装备 核心配套产业国产化,发展海洋装备安全保障和智能运维技术。支持海工专业软件、特殊材料、高可靠元器件、极端环境适用和 智能控制等“卡脖子”技术与装备的攻关与进口替代。

加速发展海洋药物与生物制品业。发展具有自主知识产权的海洋生物技术,重点开展海洋生物基因、功能性食品、生物活性物质、疫苗和海洋创新药物等关键技术攻关。鼓励开发海洋高端生物制品和海洋保健品、海洋食品,支持替代进口的海洋药物技术和产品。加快培育海洋生物医药龙头企业。完善生物医药产业研发、中试、检测检验、应用、生产及反馈链条,重点搭建海洋生物医药产业中试服务平台,推动海洋生物医药成果加快落地。鼓励开展海洋生物医药生产工艺技术研究,打造创业创新基地示范中心。

加快推进天然气水合物产业化进程。筹建天然气水合物勘查开发国家工程研究中心,建设广州海洋地质调查局深海科技创新中心基地。加快天然气水合物钻采船(大洋钻探船)及码头、岩心库建设。设立天然气水合物资源勘查开发示范基地,协助开展先导试验区天然气水合物矿体储量勘测调查。加强天然气水合物基础理论和开采关键技术研究,推进天然气水合物开采装备的研发、制造,配套发展相关服务,加快推进天然气水合物商业化开采进程。


开展海洋可再生能源示范利用。开展海洋能精细化调查与评估。支持海洋潮汐能、潮流能、波浪能、温差能、盐差能、海水制氢等海洋可再生能源示范利用,孵化海洋能开发、装备制造及 测试服务企业。重点加强波浪能、温差能技术研发和产业化,引导研发、设计、示范、测试、施工、运维等上下游企业集聚发展。开展多种能源集成的海上“能源岛”建设,打造多能互补供电系统和示范电站。

培育发展海洋新材料制造业。提升传统海洋材料性能,开发满足海洋环境使用的资源节约、环境友好、高性能和功能化新型材料。聚焦海洋防腐、海洋防污、深海浮力、军事隐身、海洋膜、海洋金属钛合金、船舶及海洋工程用钢、高性能海工混凝土等方面,重点开发和研制海底通讯、海洋船舶及海洋工程防护、海洋环境污染处理及海洋特殊材料等。创新发展海洋钛合金全链条技术体系,推动钛金属提取、型材加工、部件成形、表面制造以及耐腐蚀基础理论和服役安全应用等技术全面发展。
积极发展海水综合利用业。重点发展海水淡化、海水冷却等核心技术,推动海水综合利用材料与成套设备研发和产业化。在海岛和沿海缺水地区布局海水淡化工程,支持南澳岛、万山群岛、川岛、东海岛等开展海水淡化与综合利用示范。支持海洋船舶、平台配套加装海水淡化装置。加强军民融合海水淡化基础设施建设。引导临海企业使用海水作为工业冷却水,推动海水冷却循环技术在沿海电力、化工、石化、核电等高用水行业的规模化应用。
推动生产性服务业向专业化和价值链高端延伸,生活性服务业向高品质和多样化升级,着力提高服务效率和服务品质,提升海洋服务业发展水平。
打造海洋旅游产业集群。加快“海洋-海岛-海岸”旅游立体开发,形成产值超千亿元的海洋旅游产业集群。建设富有文化底蕴的世界级滨海旅游景区和度假区。建设滨海旅游公路、千里观海长廊和滨海特色风情小镇。对标全球一流海岛旅游目的地,加强海岛资源禀赋及文化内涵挖掘,鼓励社会资本参与海岛旅游 项目开发与保护,积极发展“跨岛游”。探索横琴岛、万山群岛国际休闲旅游岛开发新模式,打造具有全球知名度的海岛旅游品牌。建设粤港澳大湾区国际邮轮母港群,完善邮轮旅游产业链和产品供给体系。积极举办冲浪、海潜、帆船运动等海洋竞技赛事,完善海洋旅游、休闲、竞技活动产业配套。加强滨海旅游配套基 础设施建设,提升餐饮、住宿、游览、购物和娱乐等服务能力。

加快发展蓝色金融产业。鼓励有条件的银行业金融机构设立海洋金融事业部,开展海域、无居民海岛使用权和在建船舶、远洋船舶等抵押贷款、质押贷款。推动设立国际海洋开发银行,积极争取以深圳前海为中心创建“中国蓝色金融改革试验区”。对接深交所和上交所南方中心等资本交易平台,支持涉海企业在境 内外多层次资本市场上市、发行债务融资,引导吸引各类资本加 大对涉海企业股权投资。探索开发期权期货、排污权交易等海洋相关金融产品。鼓励发展海工装备和船舶融资租赁,扶持涉海融资租赁公司做大做强。加快发展航运、滨海旅游、海洋环境、海外投资等保险业务。提高海洋信息、咨询等专业服务水平,鼓励 发展海洋经济类证券指数等产品。
促进航运专业服务业发展。围绕广州、深圳国际航运枢纽建设,积极推动航运金融、航运保险、航运交易、航运经纪、海事仲裁、航运资讯与咨询、航运研究与教育培训、航运文化创意与传播等发展,提升现代航运服务国际影响力与核心竞争力。探索建设国际船舶登记中心,完善启运港退税、中转集拼相关政策,推进中资“方便旗” 船舶沿海捎带业务发展和多种类型中转业务,建设国际中转港。支持前海深港现代服务业合作区加快建设 现代海洋服务业集聚区,实行更加开放的国际船舶登记检验制度,逐步放开船舶法定检验、入级检验业务。积极吸引国际知名船级社在广州、深圳、珠海等地设立地区总部或分支机构,在大湾区扩大业务范围。拓展现代航运服务业产业链,提升全球航运资源配置能力,全力打造世界级海运船队。积极谋划国际海事法院、海事仲裁院等海洋法律服务专业机构落户广东,拓展国际航运仲裁服务,提高国际航运领域话语权。
深化供给侧结构性改革,推进产业结构优化及产品智能化发展,加快补链强链延链,推动产业集群化发展,做强海洋竞争优势产业。
打造海洋油气化工产业集群。坚持绿色高端发展,推进央地合作开发南海油气资源,加快形成产值超千亿元的海洋油气化工产业集群。在深圳、湛江建设海洋油气资源开发与服务综合保障基地。加快沿海 LNG接收站基础设施建设。吸引国际大型油服企业在广东设立区域总部。打造以广州、惠州、湛江、茂名和揭阳等为核心的沿海石化产业带,形成“一带、两翼、五基地、多园区协同发展"特色产业布局。加快巴斯夫(广东)新型一 体化、埃克森美孚惠州乙烯一期、中海壳牌惠州三期乙烯等重大石化项目建设。鼓励支持优势企业加大兼并重组、跨国并购力度,培育具有国际竞争力的行业龙头企业,带动形成一批特色骨干企业。大力发展中下游产品特别是高端化学品,延伸石化产业链。提升产业创新能力,实施质量品牌建设工程,打造一批品牌响、质量优、效益高的石化产品。


打造海洋船舶工业产业集群。全面推进船舶工业结构优化升级,提升高技术船舶研发制造能力,加快形成海洋船舶工业产业集群。加速推进散货船、油船、集装箱船等三大主流船型优化升级。创新发展智能船舶,加强智能系统总体设计,重点突破智能感知、探测、航行、检测系统等关键技术。推动碳达峰、碳中和关键技术在高技术船舶领域的研发及应用,加快培育碳储运船 舶、海上碳封存装置研发设计和制造能力。提升中小型内河及近 海船艇研发、设计和制造的智能化绿色化水平,加快无人船艇技术研发。提升船用低速机、船舶电力推进系统、压载水处理系统、绿色清洁能源动力系统等关键配套设备和系统配套能力。引导船舶制造及配套企业淘汰低端无效产能,实施并购重组、强强联合。加快大湾区游轮谱系化研发设计,促进智能运维和绿色环 保技术在大湾区游轮领域的应用,推动新材料、新工艺在高端客滚船、豪华邮轮等高技术船舶的示范应用。大力开拓游艇中端市场,提升游艇设计研发能力,建设集游艇销售、展览展示、游艇体验、物流仓储、商务洽谈、技术服务等功能于一体的交易中心。

提升海洋交通运输综合竞争能力。增强广州、深圳国际航运枢纽竞争力,以汕头港、湛江港为核心推进粤东、粤西港口资源 整合优化,推动形成全省港口协同发展格局,携手港澳共建世界一流港口群。加快与互联网、物联网、大数据等现代信息技术融 合发展,建设智慧港口。大力推广应用清洁能源,积极推进港口岸电设施建设、使用,提高港口岸电设施覆盖率。加快液化天然 气( LNG)加注码头建设。统筹推进沿海主要港口疏港铁路和出海航道建设,积极对接西部陆海新通道,构建通江达海、连内接外、畅通有效的陆海运输网络。

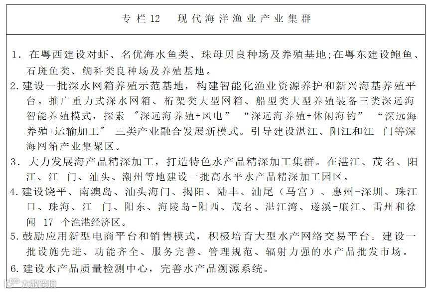
打造现代海洋渔业产业集群。高质量建设“粤海粮仓”,布局珠三角沿海和粤东粤西两翼深水网箱产业集聚区、海洋牧场示 范区建设,加快形成产值超千亿元的海洋渔业产业集群。聚焦种业“卡脖子”关键问题,实施“粤种强芯”工程,实现建设水产种业强省目标。持续推进深水网箱养殖,以抗风浪网箱养殖为纽带形成深水网箱制造、安置、苗种繁育、大规格鱼种培育、成鱼养殖、饲料营养、设施配套等环节的产业链条,实现规模化、集约化、产业化经营。支持建设一批深水网箱养殖基地、现代化海洋牧场、水产特色养殖示范基地、休闲渔业示范基地等,重点建设海洋牧场14 个。加快饶平、徐闻等17个渔港经济区建设,完善渔港配套设施。规范有序发展远洋渔业,统筹远洋捕捞作业区开发与海外综合性基地建设,加快深圳国家远洋渔业基地 (国际金枪鱼交易中心)项目建设。培育若干渔业龙头企业和一批渔业产品知名品牌,大力发展海产品精深加工,延伸海洋渔业产业链条,提高海产品附加值。完善水产品冷链物流体系,提升专业水产品检验检疫水平。

围绕海洋领域数字产业化和产业数字化发展,巩固提升海洋信息产业发展优势,加强信息化智慧化赋能,推进现代信息技术 同海洋产业的深度融合。
推动海洋信息产业发展壮大。支持大型电子信息企业向海洋领域拓展,推动高端海洋电子装备国产化。加快船舰智能终端、船用导航雷达、船舶海工电子设备及系统的研制与开发,重点研 发基于高通量卫星、低轨卫星、天通卫星和北斗卫星导航系统的 船舶通信导航设备。推动服务于航行保障、海上搜救、环境监测、生态调节、资源管理的海上新型基础设施建设,支持海底数 据中心关键核心技术突破,有序引导广州、深圳、珠海、汕头和 惠州等地在海底布放高能耗数据中心。深入推进粤港澳大湾区 "智慧海洋”工程。开展海洋数据资产化研究,探索数据资产化 标准体系建设,开发和挖掘海洋信息咨询、海洋目标监测、海洋资源开发、渔场渔情预报、海洋防灾减灾、航运保障、海洋生态环境保护等海洋大数据应用服务。

加快现代数字技术与海洋产业深度融合。以海洋制造业为重点,加快物联网、大数据、虚拟仿真、系统协同、人工智能等技术的应用。提升海洋工程装备电子设备的研发制造能力。打造 “智慧+海洋产业”,建设智慧港口、智慧航运、智慧渔业和智慧旅游等,加速海洋产业数字化发展。强化企业数字化技术改造,全面提升传统制造方式自动化、网络化和智能化水平。
发挥科技创新在海洋经济高质量发展中的引领作用,打好关键核心技术攻坚战,努力突破制约海洋经济发展的科技瓶颈,率先形成海洋经济创新体系和发展模式,为海洋强省建设提供强劲动能。
瞄准海洋科技发展前沿,聚焦广东发展需求,提升源头创新供给能力,强化涉海重大创新平台和基础设施布局建设,服务保 障南海资源保护开发。
增强海洋基础研究能力。深入开展海洋气象学、物理海洋学、海洋化学、海洋生物学、海洋地质学等基础科学研究。围绕南海开发保护需求,聚焦海洋空间利用、生物技术、生命健康、天然气水合物、深海矿产资源勘探开发等科技前沿,实施一批具有前瞻性、战略性的重大海洋科技项目,在若干重要领域跻身世界先进行列。进一步加强海洋基础调查、海洋空间资源承载能力、海洋生态修复技术、空天地海通信技术等领域研究,强化支撑管理决策咨询能力。积极参与深海和极地关键技术与装备、海洋环境安全保障与岛礁可持续发展等国家重点研发计划。
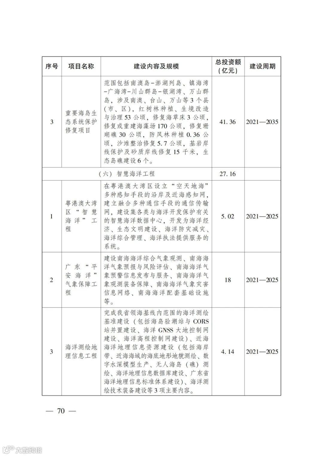
加快海洋科研基础设施建设。围绕大湾区建设综合性国家科学中心,合理有序布局海洋重大科技基础设施,推进天然气水合物钻采船(大洋钻探船)、海底科学观测网南海子网、冷泉生态系统、极端海洋科考设施等建设,打造重大科技基础设施群。争取省部合作共建国家深海科考中心,推动国家技术标准创新基地海洋领域子基地建设。依据海洋气候、生态系统特征及区域代表性,争取国家在我省岛屿和岛礁等布局建设海洋生态系统国家野 外科学观测研究站。
构建高水平多层次海洋实验室体系。争取在海洋科学领域新建国家重点实验室,继续推进热带海洋环境国家重点实验室建设,培育建设企业类国家重点实验室及省部共建国家重点实验室。加快推进南方海洋科学与工程广东省实验室建设,打造海洋科技创新国家实验室预备队。充分发挥港澳海洋科技和产业优势,建设一批粤港澳联合实验室。
加强海洋技术创新平台建设。支持建设中科院南海生态环境工程创新研究院、广东智能无人系统研究院等一批前沿科学交叉 研究和高水平海洋科研机构。支持工程(技术)研究中心和企业技术中心等海洋创新平台建设。以政府为主导,联合涉海科研院所、高校和其他单位,成立广东省一体化海洋信息服务平台或 联盟,加强海洋信息的获取、集成、应用和共享。

充分发挥企业在技术创新中的主体作用,聚焦海洋核心装备制造和关键技术研发,强化产业链协同创新,提升涉海企业技术创新整体效能。
突破海洋产业关键核心技术和装备。强化国家地方协同,积 极探索社会主义市场经济条件下关键核心技术攻关新型举国体制 “广东路径”,以企业为主导、市场为导向,综合多学科、多主体、多层级力量,协同开展关键核心技术攻关及关联基础和应用 基础研究,推动海洋领域“卡脖子”问题成体系解决,切实保障产业链安全。继续实施“海洋高端装备制造及资源保护与利 用”重点研发计划,提升核心技术装备国产化率。
提升涉海企业技术创新能力。推动产业链上中下游、大中小微海洋企业融通创新,促进产业链再造和价值链提升。鼓励龙头企业牵头组建创新联合体,承担海洋领域国家重大科技项目。培育一批核心技术能力突出、集成创新能力强的创新型领军涉海企业。培育创新型民营企业,支持民营骨干企业承担国家及省、市重大和重点海洋科技攻关项目。遴选一批高成长涉海中小企业, 在政策服务方面给予重点支持,推动成为细分行业领域的“专精特新”企业。发挥企业家在科技攻关方向、技术路线确定、发展模式创新、商业模式创新中的引领作用,鼓励企业家积极探索和开展创新活动。
实施更加开放的人才政策,面向全球引才聚才,优化人才培育和发展环境,强化人才支撑,打造海洋科技创新人才高地。
强化海洋科技人才引育。实施海洋人才发展计划,制订海洋 "高精尖缺”人才引进目录。按照“领军人才+产业项目+涉海企 业”模式,积极组建海内外海洋产业领军人才团队,加快培养和引进海洋技术方面帅才型领军人才。建设海洋领域院士工作站、博士工作站、博士后工作站、博士后创新实践基地,大力聚集海洋高端人才。放宽外籍高层次海洋人才来粤工作条件限制, 创新人才引进服务机制。
创新人才教育培养模式。支持深圳加快组建高水平海洋大学,设立中国海洋大学深圳研究院、哈尔滨工程大学深圳海洋研究院。支持省内高校增设涉海专业与学科,推动中山大学、广东海洋大学和南方科技大学等高校加快建设优势特色海洋学科,加快推进广州交通大学建设。加强高校海洋学科专业、类型、层次与区域海洋产业发展的动态协同,培养高水平复合型海洋技术人 才。大力发展海洋技术职业教育和非学历教育,鼓励校企合作设立海洋技术学院或产业研究院。依托地方和企业构建实习实训平台,探索产教融合途径,建立海洋技术类人才储备库。
强化海洋科技创新政策支持和服务体系建设,持续优化科技成果转移转化制度环境,营造良好海洋科技创新氛围。
加大海洋科技创新扶持力度。强化财政、税收、金融等政策支持,促进海洋技术、人才、资金等各类创新要素向涉海企业集聚。鼓励海洋领域研发资助专项向企业倾斜,支持海洋电子信息、海上风电、海洋生物、海工装备、天然气水合物、海洋公共服务等海洋六大产业产品研发、技术改造和技术攻关等。完善 “众创空间-孵化器-加速器-产业园”全链条孵化育成体系。大力支持各类技术创新中介服务机构的发展,形成规模化、社会化、网络化的技术创新服务体系。发挥海洋创新联盟桥梁纽带作用,加强行业共性关键技术研发和推广应用,为联盟成员企业提供订单式海洋技术服务。
加速海洋科技成果转化。促进海洋创新链和产业链精准对接,加快科研成果从样品到产品再到商品的转化。推动一批短中期见效、有力带动产业结构优化升级的重大涉海科技成果转化应用。充分利用中国海洋经济博览会、中国国际高新技术成果交易会等平台,推动海洋知识产权和科技成果产权交易。强化海洋科 技成果转移转化市场化服务,完善海洋科技成果转化金融服务体 系,扶持培育涉海中介服务机构和专业化技术交易平台。
坚持绿水青山就是金山银山理念,加快推进海洋整体保护、系统修复和综合治理,提升海洋资源节约集约利用水平,探索海洋生态产品价值实现机制,积极参与碳达峰、碳中和行动,促进海洋经济全面绿色低碳转型,推进人与自然和谐共生的现代化。
构建以海岸带、海岛链和自然保护地为支撑的海洋生态安全格局,加强海洋物种和生境保护,实施海洋生态修复重大工程,强化陆源污染物入海控制,大力提升海洋生态系统质量和稳定性。
整体保护海洋生态环境。严格实施海洋生态红线管控制度,守住自然生态安全边界。构建以国家公园为主体的自然保护地体系,优化整合以珍稀物种、典型海洋生态系统为代表的自然保护地,保护野生动物及其重要栖息地,保护、恢复和改善野生动物 生存环境。推进珠三角地区水鸟生态廊道建设,加大对产卵场、索饵场、越冬场、洄游通道等重要渔业水域的保护力度,筑牢沿 海珍稀物种生态廊道和生物多样性保护网络。重点推动入海河口、海湾、滨海湿地与红树林、珊瑚礁、海草床等多种典型海洋 生态类型的系统保护,促进海洋生物资源恢复和生物多样性保护。健全海洋生态环境监测网络,建设海岸带生态环境感知物联网,提升海洋环境监测能力,加强对近岸重要海洋功能区、严重污染海域、环境质量退化海域、环境敏感海域关键指标的监测。

系统修复海洋生态环境。持续开展“蓝色海湾” 综合整治行动,加强生态环境修复效果监测评估。重点实施海岸线整治修复、魅力沙滩打造、海堤生态化、滨海湿地恢复以及美丽海湾建设等“五大工程”。推进重要河口、海湾、海岛等生态系统保护修复,开展海洋珍稀濒危物种典型生境保护修复、生态灾害防治、防护林体系建设等。通过探索赋予一定期限的自然资源产权等激励政策,鼓励社会资本进入生态修复领域。大力发展海洋生态产业,做大做强海洋环境监测及海洋生态修复工程设计、施工和维护等产业。
综合治理海洋污染。建立“流域+沿海+海域”协同的海洋 环境综合治理体系。加强陆源入海污染控制,严格规范入海排污口设置的备案管理,逐步将入河入海排污口、海洋污染源等纳入排污许可管理,对重点入海排污口进行分类管控。开展入海河流环境整治行动,强化工业污水、生活污水和农业面源污染治理,控制和削减污染物排海总量,改善海域水环境质量。加强船舶、港口、海水养殖等污染治理。严格管控废弃物海上倾倒,实施海漂垃圾和海洋微塑料源头治理。加强沿海地区、入海河流流域、河口、近岸及海湾(湾区)生态环境目标、政策标准衔接,实施区域流域海域污染防治和生态保护修复的责任衔接、协调联动 和统一监管。
建立健全海洋资源资产产权管理制度,提升海洋资源市场化配置水平,推进海洋资源全面节约、循环利用,全面提升海洋资 源利用效率。
加强海洋资源调查评价和确权登记。建设统一的海洋资源调查监测与应用体系,开展海洋资源基础调查、专项调查和动态监测。组织实施海洋生态产品基础信息调查,摸清各类生态产品数量、质量等底数,形成生态产品目录清单。建立海洋生态产品动态监测制度,及时跟踪掌握生态产品数量分布、质量等级、功能特点、权益归属、保护和开发利用情况等信息。有序推进海洋资源确权登记,清晰界定海洋资源资产产权主体,划清所有权和使用权边界。丰富海洋资源资产使用权类型,合理界定出让、转让、出租、抵押、入股等权责归属。
持续推进海洋资源科学配置。发挥市场在资源配置中的决定性作用,建立和培育海洋资源产权交易市场,完善全民所有海洋资源资产出让、租赁、作价出资政策。健全海砂、无居民海岛和养殖用海等海洋资源使用权招拍挂制度。建立涵盖海洋资源资产 等在内的全省自然资源统一交易平台,链接供需信息,完善资格认定、价值评估、信用赋予、交易鉴证等服务。更好地发挥政府 作用,健全市场监测监管和调控机制,推进海洋资源市场健康有序发展。基于陆海统筹编制出台国土空间规划、海岸带综合保护与利用规划,强化海洋国土空间用途管制,规范海洋资源开发与保护秩序。除国家重大项目外,全面禁止新增围填海。
节约集约利用海洋资源。推进港口转型升级、临港产业聚集,推动港产城融合发展。从严控制项目用海规模和占用岸线长度。实施海洋资源差别化有偿使用,通过价格杠杆约束粗放利用,激励节约集约使用海洋资源。推行海域空间立体开发和混合利用,探索海上风电、深水养殖、海上娱乐、海底管线、海底隧道及其他海底设施分层用海。盘活利用低效闲置的港口岸线、海域海岛资源,探索建立闲置用海调查与收储制度,定期开展闲置用海调查,引导建立优胜劣汰的市场化退出机制。
促进海洋资源循环利用。推进海洋关联企业合作,不断拓展和延伸产业链条,提高海洋资源的综合利用水平。大力发展和创新海洋循环产业,构建形成港口海运-临港石化-冶炼产业、海 洋渔业-滨海旅游业等生态产业链闭环,在海洋产业内部开发新的价值创造环节,将上游企业加工形成的排放物变为下游企业加工制造环节的原材料,实现产业内循环。探索发电、海水制盐、海洋化工等海洋产业循环发展模式。发展废船拆解、废钢回收、废钢分拣加工、钢铁冶炼、高端钢材轧制到船舶制造全流程的循环经济产业链。加快涉海产业园区生态化改造,构建区域产业生态链,创新园区绿色闭环网络体系。
围绕解决海洋生态产品“难度量、难抵押、难交易、难变现”等问题,建立保护海洋生态环境的利益导向机制,推进生态优势转化为经济优势。
探索开展海洋生态产品价值核算。综合考虑海洋生态产品类型、保护开发成本和市场需求等,开展以海洋生态产品实物量为重点的生态价值核算,逐步建立海洋生态产品价值核算体系。推动海洋生态产品价值核算结果的应用,探索将核算结果作为生态保护补偿、生态损害赔偿、绩效考核评估等工作的重要参考。
探索海洋生态产品经济价值实现机制。推进海洋生态产品价值实现机制试点。推动海洋生态资源权益市场化交易,探索建立海岸线占补、蓝色碳汇交易等产权指标交易市场。鼓励金融机构加大对海洋生态产品经营开发主体中长期贷款支持力度,探索海洋生态产品证券化路径和模式。培养新型的生态产业化经营主体 。
探索培育蓝色碳汇产业。落实国家碳达峰、碳中和部署,深入开展海洋碳汇研究,鼓励开展蓝碳标准体系、海洋碳汇核算系统的理论方法和碳汇计量相关技术方法及标准研究。建设可持续性海洋牧场等重要海岸带生态系统,发挥浮游植物、藻类和贝类等生物的固碳功能,试点研究生态渔业的固碳机制和增汇模式,开展海水贝藻类养殖区碳中和示范应用。把蓝碳作为支持沿海可持续发展的重要途径,带动海洋生态修复、生态旅游、生态养殖、蓝碳技术服务和蓝碳交易等海洋经济新业态发展。吸引社会资金投入红树林保护修复,推动海洋碳汇经济发展。

第七章 加强海洋经济开放合作
充分发挥海洋在对外开放中的门户作用,主动融入国内国际双循环,在海洋领域实施更大范围、更宽领域、更深层次的对外开放,积极参与全球治理,建设向海开放高地。
发挥比较优势,在涉海基础设施、海洋科技、海洋产业、海洋生态保护等方面密切合作,积极促进粤港澳海洋经济深度融合。
强化粤港澳海洋基础设施互联互通。加快推进深中通道、黄茅海跨海通道、狮子洋通道、莲花山通道等规划建设,打造珠江口世界级跨江通道群,推动珠江口东西两岸融合发展。完善粤港澳大湾区港口基础设施,建设 多式联运的集疏运网络,增强广州、深圳国际航运综合服务功能,与香港形成互惠共赢、优势互补的港口、航运、物流和配套服务体系,共同推动粤港澳大湾区 世界级港口群建设。加快建设大湾区通往东西两翼的沿海高快速铁路“双通道”建设,强化海港、空港和陆路交通枢纽集散、中转等功能,积极拓展海洋经济发展腹地。
促进粤港澳海洋科技创新协同。充分发挥港澳海洋科技优 势,依托广州创新合作区、前海深港现代服务业合作区、深港科 技创新合作区深圳园区、横琴粤澳深度合作区等,集聚高水平创新资源,深化粤港澳海洋领域科技创新合作。联合港澳高等院校、科研机构、工程中心等,共建海洋科技创新平台,推动港澳 地区国家重点实验室在粤设立分支机构。合作开展海洋生物医药、海洋污染、深海资源勘探开发和海洋防灾减灾等领域关键核心技术攻关,建设科技成果中试熟化基地、国际先进科技创新规则试验区和粤港澳大湾区中试转化集聚区。建设粤港澳青年创新创业示范基地,推动湾区内涉海人才流动资质互认。
深化粤港澳海洋产业合作。在 CEPA框架下,推动粤港澳涉 海投融资、人员货物通关、涉海行业标准等方面规则对接。加强粤港澳航运服务合作,鼓励共建航运服务专业机构,大力发展航运支付结算、融资租赁、航运保险、会计审计及法律服务等专业服务。加强粤港澳海洋金融合作,探索在境内外发行企业海洋开发债券,鼓励产业(股权)投资基金投资海洋综合开发企业和 项目。发挥香港国际金融中心作用,为广东涉海企业“走出去” 提供投融资和咨询等服务。支持澳门打造中国-葡语国家金融服务平台,承接中国与葡语国家涉海金融合作服务,探索建设澳门-珠海跨境金融合作示范区。加强粤港澳滨海旅游合作,推广 "一程多站"和粤港澳游艇自由行试点政策,支持开通香港-深 圳-惠州-汕尾等一批海上旅游航线,积极发展粤港澳“跨岛游”。加强粤港澳海洋文化事业合作,联合举办海洋文化论坛、海洋科技成果交流展示会等。
加强海洋生态环境合作共治。实施滨海湿地跨境联合保护,加强海洋污染联合管控与海洋生态环境联合监测,共建美丽海湾。开展海洋防灾减灾联防联治,制定统一的海洋观测数据标准,推进现有海洋观测站点基准联测,建立海洋观测预报数据共享和灾害预警联合会商机制,共同提升粤港澳海洋防灾减灾水平。加强与香港、澳门在应对海平面上升与气候变化等国际热点问题的合作。
加强与海南、广西、福建等周边省区的合作交流,强化海洋基础设施互联互通,推进生产要素自由流动,促进泛珠三角区域 海洋经济协调联动发展。
推动与海南自贸港联动融合发展。推动广州港与海南港在产业协同、资源共享、技术创新、互联互通等方面的合作,实现 “港港联运”。深化湛江港与海南港口的战略合作,继续推进琼州海峡港航一体化。加快琼州海峡经济带建设,强化海洋交通运输、海洋旅游、海洋生物制药、海洋能源开发、海工装备制造、海洋公共服务等产业合作。研究与海南在徐闻共建产业合作园区,打造海南加工制造业和现代服务业重点延伸区和扩散地。
协同北部湾经济区打造陆海双向经济通道。以珠江-西江经济带、西部陆海新通道建设为契机,加大与北部湾海洋产业对接,重点推进在钢铁石化、生物医药、滨海旅游、特色海产品加工等领域深度合作。与北部湾经济区共同开拓东南亚市场,积极探索建设中国-东盟海洋合作区。支持湛江打造西部陆海新通道主出海口,探索构建对接西南腹地省区物流运输和交流合作平台,优化共商共建共享机制,与重庆、成都、南宁等地共同打造现代化物流枢纽体系。
携手闽浙沿海城市打造粤港澳大湾区辐射延伸区。统筹陆海交通基础设施建设,加强港口资源整合,携手共建粤闽浙沿海城市群和“21世纪海上丝绸之路” 支点。重点推进粤闽海洋产业合作,积极开展海洋生物技术研发、中试和成果转化,支持建设海洋科技企业孵化器;建立现代渔业科技创新联盟,提升水产品精深加工、渔业人工育苗育种等方面自主创新能力,共建海产品食品检验检测平台;推动汕头、潮州等与厦门、泉州、漳州等组建滨海旅游城市联盟,加强在特色旅游、文化创意等方面合作,共同开发海洋文化精品旅游线路。
践行海洋命运共同体理念,充分发挥广东在构建新发展格局中的战略支点作用,打造南海开发保障基地,强化与海上丝绸之路沿线国家和地区的合作,深度参与全球海洋治理。
积极拓展全面开放蓝色空间。巩固拓展国际蓝色经济伙伴关系,积极推动次区域合作拓展深化,打造蓝色经济合作新亮点。充分利用区域全面经济伙伴关系协定( RCEP)等自由贸易协定 优惠条款,开拓蓝色合作新空间。鼓励广东涉海企业走出去,积极参与沿线国家海洋产业园区建设。加强与国外重要港口物流合作,拓展国际航线网络,共建友好港口、临港物流园区。支持涉 海企业在印尼、马来西亚等东盟国家建立一批以海水养殖、远洋渔业加工、新能源与可再生能源、海洋生物制药、海洋工程技术、环保产业和海洋旅游等领域为重点的海洋经济示范区、海洋科技合作园。加强与太平洋岛国蓝色合作,协助太平洋岛国渔业升级,建设一批集生产、冷藏加工、远洋渔船补给和服务保障平台等于一体的远洋渔业多功能综合服务基地。逐步拓展欧美国家 航线,打通连接国际物流大通道,加快与欧盟开展海洋科技、海上清洁能源、海洋生态环保等蓝色经济合作,高标准建设中欧蓝色产业园。推动中国海洋经济博览会向品牌化、市场化、国际化方向发展,不断提高中国海洋经济博览会的国际参与度。
积极参与全球海洋治理。聚焦我国参与国际能源合作、海洋矿产勘探开采、渔业生物资源利用、物流转运等领域,强化南海开发服务保障能力。加快海洋产业技术发展与国际标准接轨步 伐,鼓励在粤海洋企业积极参与和引领海洋贸易、海洋生态安全、装备制造等领域的国际标准制定。鼓励科研机构开展海洋物理环境变化、海洋塑料污染、海洋酸化、极地以及海洋监观测技 术等科研合作。积极组织相关涉海企业参与美国休斯敦石油展会(OTC)和阿布扎比石油博览会( ADIPEC)等会展活动,进一步扩大广东省石化企业及品牌的国际影响力。积极引进国际海洋事务机构落户广东,主动参与国际海洋事务的交流合作。
推进海洋领域治理体系与治理能力现代化,不断提升海洋公共服务水平,加强应急救灾和风险防范能力,大力提升海洋文化软实力,建立健全海洋经济监测评估体系,为海洋经济平稳健康 发展提供支撑。
充分发挥政府作用,聚焦基础服务、基础设施、基础数据,统筹开展各级各类海洋公共服务平台建设,系统提升公共服务效能 。
建设重点海洋产业公共服务平台。结合智能船舶、水下机器人、水下通信、海洋生物、风电、波浪能、人工浮岛等一批海洋产业发展海试需求,建设海洋工程装备检测、海洋生物产业化中试技术研发和海洋材料环境试验等公共服务平台。积极争取布局建设国家海洋综合试验场(万山),加快推进省级海洋试验场建设 。
加强海洋信息基础平台建设。推进海洋地理信息数据资源建设,构建海洋测绘基准服务网络。建设海洋大数据中心,加强海洋数据的获取、存储、计算、分析与应用。建立广东省海洋资源市场动态监测体系,实施海洋资源价格调查、监测和评价。探索建设海洋产业投融资信息服务平台,实现涉海企业和金融机构的信息交互与对接。依托省政务数据共享交换平台,全面提升海洋 业务“一网统管”“一网通办”能力,打通审批、服务、监管、 执法、信用全链条,实现海洋领域政府决策科学化、治理精准化、政务服务高效化。
建立健全海洋经济监测评估体系。完善海洋经济统计调查、核算、发布和共享制度,构建海洋经济高质量评价体系和监测体系,不断提升省级和市级海洋经济运行监测与评估能力。定期开展海洋经济运行监测工作,做好涉海企业直报和涉海部门数据共享。积极推进市级海洋生产总值核算。持续开展海洋经济重大问题研究,提升对海洋经济运行的综合评估分析能力,做好监测数 据类、统计分析类、指数报告类和专题研究类产品编制。
统筹发展和安全,建立观测监测、预警预报、风险防范、应急救援全流程的海洋灾害防控安全体系,维护人民群众生命财产 安全。
持续推进海洋立体观测网建设。提高全省海洋观测站点分布密度和观测能力,推进验潮站、浮标、雷达、志愿船等综合观测 设施建设,逐步完善全省海洋立体观测网。完善海洋立体观测网 运行机制,实施海洋观测站(点)分级分类管理,规范海洋观测设施建设和运行管理,逐步实现海洋观测数据信息共享,推进观测资料数据对比工作。
强化预报监测服务海洋经济发展能力。建立智能网格化海洋预报系统。强化重点保障目标精细化海洋预报工作,为企业和涉海重大项目提供定制化海洋环境保障服务,服务好港口运输、海上风电开发及海上油气开发等作业活动。加强海洋灾害风险防范能力,扎实推进海洋灾害风险普查,开展海洋灾害承灾体调查。继续推进沿海市、县海洋灾害风险评估和区划工作,划定海洋灾 害重点防御区。强化沿海核电站、大型石化基地、储油基地等设施隐患排查整治,开展环境风险源邻近区域环境监测和定期巡查,防范溢油、危险品泄露、核辐射等重大环境风险。积极推进生态海堤建设。加强海洋生态保护修复和生态灾害预警监测。加强沿海防护林体系工程建设,重点推进沿海基干林带造林、灾损基干林带修复和老化基干林带更新等,充分发挥基干林带抵御台风和风暴潮等自然灾害的重要作用。加强公众海洋防灾减灾教育 。
提升应急救灾及搜救水平。优化搜救基地布局,完善救助码头、避风锚地等设施建设。健全沿海地区防洪防潮体系,提高沿海地区对海洋灾害的防御能力。积极争取和有效保障国家在广东省布局建设救助站点。完善救灾应急专业队伍,强化突击队伍、骨干队伍、辅助力量、专家智库等应急处理力量体系。提升海洋 防灾减灾救灾应急装备水平。加强海洋环境分析预测和搜救辅助 决策支撑,提升海上搜救能力。
充分挖掘海洋文化资源价值,大力弘扬特色鲜明的南海海洋文化,培育海洋文化产业,提升海洋文化影响力,为海洋经济高质量发展提供强劲的精神动力和良好的人文环境。
增强海洋文化意识宣传教育。加深公众对海洋的认识,树立全面现代海洋观。加快推动海洋知识“进教材、进学校、进课堂”,加强海洋文化知识科普。培育打造具有传播力和影响力的海洋资讯新媒体平台,巩固提升中国海洋经济博览会和“海洋宣传日”“南海开渔节” 等海洋主题活动影响力,建立多层次、 多渠道的海洋知识传播方式,营造关心海洋、认识海洋、经略海洋的浓厚氛围。
推进海洋文化设施建设。鼓励沿海地市结合当地文化和旅游特色,建设海洋主题游乐场或海洋文化城。依托先进技术,开展水下文化遗产调查和保护研究,建设广东水下文化遗产保护中心。支持建设海洋博物馆和海洋历史文化遗址公园,打造海洋文化的显著标志,提升海洋文化软实力。依托海洋创新平台、海洋实验室、海洋观测站点等,形成一批跨学科、特色鲜明的海洋科 普教育场所,争取建设成为国家级海洋科普教育基地。

打造海洋文旅精品项目。系统梳理广东海洋文化资源,全力保护海洋文化遗产,深入挖掘广府文化、海商文化、“海上丝绸之路”文化、妈祖文化以及海防海战历史遗迹等,支持广州南海神庙、江门川岛圣方济各教堂、湛江徐闻古港、潮州笔架山宋窑、阳江阳东大澳渔村等海丝遗址遗迹开发特色海洋文旅产品。打造一批具有海岛民俗和渔业文化特色的海洋文化旅游区,推出广东省海洋文化旅游专线。加强国际海洋文化旅游交流合作,策划滨海旅游节、海洋狂欢日、海洋文化演艺活动和海上体育赛事等国际海洋文化活动。挖掘海洋文化资源,鼓励创作具有海洋特色的文化创意产品。
坚持把党的领导贯穿发展海洋经济全过程和各方面,健全规划协同推进和责任 监督落实机制。推动点任务重点改革集中攻坚,确保规划科学有序实施。
坚持党总揽全局、协调各方的领导核心地位,完善集中统一 高效的海洋工作领导体制。积极发挥省海洋工作领导小组作用,强化全省海洋事务统筹,协调解决跨区域跨部门重大问题,督促各地各部门落实责任和任务。沿海各地结合本地发展实际,制定本级海洋经济发展规划或政策,落实本规划各项目标任务。省有关部门按照职责分工,强化工作协同,形成规划实施的政策体 系。组织开展规划实施动态监测、中期评估和总结评估,重大情 况和评估结果及时向省政府报告。
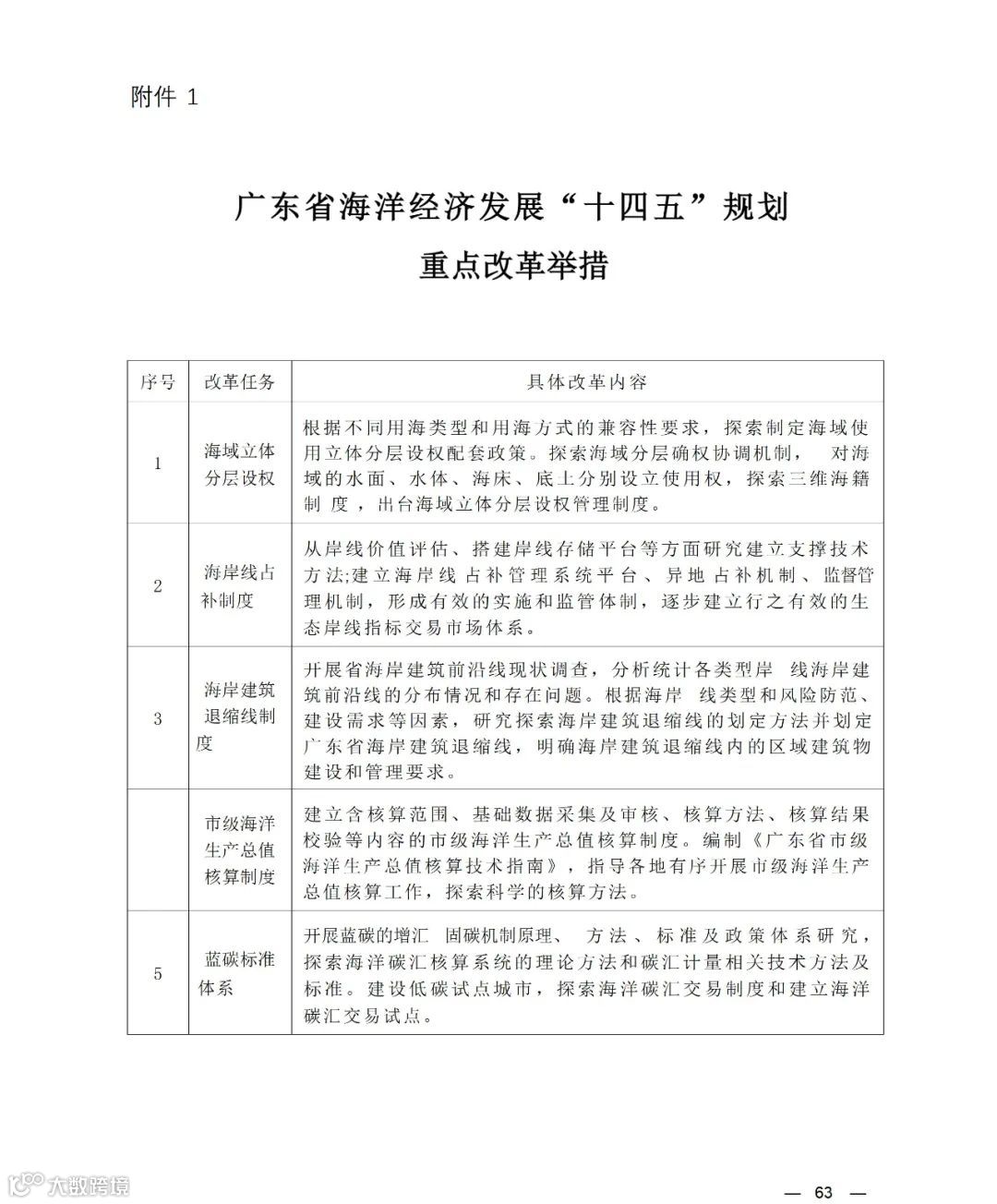
完善海洋领域治理体系,修订省海域使用条例、海洋环境保护法实施办法,推动海岸带、海岛、海上构筑物和海上交通安全等管理制度建设。发挥先行先试的制度优势,全面深化改革,率先推动海域立体分层设权、海岸线占补制度、海岸建筑退缩线制度、市级海洋生产总值核算制度、蓝碳标准体系建设等五项重点改革举措落地见效。巩固和深化海洋综合执法队伍改革,提高海 洋综合执法效率,维护海洋保护开发良好秩序。坚持目标导向、结果导向、问题导向,部署开展蓝色科技走廊、海洋产业集聚发展示范、粤港澳大湾区海洋经济合作示范、海洋基础设施、海洋生态保护、智慧海洋等六大工程建设。
统筹整合各级财政资金,稳步加大对海洋经济、科技、生态等方面的财政投入,进一步优化涉海领域财政支持政策。积极申请中央财政支持海洋公共基础设施、重大实验室建设及海洋生态保护修复等。探索设立市场化运作为主的省海洋经济创新发展基金,鼓励社会资本以市场化方式运营海洋产业投资基金。完善海洋产业投融资风险分担机制。用好政府性融资担保降费奖补政策 和再担保代偿补偿政策,支持涉海企业融资。加强用地用海用林保障,强化资源供给和空间响应的精准化、差异化配置,推进用地用林计划指标优先向重大平台、重大项目集聚。对涉及用海的重大平台、重大项目提前介入、跟进服务,优先安排符合国土空间规划、海洋生态红线等管控要求的重大项目用海,确保涉海重大平台、重大项目落地实施。积极构建涵盖高层次技术创新人 才、管理人才、技能人才的多层次海洋人才体系。建设省海洋经济发展智库,为海洋经济发展提供智力支撑。
加大规划宣传力度,定期公布规划实施新进展、新成效和新经验,形成正确舆论导向,强化规划影响力。完善公众参与机制,积极支持涉海社会组织发展,强化重大决策和项目的公众参与,畅通公众意见反馈渠道,鼓励社会公众通过法定程序和渠道参与规划的实施和监督,为海洋经济发展营造良好的社会氛围。









联系我们

来源:广东省自然资源厅 整理:环保莞家

声明:本公众号对转载分享、陈述引用的观点保持中立,目的仅在于行业交流,非商业用途,版权归原作者所有。如涉知识产权侵权等问题,请与本号后台小编联系,我们可即刻作删除内容处理!点击下方“阅读原文”了解更多...
