
产废单位应切实承担起一般工业固体废物管理的主体责任,严格按照《中华人民共和国固体废物污染环境防治法》和本通知明确的有关要求,落实岗位职责,形成责任人明确、权责清晰的组织领导体系,建立健全一般工业固体废物产生、收集、贮存、运输、利用、处置全过程的污染环境防治责任制度,做到内部管理严格、转移处置规范、管理台账清晰。
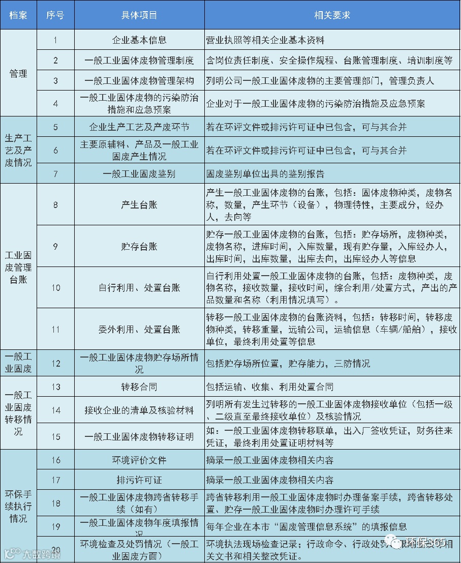
产废单位应结合建设项目环境影响评价、排污许可等文件和自身实际运营情况,从生产工艺、污染治理、事故应急、设备检修、场地清理、原辅材料、产品库存等各方面全面梳理明确一般工业固体废物的产生情况、理化特性和利用处置情况,科学制定覆盖一般工业固体废物所有种类的年度管理计划,并建立一般工业固体废物规范化管理档案(具体参见附件)。
按国家有关规定建立一般工业固体废物管理台账,如实记录产生工业固体废物的种类、数量、流向、贮存、利用、处置等信息,实现工业固体废物全过程、可追溯、可查询。管理台账应由专人管理,防止遗失,保存期限不少于5年。对可能具有危险特性的一般工业固体废物应根据《关于加强危废鉴别工作的通知》(环办固体函〔2021〕419号)等有关规定组织开展鉴别,鉴别报告纳入环境管理档案。
产废单位应当按照《一般工业固体废物贮存和填埋污染控制标准》(GB 18599)等有关标准规范要求建设一般工业固体废物贮存设施,落实防渗漏、防雨淋、防扬尘等要求,按固废类别进行分类贮存,禁止将一般工业固体废物投放到生活垃圾收集设施,禁止将不符合豁免条件的危险废物等混入到一般工业固体废物收集贮存设施。贮存设施应在显著位置张贴符合《环境保护图形标志-固体废物贮存(处置)场》(GB15562.2)要求的环境保护图形标志,并注明相应固废类别。
产废单位应当按照“宜用则用、全程管控”的原则,根据经济、技术条件对一般工业固体废物进行综合利用。综合利用过程应遵守生态环境法律法规,符合固体废物污染环境防治技术标准,使用固体废物综合利用产物应当符合国家规定的用途、标准,严禁以利用名义非法转移、倾倒一般工业固体废物。
对不能利用的一般工业固体废物应当进行无害化处置。原则上可焚烧减量的一般工业固体废物应纳入到本市生活垃圾焚烧设施进行协同焚烧处置,其他纳入负面清单管理、且符合《一般工业固体废物贮存、处置场污染控制标准》(GB18599)相关要求的一般工业固体废物可进入本市一般工业固废填埋场进行填埋处置。
产废单位应直接委托他人运输、利用、处置一般工业固体废物,并按照《固废法》等相关法律法规要求,对受托方的主体资格和技术能力进行核实,依法签订书面合同,并在合同中约定污染防治要求。
产废单位产生少量一般工业固体废物的,可以委托市内有相应资格和能力的收集单位进行集中收集,但应对收集单位下游的贮存、利用、处置去向进行核实,并督促收集单位及时反馈全过程的收集、利用、处置情况。严禁将一般工业固体废物转移到未落实最终利用处置单位的收集单位。
产废单位应通过资料审核、现场评估等多种方式,对下游单位的技术能力、工艺设施、环境管理水平等进行综合评估并择优选择,对涉及跨省转移的利用处置单位要从严审核把关。对受托方的实际运输、利用、处置情况要及时进行跟踪,建立全过程环境管理台账,避免将一般工业固体废物一包了之、一转了之。

联系我们

来源:佛山生态环境微信编辑小组
整理:环保莞家

声明 | 本号对转载、分享、陈述、观点保持中立,目的仅在于行业交流,版权归原作者所有。如涉版权和知识产权等侵权问题,请与本号后台联系,即刻删除内容处理!点击下方“阅读原文”了解我司更多...
