

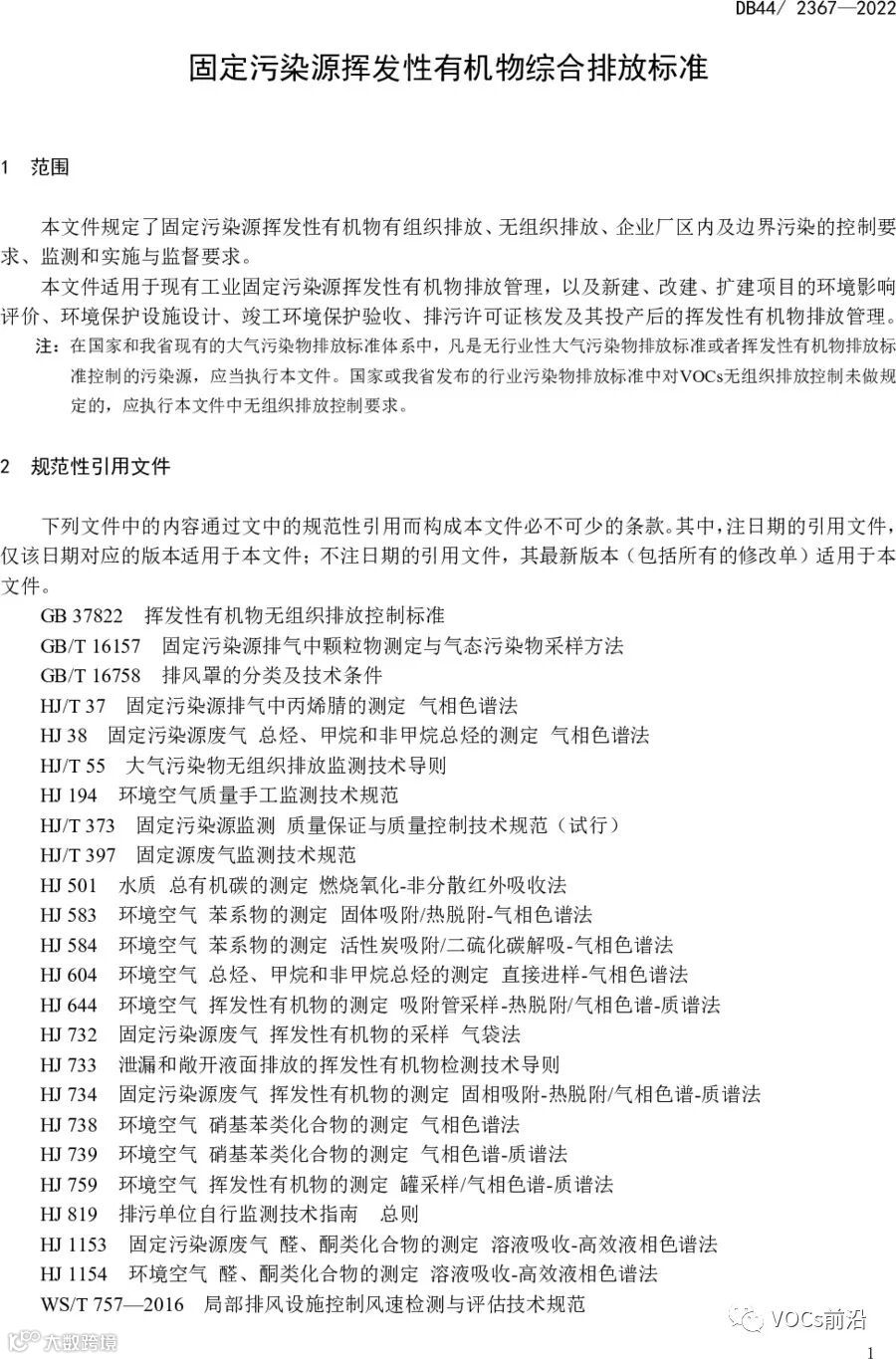
2022年6月1日,广东省市场监督管理局、省生态环境厅联合发布省级地方标准《固定污染源挥发性有机物综合排放标准》(DB44/ 2367-2022)。该标准为强制性地方标准,自2022年9月1日起实施。

依据有关法律规定,标准的全部技术内容为强制性。该标准规定了固定污染源挥发性有机物有组织排放、无组织排放、企业厂区内及边界污染的控制要求、监测和实施与监督要求,适用于现有工业固定污染源挥发性有机物排放管理,以及新建、改建、扩建项目的环境影响评价、环境保护设施设计、竣工环境保护验收、排污许可证核发及其投产后的挥发性有机物排放管理。
标准解读
《固定污染源挥发性有机物综合排放标准》
(DB44/2367—2022)



















企业有我,环保无忧


来源:广东省生态环境厅 整理:环保莞家

声明:本公众号对转载分享、陈述引用的资料信息保持中立,目的仅在于行业交流,非商业用途,版权归原作者所有。如涉知识产权等问题,请与本号后台小编联系,我们可及时作删除内容处理!点击下方“阅读原文”了解更多...


