
答1:比对要素导则三级评价的工作量,在三级评价工作量的基础上简化。故原则上,评价深度低于导则三级要求。
答2:同时涉及污染和生态影响的建设项目,填写《建设项目环境影响报告表(生态影响类)》。广东省生态环境厅答复见:答疑 | 既有污染影响,又有生态影响的,应按哪个报告表格式编制?
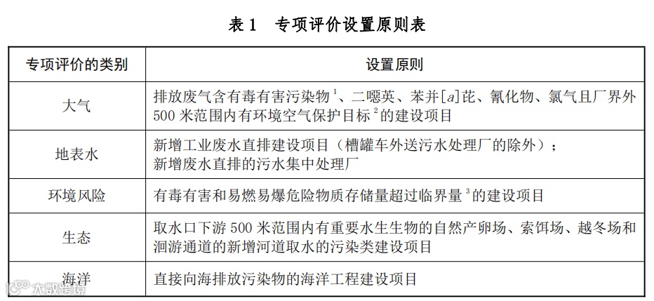
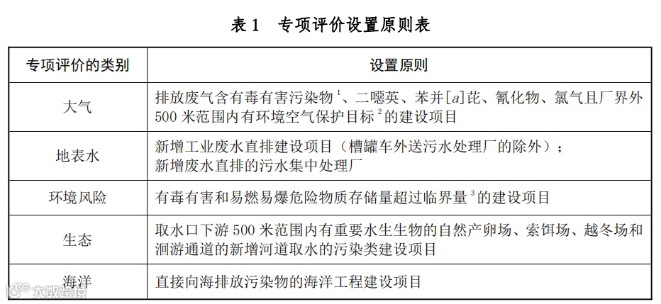
答3:土壤、声环境不开展专项评价。地下水原则上不开展专项评价,涉及集中式饮用水水源和热水、矿泉水、温泉等特殊地下水资源保护区的开展地下水专项评价工作。大气、地表水、 环境风险、生态和海洋专项评价具体设置原则见表。

答4:专项评价一般不超过两项,印刷电路板制造类建设项目专项评价不超过三项。
答5:建设项目位于、穿(跨)越(无害化通过的除外),或环境影响范围涵盖环境敏感区。
答6:排放废气含有毒有害污染物、二噁英、苯并[a]芘、氰化物、氯气且厂界外 500 米范围内有环境空气保护目标的建设项目。
排放目前11种有毒有害污染物(见有毒有害大气污染物名录),外加二噁英、苯并[a]芘、氰化物、氯气。一共15种物质(选有排放标准的)且500m范围有环境空气保护目标的项目。
答7:新增工业废水直排建设项目(槽罐车外送污水处理厂的除外);新增废水直排的污水集中处理厂。
答8:有毒有害和易燃易爆危险物质存储量超过临界量的建设项目,也就是Q>1的项目。
答9:取水口下游 500 米范围内有重要水生生物的自然产卵场、索饵场、越冬场和洄游通道的新增河道取水的污染类建设项目。
答10:现状调查:在报告表表格中填写调查和评价结果。主要影响和保护措施:在报告表表格中填写主要环境影响评价结论。
答11:限于跟环保相关的法律法规,无关的不用写。
答12:实验室报告表,实验室废水属于工业废水,需要水平衡分析。
答13:不需要。
氮氧化物不稳定,在空气中最后变成二氧化氮,二氧化氮和TSP都属于常规污染物(详见08版大气导则常规污染物定义),根据原文解释,常规污染物不需要补测;
大气导则附录D的物质,不属于“国家、地方环境空气质量标准”中的物质,仅属于管理技术规范中的要求,依原文理解,比如VOC、苯系物等无需监测。
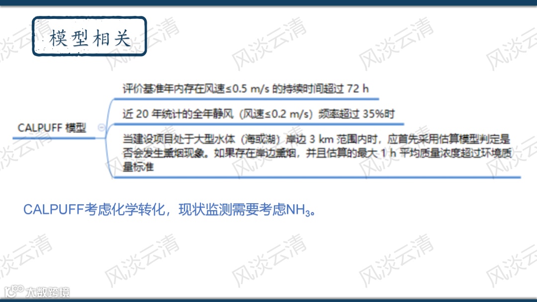
若需要编制大气专项,评价等级二级及二级以上需要按大气导则进行实测其他污染物现状。三级依导则不需要实测其他因子。
答14:原文要求“引用与建设项目距离近的有效数据,包括近 3 年的①规划环境影响评价的监测数据,②所在流域控制单元内国家、地方控制断面监测数据,③生态环境主管部门发布的水环境质量数据或地表水达标情况的结论”,流域代表范围很广,一般来说不需监测。
答15:只测敏感保护目标;50米范围内没敏感保护目标无需现状监测,夜间不生产无需测夜间现状值;规划保护目标算保护目标。
答16:其余要素不编制专项时用不上看导则,但是噪声影响与保护措施小节比较特殊,需要参考导则进行简单计算才行。因为要判断厂界和敏感点达标情况,只有经过噪声衰减计算才能得到结论。
答17:附图主要包括①建设项目地理位置图、②厂区平面布置图、③环境保护目标分布图。根据项目实际情况可附具④现状监测布点图、⑤地下水和土壤跟踪监测布点图等。
答18:生态类专项评价一般不超过两项,水利水电、交通运输(公路、铁路)、陆地石油和天然气开采类建设项目不超过三项。
答19:污染类报告表不需要列,措施经济可行性论证属于简化掉的内容。
答20:建设项目地理位置图、线路走向图(线性工程)、所在流域水系图(涉水工程)、工程总平面布置图、施工总布置图、生态环境保护目标分布及位置关系图、生态环境监测布点图(包括现状监测布点图和监测计划布点图)、主要生态环境保护措施设计图(包括生态环境保护措施平面布置示意图、典型措施设计图)等。






















企业有我,环保无忧


来源:虎说环保 整理:环保莞家

声明:本公众号对转载分享、陈述引用的资料信息保持中立,目的仅在于行业交流,非商业用途,版权归原作者所有。如涉知识产权等问题,请与本号后台小编联系,我们可及时作删除内容处理!点击下方“阅读原文”了解更多...


