

2021年8月,四川省遂宁市公安局根据生态环境部门移送案件,侦破一起污染环境案,抓获犯罪嫌疑人8名。经查,2018年3月以来,四川遂宁某生物环保科技有限公司负责人夏某祥将公司接收的22.6万吨污泥,以渗坑方式倾倒、填埋于耕地中。经自然资源部门认定,涉案破坏耕地面积194亩(其中,永久基本农田115亩)。经生态环境部门检测认定,非法处置的污泥属于含镉、铅等重金属有毒物质。新景源公司污染环境案已作出终审裁决,两犯罪单位分别被判处罚金200万,5名被告人被判处3年至18年不等有期徒刑。
污泥如何处理处置?
“双碳”目标下,污泥未来该何去何从?
如何判断污泥是否危废
几个典型的污泥判别
第一步 分类

第二步 判定依据

第三步 如何监管


第五步 哪些能够豁免?
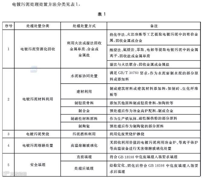
关于污泥处置的六大国标限值分别是多少?污泥处置又是如何分类的?现将相关国家标准整理如下:































企业有我,环保无忧


来源:环保365 整理:环保莞家

声明:本公众号对转载分享、陈述引用的资料信息保持中立,目的仅在于行业交流,非商业用途,版权归原作者所有。如涉知识产权等问题,请与本号后台小编联系,我们可及时作删除内容处理!点击下方“阅读原文”了解更多...


