

2021年3月22日,广东省生态环境厅发布一则咨询广东省生态环境厅关于“关于采样口位置设置的问题”主题回复,省生态厅已作具体阐述,详见如下:

问:您好,我厂厂房3层总高约为15米,处理设施放置在顶楼。排气筒管径为1.5m,根据HJ/T397-2007中5.1.2需按不少于9倍管径设置竖管(下6d,上3d),风机高度大概是1.5米。则我厂需设置15米竖管。我厂位于广东沿海台风频发地区,楼顶空间非常有限,我厂计划按5.13条款设置6米的竖管烟囱。但在采样同时测定排气流量的需按照5.12条款设置采样口,以我厂的条件极难实现。我厂非常担心环保和安全问题,环保部门要求安装15米高竖管烟囱,事后安全部门要求拆。这种情况下我厂应如何设置采样口,可以同时满足测流量和浓度?
答:您好,首先排气筒高度确认请参考《广东省大气污染物排放限值》(DB4427-2001)中3.10条款要求。其次,你厂排气筒设置应优先按照《固定源废气监测技术规范》(HJ/T397-2007)中5.1.2条款设置采样口;若测试现场空间位置有限,很难满足上诉要求,可按照HJ/T397-2007中第5.1.3条款 “采样断面与弯头等的距离至少是烟道直径的1.5倍”要求设置采样断面,并适当增加测点数量和采样频次,提高测量烟气流量准确度。感谢您的关注与支持!
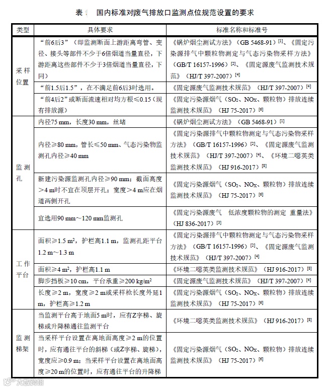
废气排放口监测点位确定及规范化设置的相关生态环境标准主要有:《锅炉烟尘测试方法》(GB 5468-91)、《固定污染源排气中颗粒物测定与气态污染物采样方法》(GB/T16157-1996)、《固定污染源废气低浓度颗粒物的测定重量法》(HJ 836-2017)、《固定源废气监测技术规范》(HJ/T 397-2007)、《固定污染源监测质量保证与质量控制技术规范(试行)》(HJ/T 373-2007)、《固定污染源烟气(SO2、NOX、颗粒物)排放连续监测技术规范》(HJ 75-2017)、《固定污染源烟气(SO2、NOX、颗粒物)排放连续监测系统技术要求及检测方法》(HJ 76-2017)、《环境二噁英类监测技术规范》(HJ 916-2017)等。

废气采样口的规范化设置
是样品采集、计量监测的前提条件
怎么样设置废气采样口才算规范?
给我一分钟,让你了解明白!
01
选取符合要求的平直管道
首先,理解一下几个基础概念:
管径(d)
管道截面的直径。
管长(L)
管道延伸方向上的长度。
平
管道上各处横截面的直径一致,
就是管道的管径一致,没有变径。
直
管道各截面的中心点在同一水平上,
就是直直的管道,没有弯曲。
对矩形烟道,其当量直径
d=2ab/(a+b),a、b为截面边长
在废气处理系统上
选取一段满足
长度大于九倍管径的
平直的管道(L>9d)
所选管道上不得存在
弯口、阀门、变径管等设施部件
02
在符合要求的平直管道上
开设采样口的正确位置
采样位置应优先设置在距弯头、阀门、变径管下游方向不小于6倍直径和距上述部件上游方向不小于3倍直径处。
——《固定污染源排气中颗粒物测定与气态污染物采样方法》(GB/T 16157——1996)
意思就是根据气流方向,
在所选取的
符合要求的平直管道里,
以弯口/阀门/变径管等设施部件
为参照点,
采样口若设置在参照点上游,
其管道长度不小于3倍管径;
采样口若设置在参照点下游,
其管道长度不小于6倍管径。
(简称上3下6)
如下图所示
(请将手机横屏观看)
(点击查看大图)
03
采样口尺寸的要求
采样口内径应不少于80mm
采样口管道不大于50mm
不使用时应用盖板、管堵或管帽封闭
(点击查看大图)
04
采样平台的基本要求
必要时应设置采样平台。平台面积应不小于1.5㎡,并设有1.1m高的护栏和不低于10cm的脚部挡板,采样平台的承重应不小于200kg/㎡ ,采样孔距平台面约为1.2m~1.3m。
禁设直爬梯,应设斜梯、之字梯、螺旋梯。
(点击查看大图)
规范采样口开设的前提条件是需要有符合要求的平直管道,若企业废气排放系统中无上述要求的平直管道,则需进行废气排放系统管道的改造。
关于固定污染源项目监测的主要事项:
①项目工况要求:入场监测当天企业需要有对应监测排气筒废气来源工艺的生产工况(至少达到正常生产的75%)。
②现场设施要求:
3.采样口位于高空处,必须设置采样平台,采样平台应有足够的工作面积,保证工作人员的安全及方便操作。
规范化采样孔示意图
错误采样口设置案例

很多企业的排气筒采样孔的设置十分不规范,在弯管处设置采样孔的现象屡见不鲜。
1、 原国家环保总局《排污口规范化整治技术要求》(环监〔1996〕470号 )
2、《固定污染源排气中颗粒物测定与气态污染物采样方法》(GB/T16157-1996)
3、《固定源废气监测技术规范》(HJ/T397-2007)
4、《固定污染源烟气(SO2、NOX、颗粒物)排放连续监测技术规范》(HJ75-2017)
5、《大气污染物综合排放标准》(GB16297-1996)及相应行业排放标准
二、这些文件做出了哪些规定?
1、排放口设置遵循“便于采集样品、便于计量监测、便于日常现场监督检查”的原则。
2、排气筒(烟囱)应设置监测采样孔、采样平台和安全通道。
3、采样孔位置应优先选择在垂直管段和烟道负压区域。
4、采样孔位置应避开烟道弯头和断面急剧变化的部位,设置在距弯头、阀门、变径管下游方向不小于6倍烟道直径处,以及距上述部件上游方向不小于3倍烟道直径处。对矩形烟道,其当量直径D=2AB/(A+B),式中A、B为边长。
5、采样断面的气流速度≥5m/s。
6、在选定的测定位置上开设监测采样孔,采样孔法兰内径应不少于100mm,采样孔管长应在100mm-200mm之间为佳,不使用时应用法兰盲板密封。

7、采样平台为检测人员采样设置,应有足够的工作面积使工作人员安全、方便地操作。采样平台面积应>6m2,周围设置1.2m以上的安全防护栏,采样平台面距采样孔约为0.5-1.5m。
8、采样平台应设置永久性的电源(不少于2个10 A三孔插座,保证监测设备所需电力)。平台上方应建有防雨棚(防雨棚要求设置面积覆盖整个采样平台,安装照明)。采样平台易于人员到达,应建设监测安全通道。当平台设置离地面高度≥2m时,应建设通往平台的斜梯/Z字梯/旋梯,梯段宽度应不小于0.9m,爬梯的角度应不大于50度。
符合以下任意一项条件的需安装自动监控设施:
1、列入设区以上人民政府生态环境主管部门发布重点排污单位名录或污染源自动监控建设计划的。
2、环评及批复文件中要求安装自动监控的。
3、排污许可证载明排放口应实施自动监控的。
4、排污许可证申请和核发技术规范、排污单位自行监测技术指南等要求监测频次为自动监测的。
5、废气烟囱≥45m的。
6、火电、钢铁、水泥、铸造、焦化、碳素、玻璃、陶瓷、氮肥、石化、有色金属冶炼、原料药制造、农药等重点行业工业企业的所有集中式废气排放口。
7、企业正常生产情况下任意一项主要污染物(颗粒物/二氧化硫/氮氧化物)日均排放量≥10千克的排放口。

《固定污染源排气中颗粒物测定与气态污染物采样方法》(GB/T 16157-1996)对于手工监测有明确的纲领性规定:
最后,标准中也提到,当烟道布置不能满足上述要求时也可以,此时在采样时应增加采样线和测点。
2007年,原国家环保总局发布了《固定源废气监测技术规范》(HJ/T 397-2007),重点对烟气不满足要求时的应对措施做了进一步的细化,细化内容如下:
首先,把安全提到了第一条,再次强调位置的选择应避开对测试人员操作有危险的场所;
其次,对于颗粒物采样和流量测定,重申了“上3下6”的要求,补充要求采样断面的气流速度最好在5m/s以上,对于气态污染物的要求则跟《固定污染源排气中颗粒物测定与气态污染物采样方法》(GB/T 16157-1996)相同;
再次,细化了不满足要求时的应对措施,强化了可操作性,即“可选择比较适宜的管段采样,但采样断面与弯头的距离至少是烟道直径的1.5倍,并应适当增加测点的数量和采样频次”;
最后,提出了采样平台的面积、承重等要求。
《固定污染源烟气(SO2、NOx、颗粒物)排放连续监测技术规范》(HJ75-2017)对在线监测采样位置提出了具体要求,跟手工监测有所差异,主要内容如下:
首先是总的原则,采样位置应优先选择在垂直管段和烟道负压区域,确保样品的代表性;
其次,测定位置应避开烟道弯头和断面急剧变化的部位,对于颗粒物CEMS和流速CMS,应设置在距弯头、阀门、变径管下游方向≥4倍烟道直径,以及距上述部件上游方向≥2倍烟道直径处,即“上2下4”;对于气态污染物CEMS,应设置在距弯头、阀门、变径管下游方向≥2倍烟道直径,以及距上述部件上游方向≥0.5倍烟道直径处,即“上0.5下2”,对于矩形管道,按照前文的规则计算当量直径;
再次,标准要求,对于新建排放源,采样平台与排气装置应同步设计、同步建设,确保采样断面满足上述要求,对于现有排放源,如确实无法找到满足要求的采样位置,应尽可能选择在气流稳定的断面安装CEMS(烟气排放连续监测系统)采样或分析探头,并采取措施保证监测断面烟气分布相对均匀;
为强化可操作性,标准还提出了烟气分布均匀程度的判定方法(相对均方根σr法);
最后,提出CEMS不宜安装在烟道内烟气流速<5m/s的位置。
由于手工参比方法是CEMS管理体系的重要组成部分,HJ75-2017对参比方法和CEMS监测断面的相对位置也做了规定。
01
首先,参比方法的采样位置应位于CEMS监测断面下游;
其次,参比方法的采样孔位置和数目按照GB/T 16157-1996的要求确定,当然,也应考虑符合HJ/T397的要求。
最后,在互不影响测量的前提下,参比方法采样孔应尽可能靠近CEMS监测断面。
企业在具体设置排气筒采样位置时,应优先选择符合要求的点位,如果实在找不到符合要求的点位,也有相应的应对措施,所有措施的最终目的还是为了保证测试结果的准确性和代表性。规范的采样孔设置既可以体现企业自身废气排放的真实水平,也是环境监管工作开展的重要依据。


企业有我,环保无忧


来源:环保365 编辑:环保莞家

声明:本公众号对转载分享、陈述引用的资讯信息保持立场和观点中立,目的仅在于行业交流,版权归原作者所有。如涉知识产权等问题,请与本号小编联系,我们可及时作删除内容处理!点击下方“阅读原文”了解更多...


