
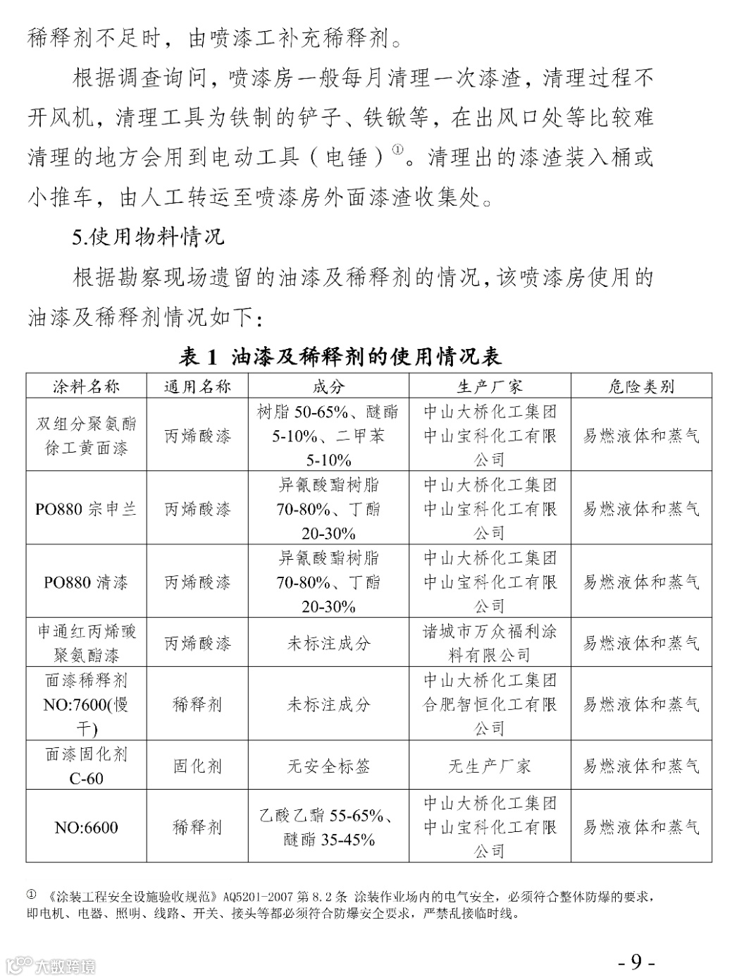
废气治理设备既是解决企业达标排放的环保装备,同时也是保障企业安全生产的重要辅助设备。下面的事故案例进一步证明了废气治理设备对企业保障安全生产的重要性。据事故调查报告显示,该事故的直接原因是喷漆房相对密闭,现场作业人员未开启废气处理设施。在面漆间清理地面时,清理人员使用的稀释剂①快速挥发积聚,在喷漆房内形成爆炸性混合气体。清理时使用的铁铲与设置的钢制格栅撞击产生火花②,形成点火源,致使喷漆房爆燃事故的发生。
喷漆房“爆燃”事故调查报告
2020年9月12日16时54分左右,位于徐州高新技术产业开发区内的徐州巴斯特机械科技有限公司的喷漆房发生爆燃事故,造成4人死亡,4人重伤,6人轻微伤。直接经济损失约2640万元。经调查认定,徐州高新技术产业开发区徐州巴斯特机械科技有限公司喷漆房“9·12”较大爆燃事故是一起生产安全责任事故。

图为江苏省安委办专门下发的《关于徐州市鼎川机械制造有限公司“9·12”火灾事故的通报》(苏安办电〔2020〕45号)
事故调查报告中指出该事故的直接原因是喷漆房相对密闭,现场作业人员未开启废气处理设施。在面漆间清理地面时,清理人员使用的稀释剂快速挥发积聚,在喷漆房内形成爆炸性混合气体。清理时使用的铁铲与设置的钢制格栅撞击产生火花,形成点火源,致使喷漆房爆燃事故的发生。以下为本次事故的调查报告。































企业有我,环保无忧


来源:环保365 编辑:环保莞家

声明:本公众号对转载分享、陈述引用的资讯信息保持立场和观点中立,目的仅在于行业交流,版权归原作者所有。如涉知识产权等问题,请与本号小编联系,我们可及时作删除内容处理!点击下方“阅读原文”了解更多...


