
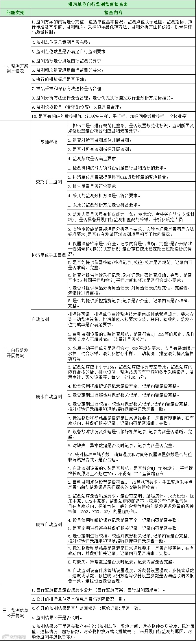
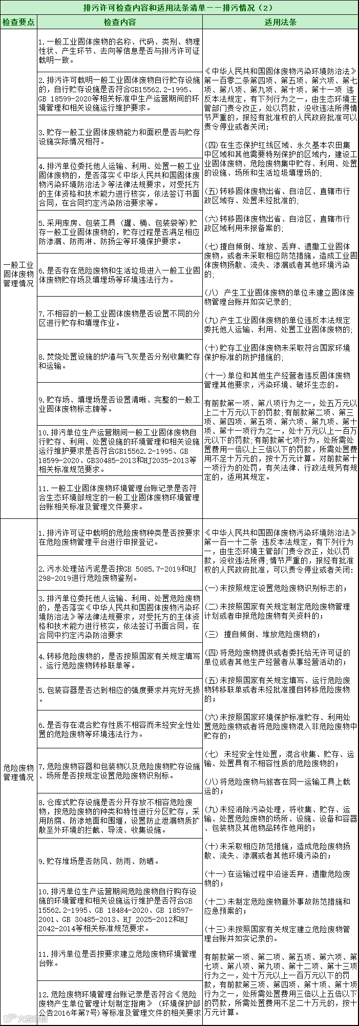
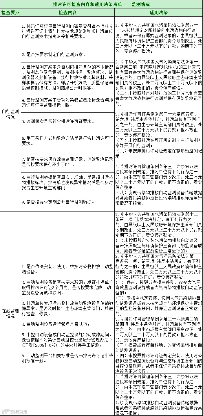
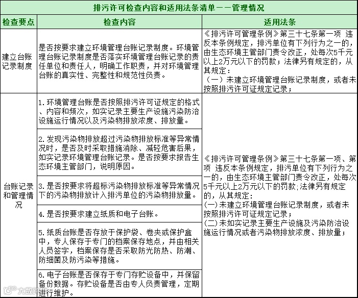
一、主要内容 |
||
序号 |
检查项目 |
检查内容 |
1 |
生产设施检查 |
调查原材料、中间产品、产品的类型、数量及特性等情况。 |
2 |
调查生产工艺、设备及运行情况。 |
|
3 |
检查原材料、中间产品、产品的购存与输移过程。 |
|
4 |
检查生产变动情况。 |
|
5 |
污染治理设施检查 |
排污单位拥有污染治理设施的类型、数量、性能。 |
6 |
检查污染治理设施管理维护情况、运行情况、运行记录,是否存在不正常停运情况,是否按规程操作。 |
|
7 |
检查污染物处理量、处理率及处理达标率,有无违法、违章或直接排污的行为。 |
|
8 |
检查重点污染源在线监控设施的运行情况。 |
|
9 |
排污口设置检查 |
检查污染物排放口(源)的类型、数量、位置,设置是否规范。 |
10 |
污染物排口情况检查 |
检查排污口(源)排放污染物的种类、数量、浓度、排放方式及排放去向。 |
11 |
应急响应 |
检查排污单位是否编制了突发性环境事件应急预案,是否配置比较完备的应急处置设施。 |
二、水污染源现场检查 |
||
12 |
用水情况 |
检查企业的用水量是否合理,用水工艺和设备是否属于国家规定禁止和淘汰的范围,是否浪费水资源。 |
13 |
设施的运行状态 |
检查水污染防治设施的运行状态及运行管理情况,是否擅自拆除或者闲置。 |
14 |
处理能力及处理水量 |
检查计量装置是否完备;处理能力是否能够满足处理水量的需要。 |
15 |
核定处理水量与生产系统产生的水量是否相符。如处理水量低于应处理水量,应检查未处理废水的排放去向。 |
|
16 |
废水的分质管理 |
检查对于含不同种类和浓度的污染物的废水,是否进行必要的分质管理;对于需进行预处理的生产废水,是否采取了预处理措施。 |
17 |
如水污染物中含有必须在车间或车间污水处理设施排放口采样监测的污染物,检查排污单位是否在车间或车间污水处理设施排放口设置了采样监测点,是否在车间处理达标,是否将污染物在处理达标之前与其他废水混合稀释。 |
|
18 |
处理效果 |
检查处理后的水质是否达到了国家和地方规定的排放标准,主要污染物的去除率是否达到了规定的水平。 |
19 |
污泥处理、处置 |
检查废水处理中排出的污泥是否得到及时、有效的处置,是否产生二次污染。 |
20 |
污水排放口 |
检查污水排放口的位置是否符合规定,是否位于国务院、国务院有关部门和省、自治区、直辖市人民政府规定的风景名胜区、自然保护区、生活饮用水地表水源保护区,以及其他需要特别保护的区域内。新建的排污口位于以上区域附近的,是否会对受保护的区域内的水体造成污染。 |
21 |
检查排污单位的污水排放口设置是否超过规定数量。 |
|
22 |
检查是否按照规定设置监测采样点。 |
|
23 |
检查是否设置规范的便于测量流量、流速的测流段。 |
|
24 |
检查是否按照规定安装计量装置、污染物在线监测仪和污染防治设施运行监控仪,运行是否正常。 |
|
25 |
排水量复核 |
有流量计和污染源监控设备的,检查运行记录。 |
26 |
有给水计量装置的或有上水消耗凭证的,根据耗水量计算排水量。 |
|
27 |
无计量数及有效的用水量凭证的,参照国家有关标准、手册给出的同类企业用水排水系数进行估算。 |
|
28 |
有毒物质排放 |
检查排污单位是否向水体和地下排放有毒物质。 |
29 |
排放水质 |
检查排放废水是否超过国家或地方排放标准。检查监测仪器、仪表、设备的型号和规格以及检定、校验情况,检查采用的监测分析方法和水质监测记录。目测观察排放废水的表观性状有无异常,有无稀释、偷排行为。如有异常可进行现场测定或采样,或及时通知监测部门采样分析。 |
30 |
排水分流 |
检查排污单位排水分流是否实行清污分流。 |
31 |
事故废水应急处置设施 |
检查排污企业的事故废水应急处置设施是否完备,是否可以保障对发生环境污染事故时产生的废水实施截流、贮存及处理。 |
32 |
废水的重复利用 |
检查处理后的废水的回用情况,鼓励企业开展废水重复利用。 |
三、大气污染源现场检查 |
||
33 |
燃烧废气 |
检查燃烧设备的审验手续及性能指标: 检查锅炉的性能指标是否符合国家和地方规定的锅炉大气污染物排放标准;检查环保设备的配套状况及环保审批、验收手续。 |
34 |
检查燃烧设备的运行状况: 检查排气口的林格曼黑度是否超标,如果超标则分析原因;检查除尘设备的运行状况,干清除是否漏气或堵塞,湿清除灰水的色泽和流量是否正常;检查灰水及灰渣的去向,防止二次污染。 |
|
35 |
检查二氧化硫的控制:检查燃烧设备的设置、使用是否符合国家控制二氧化硫和酸雨的政策,用煤的含硫量是否符合国家规定,大型燃烧设备是否有脱硫装置。 |
|
36 |
工艺废气、粉尘和恶臭污染源 |
检查排放含有毒、有害物质的废气、粉尘的情况。 |
37 |
检查排放恶臭的情况。 |
|
38 |
检查可燃性气体的回收利用情况。 |
|
39 |
检查可散发有毒、有害气体和粉尘的运输、装卸、贮存的环保防护措施。 |
|
40 |
检查煤场、料场、货场的防扬尘措施。 |
|
41 |
消耗臭氧层物质 |
检查企业是否违反规定生产、进口消耗臭氧层物质。 |
42 |
大气污染防治设施 |
除尘系统:检查实际除尘效率是否符合要求,除尘器是否得到较好的维护,保持密封性;除尘设施产生的废水、废渣是否得到妥善处理、处置,避免二次污染;处理后的烟气黑度是否达到国家或地方规定的排放标准。 |
43 |
气态污染物净化系统:检查废气收集系统效果;检查气体排放口主要污染物的排放是否符合国家或地方标准;检查处理中产生的废水和废渣的处理、处置情况。 |
|
44 |
废气排放口 |
检查排污单位是否在禁止设置新建排气筒的区域内新建排气筒。 |
45 |
检查排气筒高度是否符合国家大气污染物排放标准的规定。 |
|
46 |
对于无组织排放有毒有害气体、粉尘、烟尘的排放点,有条件做到有组织排放的,检查排污单位是否进行了整治,实行有组织排放;新污染源一般不允许有无组织排放存在。 |
|
47 |
检查排气简是否设置采样口和采样监测平台。有污染物处理、净化设施的,应在其进出口分别置采样口。采样口、采样点的设置应当符合国家和地方关于固定污染源大气污染物监测的规范。 |
|
48 |
对于新建、扩建、改建和已投入使用的单台容量等于或大于 14MW(20 吨/小时)” 的锅炉,检查是否安装了二氧化硫和烟尘在线监测仪。 |
|
49 |
扬尘污染源 |
检查堆料的扬尘和建筑生产过程中的扬尘,要求采取防治扬尘污染的措施或设置防扬尘设备。 |
四、固体废物污染源现场检查 |
||
50 |
固体废物来源 |
了解生产工艺产生固体废物的种类、数量、理化性质、产生规律、产生方式。 |
51 |
危险废物 |
根据国家规定的危险废物名录,或者根据国家规定的危险废物鉴别标准和鉴别方法认定,确定生产中危险废物的种类,了解其数量、处置方式及处置单位的资质。 |
52 |
固体废物贮存、堆放场 |
露天贮存冶炼废渣、化工废渣、炉渣、粉煤灰、废矿石、尾矿和其他工业固体废物的,检查是否设置了符合环境保护要求的专用贮存设施或贮存场。 |
53 |
易造成二次扬尘污染的固体废物,检查是否采取喷洒防尘等防治措施。 |
|
54 |
对于有毒有害等危险废物,检查是否设置专用贮存、处置场所,是否设置明显的标志,边界是否采取封闭措施,是否有防扬散、防流失、防渗漏等防治措施。 |
|
55 |
对于临时性固体废物贮存、堆放场所,检查是否采取了适当的环境保护措施。 |
|
56 |
检查排污单位是否向江河、湖泊、运河、渠道、水库及其最高水位线以下的滩地和岸坡等法律、法规规定禁止倾倒、堆放废弃物的地点倾倒、堆放固体废物。 |
|
57 |
固体废物处理处置设施 |
检查排污单位是否在自然保护区、风景名胜区、饮用水水源保护区、基本农田保护区和其他需要特别保护的区域内,建设工业固体废物集中贮存、处置的设施、场所和生活垃圾填埋场。 |
58 |
检查在固体废物的收集、贮存、运输、利用、处置过程中,防扬散措施是否齐全。 |
|
59 |
检查固体废物的防渗漏措施是否齐全,贮存时是否设置人造或天然衬里,配备浸出液收集、处理装置。 |
|
60 |
对危险废物的处理、处置进行严格检查。检查处理、处置机构是否具有合法的资质;危险废物是否有识别标志;在贮存、处置、运输中是否采取足够的防护措施;危险废物管理制度是否健全;监控系统是否完善,监测计量装置数据是否连续完整 |
|
61 |
固体废物转移 |
对于发生固体废物转移的情况,检查固体废物转移手续是否完备。转移固体废物出省、自治区、直辖市行政区域贮存、处置的,是否由移出地的省、自治区、直辖市人民政府环境保护行政主管部门商经接受地的省、自治区、直辖市人民政府环境保护行政主管部门同意;转移危险废物的,是否填写危险废物转移联单,并经移出地设区的市级以上地方人民政府环境保护行政主管部门商经接受地设区的市级以上地方人民政府环境保护行政主管部门同意。 |
62 |
固体废物的综合利用 |
鼓励和指导固体废物的综合利用。 |
五、噪声污染源现场检查 |
||
63 |
产噪设备 |
检查产噪设备是否为国家禁止生产、销售、进口、使用的淘汰产品;检查产噪设备的布局和管理。 |
64 |
噪声控制与防治设备 |
检查噪声控制与防治设备是否完好,是否按要求使用,管理是否规范,有无擅自拆除或闲置。 |
65 |
噪声排放 |
根据国家标准监测方法,进行现场监测,确定经治理后噪声排放是否达标。 |
66 |
建筑施工噪声 |
检查施工单位是否按照规定对产生建筑施工噪声的情况进行申报,是否采取了减少建筑施工噪声影响的措施,遵守规定的施工时间限制。接到居民举报,应及时检查处理。 |
67 |
社会生活噪声 |
检查噪声产生单位边界噪声是否符合国家和地方噪声排放标准。 |
六、环境保护图形标志检查 |
||
68 |
检查排污单位是否按照《环境保护图形标志--排放口(源)》(GB 15562.1-1995)、《环境保护图形标志 固体废物贮存(处置)场》(GB 15562.1-1995)以及原国家环保局《〈环境保护图形标志〉实施细则(试行)》的规定,设置与排污口或固体废物贮存(处置)场相适应的环境保护图形标志牌。 |
|


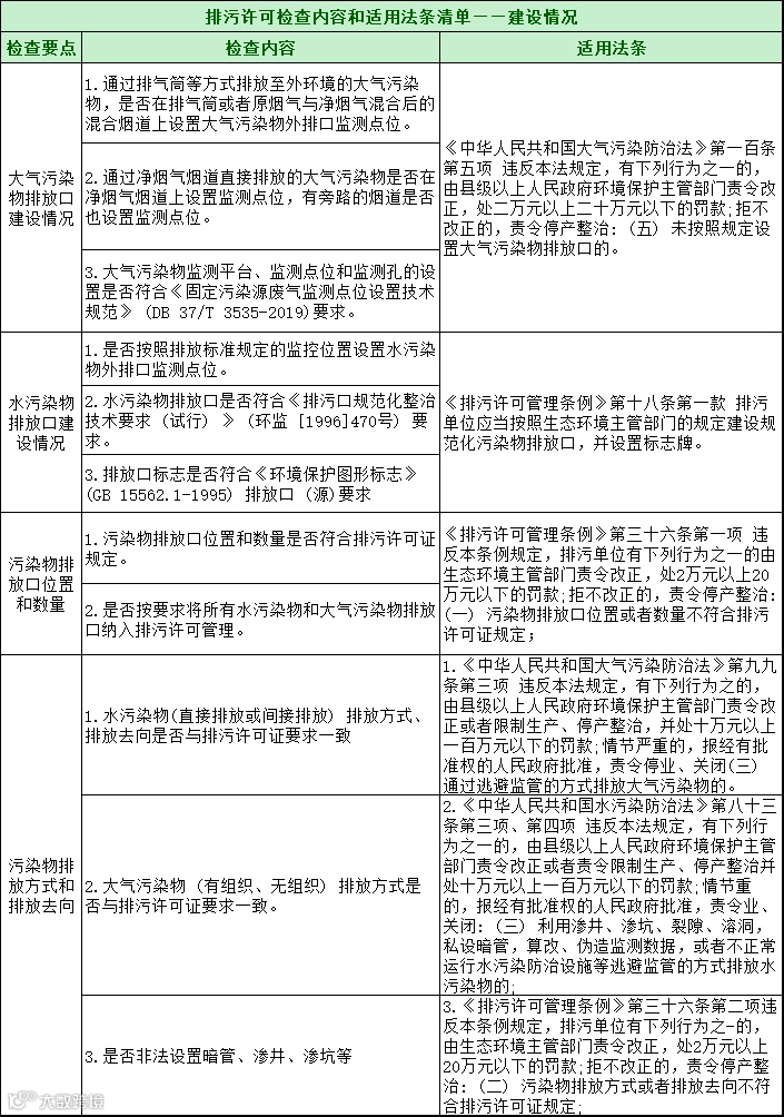
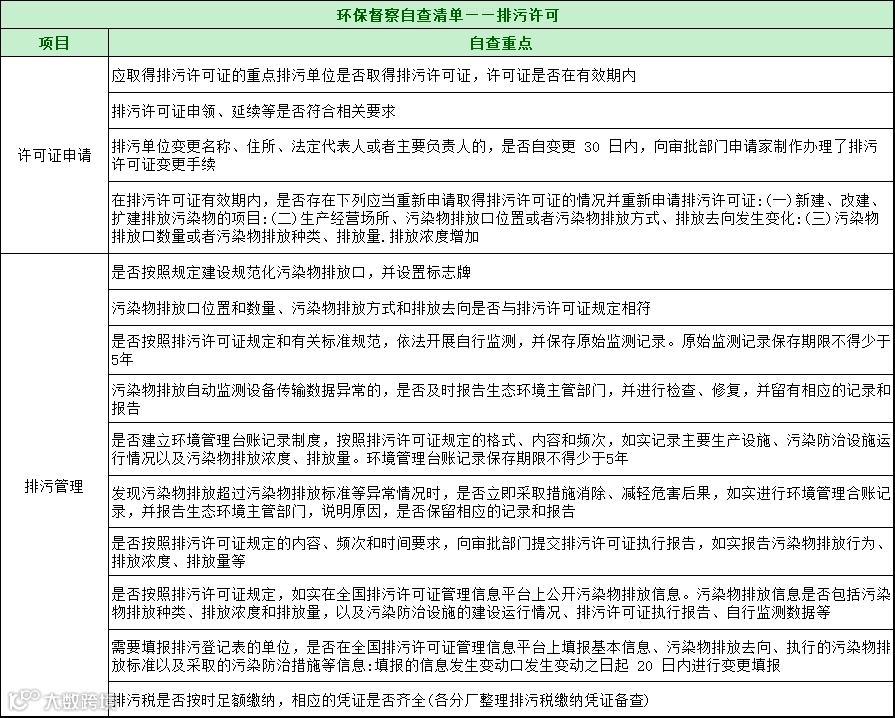
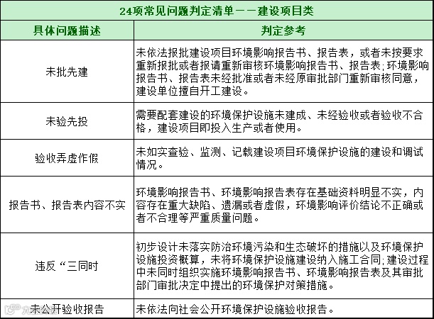
企业新建、改建、扩建项目应执行建设项目环境影响评价管理制度,履行相关审批手续,并严格落实环评文件及批复要求中的污染防治措施。
企业应执行建设项目环境保护“三同时”管理制度,确保建设项目配套的污染防治设施及风险防范措施与主体工程同时设计、同时施工、同时投产使用。
(1)企业办公楼门口应当悬挂整体平面布置图,标示出生产车间、办公楼、锅炉房、固废仓库、废水及废气治理设施等位置,以及生产废水、生活污水、回用水、清下水管道和生产废水、生活污水、清下水以及生产废气排放口位置。
(2)产生废水的车间地面应当落实防腐防渗保护措施。并按照生态环境部门的要求,对车间内废水需分类收集的,应当分类收集并进行类别及流向标识;对产生废水的生产工艺,应当在进水端和出水端分别装有水表流量计;对废水收集管明管明渠,应当落实无杂物覆盖。
(3)产生废气的车间应当落实完善的收集处理设施。并按照生态环境部门的要求,对需要密闭车间进行密闭,不得设置排气扇,生产时不得开启门窗,车间要做到负压效果。对无法密闭的,应当采取措施减少废气排放。
安装污染源在线监控设备的企业,应当对相关设备进行有效管理,建立设备基础信息档案,提出对监控设备运行管理要求、信息传输检查要求等内容,以保证监控设备稳定运行,监测数据有效传输。
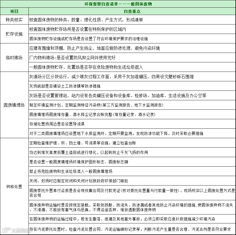
企业应建立工业固体废物管理制度,明确工业固体废物管理的部门与责任人。 明确工业固体废物综合利用的目标指标,建立工业固体废物的种类、产生量、流向、贮存、处置等有关资料的档案,按年度向所在镇街生态环境分局申报登记。
申报登记事项发生重大改变的,应当在发生改变之日起10个工作日内向原登记机关申报。涉及跨省转移工业固体废物的,需办理跨省转移工业固体废物手续后方可转移。
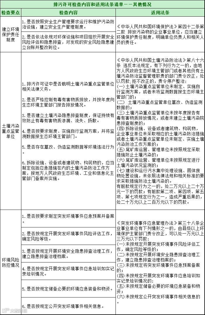
企业应建立隐患排查治理的管理制度,明确责任部门、人员、方法。并对隐患进行评估,确定隐患等级,登记建档。土壤污染重点监管单位应建立土壤和地下水污染隐患排查治理制度,定期聘请专业单位对有毒有害物质的地下储罐、地下管线、污染治理设施等重点设施开展隐患排查。
隐患排查的范围应包括所有与企业生产经营相关的场所、环境、人员、设备设施和活动。可采取综合排查、日常排查、专项排查及抽查等方式开展隐患排查工作。
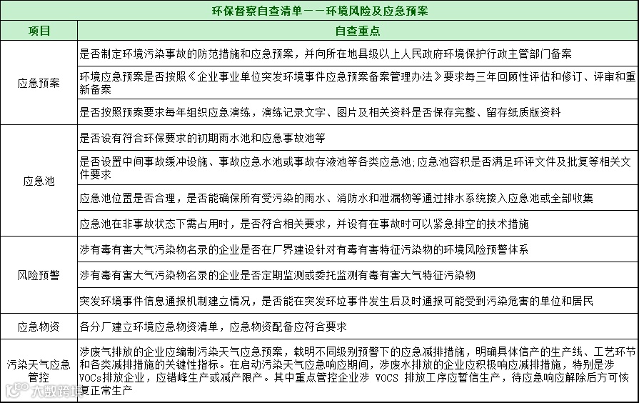
企业在明确发生突发环境事件后,应立即启动应急响应程序,按有关规定及时向当地政府及生态环境部门报告,并依照应急预案开展事故处理,采取切断或者控制污染源以及其他防止危害扩大的必要措施,妥善保护事故现场及有关证据,及时通报可能受到危害的单位和居民。
鼓励企业采用原辅材料利用效率高、污染物排放量少的清洁工艺,减少各类污染物的产生,并将资源能源消耗指标纳入企业各级考核要求。
企业应建立节能与减碳管理制度,明确节能与减碳管理的责任部门与责任人,设定能源节约及碳排放减排的目标指标,定期核算能源节约及碳排放削减的绩效统计并留档。
企业应建立环境信息公开制度,明确企业环境信息公开的责任部门与责任人,对新、改、扩建项目应按要求进行公众意见征求与环境影响评价信息公开。并根据《中华人民共和国环境保护法》以及《企业事业单位环境信息公开办法》中涉及企业环境信息公开内容的有关规定,定期公开企业环境管理信息。
为避免因环保问题引发公共关系危机,企业可根据实际情况建立与周边社区、新闻媒体的沟通管理机制,如定期组织执法单位、社区代表、媒体召开座谈会等,确保对企业环保问题的任何投诉、建议,能得到及时处理与反馈。
属于国家规定的落后产能行业的企业,应确保污染物达标排放,并积极响应国家政策,逐步淘汰高能耗、高污染、低效益的工艺,勇于创新,积极转型。
涉废气排放的企业应编制污染天气应急预案,载明不同级别预警下的应急减排措施,明确具体停产的生产线、工艺环节和各类减排措施的关键性指标。在启动污染天气应急响应期间,涉废气排放的企业应积极响应减排措施,特别是涉VOCs排放企业,应错峰生产或减产限产。其中重点管控企业涉VOCs排放工序应暂停生产,待应急响应解除后方可恢复正常生产。
企业项目终止或者搬迁的,应事先对原址土壤和地下水受污染的程度进行监测和评估,编制环境风险评估报告,报所在镇街生态环境分局备案;对原址土壤或者地下水造成污染的,应当进行环境修复。

