
广州市生态环境局关于加强一般工业固体废物环境管理的通知
穗环〔2023〕49号
市生态环境局各分局,各相关单位:
为贯彻落实《中华人民共和国固体废物污染环境防治法》(以下简称《固废法》)、《广东省固体废物污染环境防治条例》等法律法规要求,提升我市一般工业固体废物环境管理水平,助推我市“无废城市”建设,防范环境风险,现将有关要求通知如下:
一、履行主体责任,建立健全制度
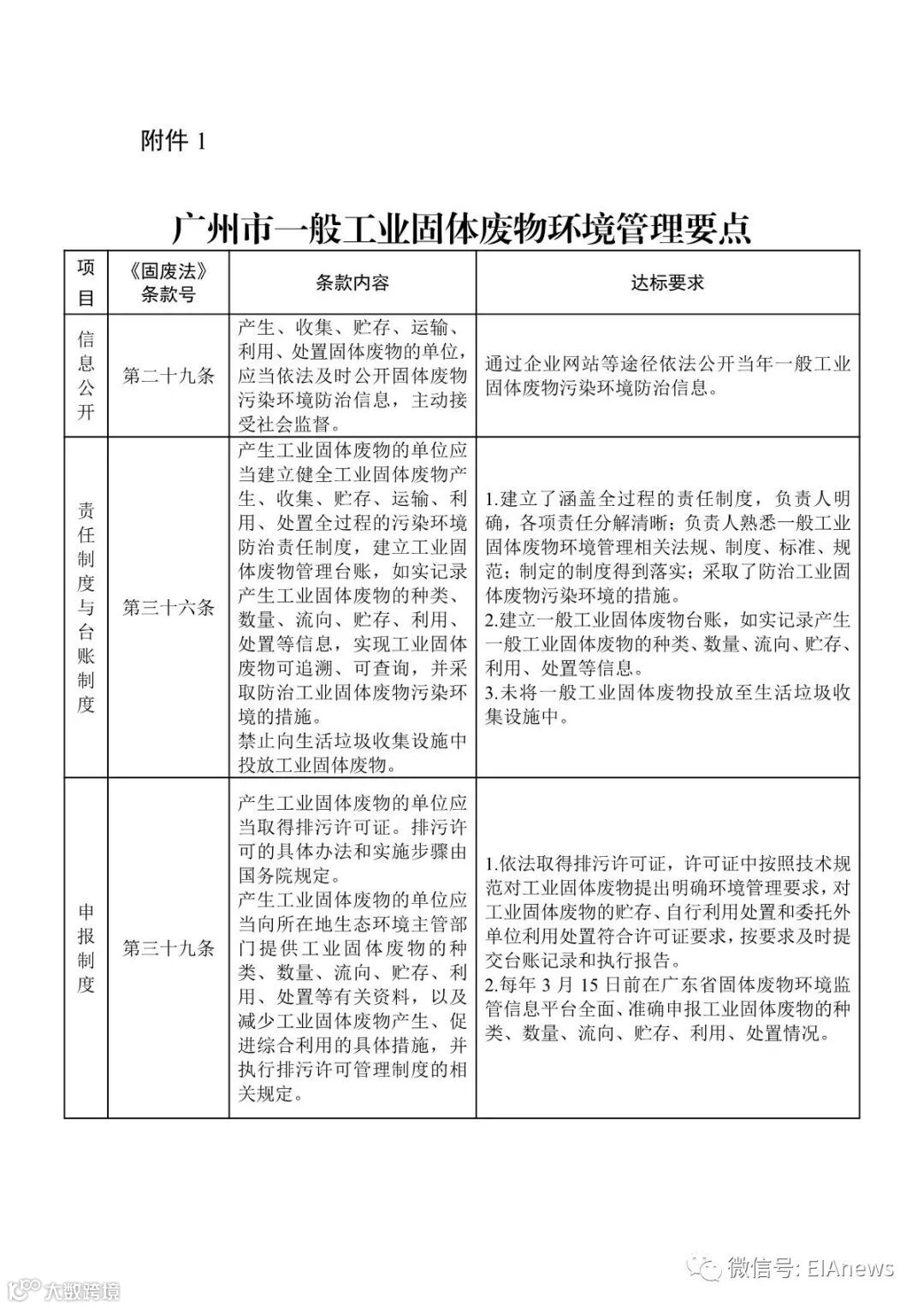
产生一般工业固体废物的单位(以下简称产废单位)应严格落实污染环境防治主体责任,建立健全一般工业固体废物产生、收集、贮存、运输、利用、处置全过程的污染环境防治责任制度,明确主管负责人和具体责任人,细化工作职责,加强岗位培训,熟知一般工业固体废物环境管理相关法律、法规、标准、规范、制度。
二、规范建立台账,依法开展申报
产废单位应从原辅材料与产品、生产工艺等方面,分析固体废物的产生情况,确定固体废物的种类,按照《一般工业固体废物管理台账制定指南(试行)》(生态环境部公告2021年第82号)要求建立管理台账,如实记录产生一般工业固体废物的种类、数量、流向、贮存、利用、处置等信息,对台账记录信息真实性、完整性和规范性负责,并于每年3月15日前通过广东省固体废物环境监管信息平台准确申报。做到一般工业固体废物可追溯、可查询。
三、开展源头减量,鼓励自建设施
产废单位应依法开展清洁生产审核,合理选择和利用原材料、能源和其他资源,采用先进的生产工艺和设备,减少一般工业固体废物产生量,降低危害性。同时,鼓励废物产生量大且有条件的单位自建一般工业固体废物利用处置设施,推动资源化利用和无害化处置,并结合利用处置能力实际依法提供社会化服务。固体废物利用处置设施建设应依法开展环境影响评价,并遵守国家有关建设项目环境保护管理规定。
四、强化贮存管理,确保环境安全
产废单位应当按照《一般工业固体废物贮存和填埋污染控制标准》(GB18599-2020)等有关要求建设一般工业固体废物贮存设施,落实防渗漏、防雨淋、防扬尘等环境保护要求,按照废物种类分区存放,在显著位置张贴符合《环境保护图形标志-固体废物贮存(处置)场》(GB15562.2)要求的环境保护图形标志。鼓励有条件的产废单位在产生、贮存场所及磅秤位置等关键点位设置视频监控,配备智能称重设备,提高台账记录信息的准确性。暂时不利用或无法利用的一般工业固体废物,产废单位应将其转入贮存场所安全存放,贮存容积应满足实际产废需求,不得擅自倾倒、堆放、丢弃、遗撒,禁止向生活垃圾收集设施投放。
五、规范利用处置,手续合法合规
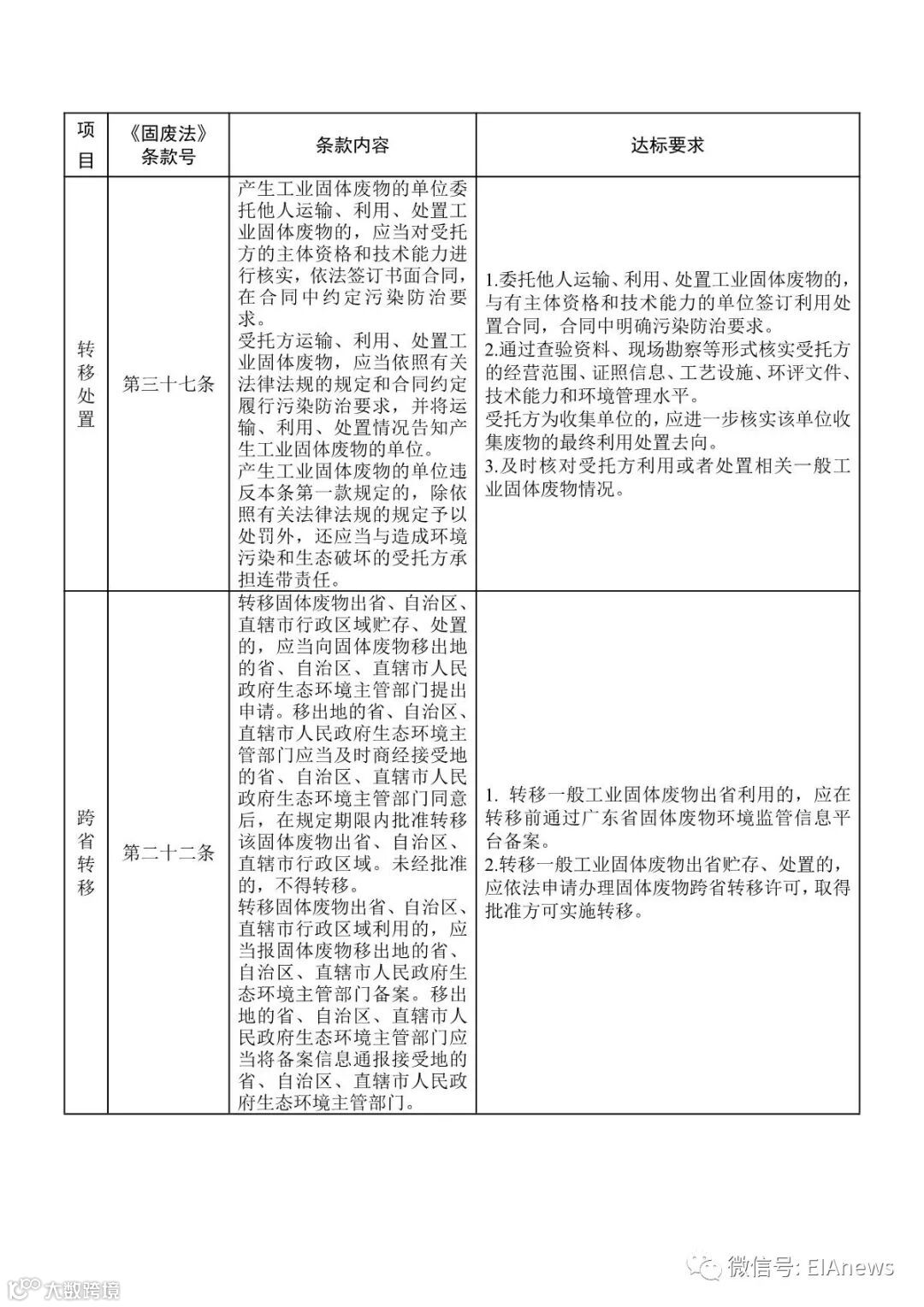
产废单位将一般工业固体废物委托他人运输、利用、处置,应核实受托方的经营范围、证照信息、工艺设施、环评文件、技术能力和环境管理水平,依法签订书面合同,在合同中约定污染防治要求。受托方为收集单位的,应进一步核实该单位收集废物的最终利用处置去向,确保废物安全处置。转移一般工业固体废物出省利用的,应在转移前通过广东省固体废物环境监管信息平台备案。转移一般工业固体废物出省贮存、处置的,应依法申请办理固体废物跨省转移许可,取得批准方可实施转移。鼓励将一般工业固体废物交给本市具有主体资格和技术能力的单位利用处置,减少运输环境风险。
六、加强监督管理,严查违法行为
市生态环境局各分局要加强辖区一般工业固体废物产生、贮存、利用和处置单位环境监管,督促相关单位认真落实环境管理制度规定要求,对日常检查执法中发现的未按规定建立台账、未如实申报、非法丢弃倾倒、将一般工业固体废物交给无主体资格和技术能力单位利用处置等环境违法行为,依法严肃查处。
广州市生态环境局
2023年4月24日






企业有我,环保无忧



声明:本公众号所发布的内容含其转载引用的资讯素材来自互联网或官方等合法公开渠道。本号对所发布的内容及其素材保持立场和观点中立,目的在于学习分享和行业交流,素材版权归原作者所有,如有涉知识产权等问题,请及时与本号小编联系,本号可酌情对所发布内容作修改、删撤等方式处理。点击下方“阅读原文”了解更多...


