前文:
■ 豁免治理类:使用的原辅材料VOCs含量(质量比)低于10%的工序,可不要求采取无组织排放收集措施,相应生产工序可不要求建设末端治理设施
■ 豁免环评类:年使用低VOCs含量原辅材料10吨以下的纸箱厂(纸和纸板容器制造)可不需要办理环评
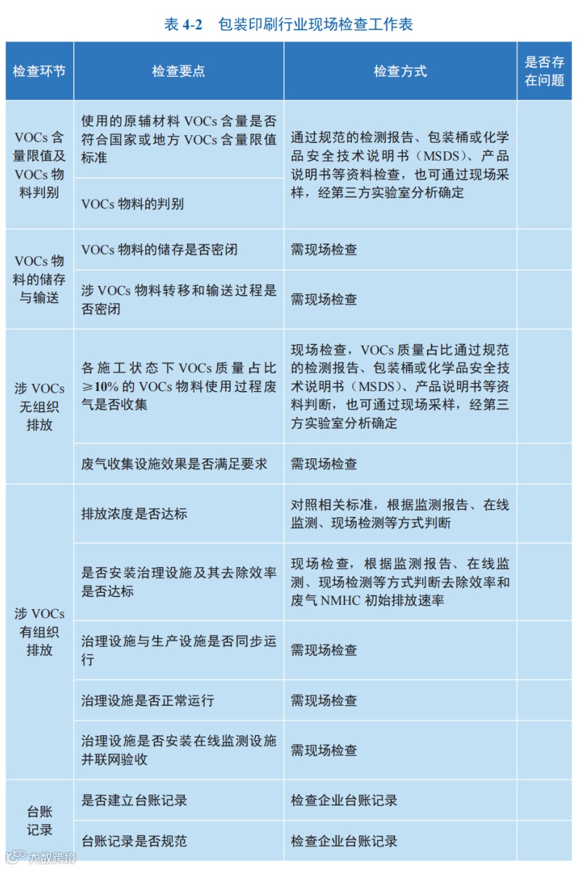
生态环境部印发的《重点行业企业挥发性有机物现场检查指南(试行)》中明确提出了包装印刷行业主要生产工艺及产排污环节、检查要点。











声明:本公众号所发布的内容含其转载引用的资讯素材来自互联网或官方等合法公开渠道。本号对所发布的内容保持立场和观点中立,目的仅在于学习分享和行业交流。所转载引用的素材版权归原作者所有,如有涉知识产权等问题,请及时与本号小编联系,本号可酌情对所发布内容作修改、删撤等方式处理。整理不易,转载、引用本文内容请注明来自本号。点击下方“阅读原文”了解更多...




