

不少资料对固废去向常常出现一些模糊的表述,比如交由环卫系统回收、交资源回收公司综合利用等。其实,有些是有明确规定的,不能这么写,近期有环评因为这样写被扣分了。
《中华人民共和国固体废物污染环境防治法(2020年修订)》规定:
第三十六条 禁止向生活垃圾收集设施中投放工业固体废物。
根据以上法律规定,废布条、边角料等工业固废是不能交由环卫系统回收。
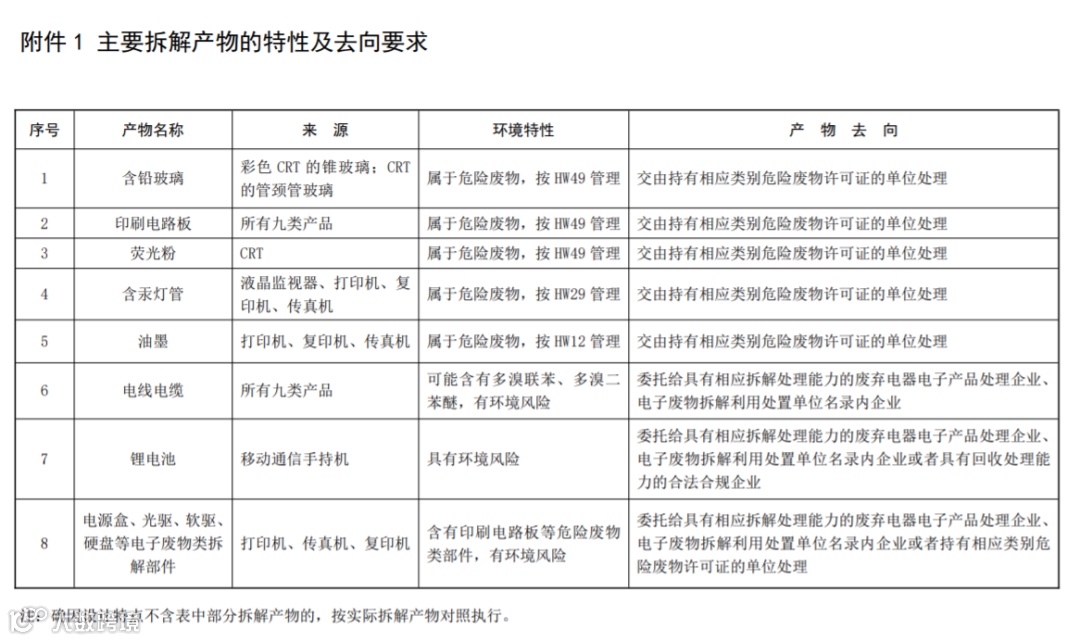
生态环境部2021年第39号公告《吸油烟机等九类废弃电器电子产品处理环境管理与污染防治指南》附件1规定:

从上可知,环评中,该文包括的废导吸油烟机、电热水器、燃气热水器、打印机、复印机、传真机、监视器、移动通信手持机、电话单机等9类固废不能随意交由普通(不满足上述公告条件)的资源回收公司综合利用,常见的固废比如废打印机、复印机等也不能交由不持有相应类别危险废物许可证的单位回收。

企业有我,环保无忧!



声明:本公众号所发布的内容含其转载引用的资讯素材来自互联网或官方等合法公开渠道。本号对所发布的内容及其素材保持立场和观点中立,目的在于学习分享和行业交流,素材版权归原作者所有,如有涉知识产权等问题,请及时与本号小编联系,本号可酌情对所发布内容作修改、删撤等方式处理。点击下方“阅读原文”了解更多...


